Гость химик Опубликовано 2 Октября, 2014 в 12:38 Жалоба Поделиться Опубликовано 2 Октября, 2014 в 12:38 На выходе ВЧ срез на частоте 625Гц в -3дБ У НЧ срез -3дБ на 400Гц, график в пост №109. Сумарная картинка вот Правильно я понял, что на стыке не должно быть провала? Подьем убереться после следующего фильтра. Ссылка на комментарий Поделиться на другие сайты Поделиться
Гость victors Опубликовано 2 Октября, 2014 в 14:31 Жалоба Поделиться Опубликовано 2 Октября, 2014 в 14:31 при правильной стыковке полос, провалов и горбов быть не должно ни на средней частоте, и на октаву слева или справа. Кроме частоты среза по уровню -3 дБ нужно видеть величину затухания (прогресс) Все приведённые графики мне не нравятся. Два верхних - слишком пологие, а нижний не "прямая". Непонятно как измерял и как такой результат получил. Ссылка на комментарий Поделиться на другие сайты Поделиться
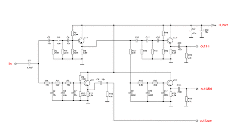
Dimonos Опубликовано 2 Октября, 2014 в 17:10 Жалоба Поделиться Опубликовано 2 Октября, 2014 в 17:10 Сергей, если на схеме на выходе сумматор, то это не сумматор. Он им станет, когда точка соединения R18 и R19 будет подключена на общий через такой же резистор в 15 ком. Т.е. одного резистора не хватает. Нсли это просто так, тогда проехали. Второе: не стоит нам показывать картинки с таким масштабом по Y. Лично я там нифига не вижу. Масштаб в 5дб на клетку слишком мелкий. Нужен где то 1 или 0.5 дб на клетку. Третье: абсолютно ровную линию общей АЧХ ( суммарную) Вы не сделаете. Дело тут в типе фильтров. Можно, конечно, но придется дрлго подбирать номиналы. Это в принципе не нужно, просто постарайтесь уложиться в ределы + - 1,5 дб на частотах раздела. Неравномерность динамиков намного хуже. Ссылка на комментарий Поделиться на другие сайты Поделиться
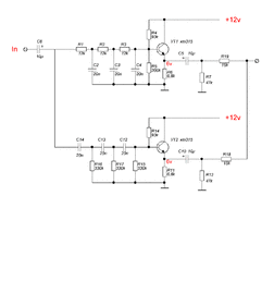
Гость химик Опубликовано 10 Октября, 2014 в 06:01 Жалоба Поделиться Опубликовано 10 Октября, 2014 в 06:01 (изменено) Никак немогу настроить последний ВЧ фильтр. При номиналах С10, С11, С13 10n или R14, R16, R19 ниже 51к на выходе полностью задавленный весь график и только на 20,02кГц сильный всплеск в виде иглы. Если поднять емкость конденсаторов до 20n то график становиться нормальным, но срез -3дБ на 2150Гц. Изменение сопротивления резисторов вплоть до 1 МОм изменяет срез меньше чем на 100Гц. Увеличение емкости до 33n и 47n тоже ничего неменяет. Правильность сборки проверил 10раз. Изменено 10 Октября, 2014 в 06:01 пользователем химик Ссылка на комментарий Поделиться на другие сайты Поделиться
Гость victors Опубликовано 10 Октября, 2014 в 06:14 Жалоба Поделиться Опубликовано 10 Октября, 2014 в 06:14 Я уже давно спрашивал - сколько отчётов об удачном повторении этой схемы, было найдено в интернете? Ни одного. Потому что у других тоже не получилось выправить эту кривизну. Была здесь статья и схема Лексиных. Она гораздо более похожа на работоспособную. :-) Ссылка на комментарий Поделиться на другие сайты Поделиться
Dimonos Опубликовано 10 Октября, 2014 в 11:18 Жалоба Поделиться Опубликовано 10 Октября, 2014 в 11:18 Работает ли отдельно фильтр вч и меняются ли режимы по постоянке, когда это все затыкается? Ссылка на комментарий Поделиться на другие сайты Поделиться
Гость химик Опубликовано 11 Октября, 2014 в 15:47 Жалоба Поделиться Опубликовано 11 Октября, 2014 в 15:47 Работает ли отдельно фильтр вч и меняются ли режимы по постоянке, когда это все затыкается? И отдельно и подключенный после первого ВЧ фильтра ведет себя одинаково. Режим по постоянке неизменяеться. Вообще прослеживается тенденция что что то не так. Или расчет или измерения или сам фильтр в физическом плане ( скажем перепутаны номиналы).С этим надо разбираться, пока нестыковка. И вот почему - разделительный конденсатор на выходе фильтра и резистор после него создают еще один ВЧ фильтр. Изменив емкость с 0,1 на 1мкФ, частота среза упала с 2150Гц до 320Гц. Также при изменении постоянного напряжения на эмитере транзистора, в пределах 2В, частота среза плавает гдето до 800Гц в ту или другую сторону. Вобщем буду пробовать схему Лексиных _https://cxema.my1.ru/publ/teorija/konstruiruem_usiliteli/odno_ili_mnogopolosnyj/32-1-0-4568 . ЗЫ: Жалко потраченного времени своего и ващего, но всеже пошло на пользу в виду обучения, в том числе и в части ПО. Ссылка на комментарий Поделиться на другие сайты Поделиться
Гость victors Опубликовано 13 Октября, 2014 в 07:32 Жалоба Поделиться Опубликовано 13 Октября, 2014 в 07:32 Вобщем буду пробовать схему Лексиных _https://cxema.my1.ru/publ/teorija/konstruiruem_usiliteli/odno_ili_mnogopolosnyj/32-1-0-4568 . ЗЫ: Жалко потраченного времени своего и ващего, но всеже пошло на пользу в виду обучения, в том числе и в части ПО. Сергей, Схему Лексиных, можно начать собирать с одного фильтра на транзисторе Т5 (или Т4), соединив входной конденсатор с общим проводом через резистор 47 Ком и подав двухполярное питание. Так как ПО уже освоил, сразу увидишь, как этот фильтр работает и сможешь сравнить с предидущим опытом. Можно поиграть с резистором в эмиттере повторителя - изменение его сопротивления ( не ниже 1Ком) влияет на уровень постоянного напряжения на выходе и симметрию сигналов большого уровня. Так же, можно проверить, как изменение номинала этого резистора влияет на Кг и Кии фильтра вцелом для транзисторов КТ315 и КТ 3102. Если результаты измерений будут удовлетварительны, можно делать полный макет кроссовера. Ссылка на комментарий Поделиться на другие сайты Поделиться
Гость химик Опубликовано 21 Октября, 2014 в 09:07 Жалоба Поделиться Опубликовано 21 Октября, 2014 в 09:07 (изменено) Я предпочел у лексиных использовать токма фильтр на вычитание.В дальнейшем перевел все на оу. Я б и сам рад был собрать на ОУ, да негде сейчас взять их. Вчера только начал отлаживать на весу НЧ звено, пока недоетого было. Работать оно работает, правда срез как мне обьясняли должен быть -3Дб, а здесь автор считал 500Гц по -2Дб. А RMAA вообще показывает на -1Дб 500Гц, на -3Дб 760Гц. И высокий THD - 6,7%. Счас буду настраивать СЧ звено. На днях на работе разнесло шкаф осколками, повыпиливал целые куски ДСП с него. Так что теперь есть с чего сделать ящики для 25ГДН. WinISD пишет, что надо под них 17,5 литров обьема, а в заводских корпусах где они стоят всего 9 литров. Изменено 21 Октября, 2014 в 09:08 пользователем химик Ссылка на комментарий Поделиться на другие сайты Поделиться
Dimonos Опубликовано 21 Октября, 2014 в 09:25 Жалоба Поделиться Опубликовано 21 Октября, 2014 в 09:25 (изменено) Сергей, раз уж Вы немного в'ехали в ARTA,то попробуйте снимать АЧХ Артой. Во первых то быстрее и можно скомпоновать все три филтра на одном графике. Будет нагляднее. Все это делается в окне импульсной характеристики. Если будет нужно, я напишу подробно как. Непонятно зачем переделывать ящик??? Вы же говорили, что низкие устраивают. Тем более, что промышленный корпус шикарный, металл, алюминий... Если будет опять же ЗЯ, только в 17 литров, то просто потеряете время. Я так предполагаю... И интересно, Вы что померили параметры дина?Если да, давайте их, если нет, по причем здесь расчет? Изменено 21 Октября, 2014 в 09:36 пользователем dimonos Ссылка на комментарий Поделиться на другие сайты Поделиться
Гость victors Опубликовано 21 Октября, 2014 в 09:28 Жалоба Поделиться Опубликовано 21 Октября, 2014 в 09:28 Сергей, Прежде чем пилить ДСП на ящик 17л, можно попробовать сделать ящик из гофрокартона потолще, хоть склеенного или прошитого суровой ниткой, и герметизированного скотчем. В такой ящик поставить динамик, и посмотреть, на малой громкости, какая АЧХ. Можно бОльшие стенки прижать кусками ДСП или фанеры, стянув верёвкой, и измерить снова - посмотреть, как изменится АЧХ. Потом, глядя на график для НЧ и СЧ головок, определить частоту сопряжения. размести схему того фрагмента, который настраивал, где Кг большой. Интересно посмотреть - ЭП, часто, гораздо полезнее чем ОУ - меньше деталей, меньше искажений. Ссылка на комментарий Поделиться на другие сайты Поделиться
Гость химик Опубликовано 22 Октября, 2014 в 07:19 Жалоба Поделиться Опубликовано 22 Октября, 2014 в 07:19 Сергей, раз уж Вы немного в'ехали в ARTA,то попробуйте снимать АЧХ Артой. Во первых то быстрее и можноскомпоновать все три филтра на одном графике. Будет нагляднее. Все это делается в окне импульсной характеристики. Если будет нужно, я напишу подробно как. Непонятно зачем переделывать ящик??? Вы же говорили, что низкие устраивают. Тем более, что промышленный корпус шикарный, металл, алюминий... Если будет опять же ЗЯ, только в 17 литров, то просто потеряете время. Я так предполагаю... И интересно, Вы что померили параметры дина?Если да, давайте их, если нет, по причем здесь расчет? Можно чуть подробней про ARTA, каким именно, ато их там 3 утилиты. Насчет ящика. Измерения непроводил, в интернете нашел параметры кемто снятые. Пишут что у нескольких экзэмпляров отличия незначительные. Об увеличении обьема ящика мне писали в самом начале темы. Да и появилась идея встроить колонки в мебель по бокам от телевизора, для лучшего восприятия звуковой картины. Параметры расчитывал такие Qts = 0,34; Vas = 30L; Fs = 42Гц; Re = 3.6 Ohm; Z = 4 Ohm; SPL = 86dB; Pe = 25W; Сергей, Прежде чем пилить ДСП на ящик 17л, можно попробовать сделать ящик из гофрокартона потолще, хоть склеенного или прошитого суровой ниткой, и герметизированного скотчем. В такой ящик поставить динамик, и посмотреть, на малой громкости, какая АЧХ. Можно бОльшие стенки прижать кусками ДСП или фанеры, стянув верёвкой, и измерить снова - посмотреть, как изменится АЧХ. Потом, глядя на график для НЧ и СЧ головок, определить частоту сопряжения. размести схему того фрагмента, который настраивал, где Кг большой. Интересно посмотреть - ЭП, часто, гораздо полезнее чем ОУ - меньше деталей, меньше искажений. вот НЧ звено, номиналы подбирал наборами, для получения точных номиналов. Нч.rar - здесь файл .sav измерение RMAA. Ссылка на комментарий Поделиться на другие сайты Поделиться
Рекомендуемые сообщения
Для публикации сообщений создайте учётную запись или авторизуйтесь
Вы должны быть пользователем, чтобы оставить комментарий
Создать учетную запись
Зарегистрируйте новую учётную запись в нашем сообществе. Это очень просто!
Регистрация нового пользователяВойти
Уже есть аккаунт? Войти в систему.
Войти