Перейти к содержанию

Двухтактный усилитель на 6Н1П и ГУ19


Рекомендуемые сообщения

Ладно, проехали…, да я тоже хорош – «навалился» на Вас как…, э-э-э-э…, ну, в общем, сами подберите сравнение.

В принципе, если нравится звучание этого включения («триоды»), то надо оставить как есть. Лучшее – враг хорошего.

 

Чуть не забыл. Сбросьте схемку драйвера, последний вариант. Если можно, с напряжениями по контрольным точкам.

Изменено пользователем kdtp
Ссылка на комментарий
Поделиться на другие сайты

  • Ответов 271
  • Создана
  • Последний ответ

Топ авторов темы

Топ авторов темы

Изображения в теме

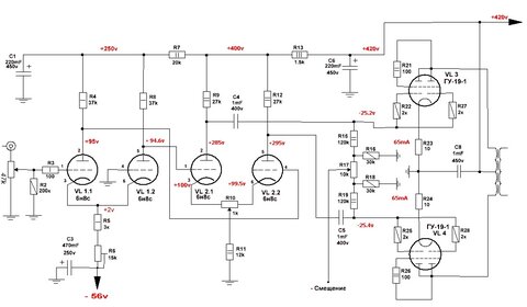
Чуть не забыл. Сбросьте схемку драйвера, последний вариант. Если можно, с напряжениями по контрольным точкам.

Вот так сейчас выглядит схемка, напряжение в сети на момент измерений 225В.

В тетроде так еще и не попробовал, пока времени не было, а там решу в каком включении оставить выходные лампы.

Вижу, что после замены первой лампы смещения на 2ой не выровнял, разница в 1 вольт (99.5-95 =4.5в) и (100-94.6 = 5.4в), посему искажения в одном плече наступают раньше скорее всего. Надо будет подстроить.

post-15766-1397407770_thumb.jpg

Изменено пользователем Dolboyacher
Ссылка на комментарий
Поделиться на другие сайты

Ладно, я понял. Тут вот какая штука, все эти регулировки и подстройки позволяют нам правильно выставить режимы по постоянному току – баланс, токи покоя, ну и «правильную» рабочую точку, при заданных режимах. Нужна, дополнительно к этому, регулировка по переменному сигналу. Для чего? Чтобы можно было подать на вход усилителя сигнал (тестовый, 3000 Гц – синус) и этой регулировкой выставить, по тестовому сигналу, равенство плеч драйвера. Для этого нужно внести небольшие дополнения к имеющейся схеме. Я нарисую, но не сегодня. Надо закончить срочную «халтуру» - паяю лабухам симметричные кабели. Потом надо отстроить ревербератор и починить выходы на минидиске… Короче, работы полно, а я ещё и половины не сделал….

Завтра, если выберу время, нарисую…, с «объяснялками» - куда же без них…. :smile:

Изменено пользователем kdtp
Ссылка на комментарий
Поделиться на другие сайты

Ладно, я понял. Тут вот какая штука, все эти регулировки и подстройки позволяют нам правильно выставить режимы по постоянному току – баланс, токи покоя, ну и «правильную» рабочую точку, при заданных режимах. Нужна, дополнительно к этому, регулировка по переменному сигналу. Для чего? Чтобы можно было подать на вход усилителя сигнал (тестовый, 3000 Гц – синус) и этой регулировкой выставить, по тестовому сигналу, равенство плеч драйвера. Для этого нужно внести небольшие дополнения к имеющейся схеме. Я нарисую, но не сегодня. Надо закончить срочную «халтуру» - паяю лабухам симметричные кабели. Потом надо отстроить ревербератор и починить выходы на минидиске… Короче, работы полно, а я ещё и половины не сделал….

Завтра, если выберу время, нарисую…, с «объяснялками» - куда же без них…. :smile:

По переменке равенство плеч настраивал при помощи подстроечного R10 и двухканального осциллографа, подавая 1кГц на вход. Кстати, я глянул упомянутую вами схему Lynx19 и обратил внимание как там организована подстройка фазоинвертора в анодах,если я правильно понял,такое же решение наблюдается и в других усилителях Lynx, надо будет попробовать .

Спасибо, плодотворно вам поработать, Виктор.

Изменено пользователем Dolboyacher
Ссылка на комментарий
Поделиться на другие сайты

Да, я понял…., просто был не внимательным когда смотрел схему. В принципе, ни чего переделывать не надо. Эта балансировка должна хорошо работать. Кстати, отсюда и разница в напряжении по анодам – балансировка по переменке, скорее всего, сделана правильно. Но две половинке ламп не могут быть одинаковыми, вот и разница. Хотя, для очистки совести, я бы посмотрел ещё раз на баланс драйвера по переменному сигналу – лампы то менялись.

Ссылка на комментарий
Поделиться на другие сайты

Ради эксперимента, намотал отдельную обмотку ОС по 150витков на каждую катушку проводом 0.3мм (тоньше просто нету) и соединил их параллельно, концы одной катушки с началами другой. Один конец заземлил, второй через резистор ОС соединил с сеткой второй лампы первого каскада. В таком виде усилитель немного возбуждался, попробовал использовать обмотку ОС только с одной катушки, вроде заработало нормально, в ОС использовал резистор на 75кОм, подбирал по выходному сопротивлению усилителя (в итоге получил 5,3Ома). По падению амплитуды на выходе регулировать величину резистора ОС не получалось.

В тетроде , на аноде 420В, на сетке 250В, ток 35мА на баллон.

Получил 42Вт на выходе, искажения в виде плавноспадающих 2,3,4,5 ой гармоник. Полоса - хорошая. Звук чистый, детальный, но немного резковат, видимо гармоники высоких порядков дают о себе знать. Почему-то при 28Вт в триоде, 42Вт в тетроде субъективно не кажутся мощнее.

Эксперимент еще не закончил, на сегодня все :smile:.

Скорее всего, чего-нибудь делал не так как надо, критику принимаю :smile:

Хм, а вообще звук интересный, наверное хорошо для электроники подойдет, надо еще послушать, пока не очень понятно.

Изменено пользователем Dolboyacher
Ссылка на комментарий
Поделиться на другие сайты

Привет, Руслан! Ну, что, поехали потихоньку….

Обратная связь. Может у Вас получилась не отрицательная обратная связь? Судя по тому, что усилитель начал возбуждаться, то это больше похоже на ПОС, а не на ООС. Если это так, то надо поменять местами концы дополнительной обмотки, то есть поменять фазу. Думаю, что резистор в цепи ООС можно уменьшить в два раза, как минимум. Впрочем, его номинал надо подбирать экспериментально. ООС должна быть не глубокой. Не больше 6 дБ.

Про тетрод. Судя по току покоя, который Вы задали, скорее всего, оконечный каскад работает ближе к режиму «В». Почему? Судите сами, ток покоя на баллон 35 мА. Значит, на первую сетку подаётся достаточно большое смещение (много «минуса»), а напряжение на второй сетке не велико (250 Вольт) То есть, Вы «душите» лампу большим «минусом», тем самым смещая её режим работы ближе к нелинейному участку. Есть некое правило по этому поводу. Чем больше напряжение на второй сетке, тем больше надо подавать «минуса» на первую сетку, и наоборот, чем меньше напряжения на второй, тем меньше напряжение смещения. Соблюдение этого «правила» позволяет «держать» режим работы лампы в более линейном участке её характеристики. Возникает вопрос – а какое оно должно быть это смещение? Ну, давайте немного порассуждаем. И так, у нас двойной лучевой тетрод. Две лампы в «одном флаконе». По своим данным одна половинка чем то, немного похожа на лампу 6П3С (приблизительно). Можно посмотреть типовое включение этого лучевого тетрода в РР усилителе. И так, средний ток покоя этой лампы (обобщённые данные нескольких режимов) равен примерно 46 – 47 мА на баллон (44 мА на анод + 2,5 мА на вторую сетку). Посмотрим, на всякий случай, на режимы работы лампы ГУ-19-1. Рабочий ток анода: 18 – 75 мА, рабочий ток второй сетки: не больше 8мА. Ну, что хорошо, вполне «вписываемся» в режим – ток покоя на баллон 80 – 85 мА (по 40 – 42,5 мА на каждую половинку в баллоне). Может так статься, что величину этого тока покоя можно будет увеличить до 90 мА на баллон. Впрочем, эксперимент всё расставит на свои места. Просто нужно будет посмотреть, при каком токе будут лучше показатели по гармоникам…. Теперь надо определиться с Raa. Поскольку в плече два тетрода в параллель, то значение Raa должно быть в два раза меньше типового, при включении одного тетрода. У таких типов тетродов, если в плече стоит одна лампа, это значение Raa , равно, примерно 6600 Ом. Значит для двух ламп в плече, это будет 3300 Ом. Подстрахуемся немного и примем это значение равное 3500 Ом.

Подведём итог. Напряжение на аноде (оно у нас задано, и ни куда от этого не деться) - 420 Вольт. Напряжение на второй сетке (то же заданно) - 250 Вольт. Ток покоя на баллон (общий для анода и второй сетки) - 80 – 85 мА (до 90 мА). Raa – 3500 Ом. Ожидаемая максимальная выходная мощность – 50 Ватт. Рискну предположить, что смещение будет находиться в районе «минус» 23 – 26 Вольт. Думаю, что КНИ будет не более 2% при 45 – 50 Ваттах.

Слышу, слышу…, голоса - во как лихо всё притянул за уши. И как всё складно наврал – то…. Ну, что сказать, вот у нас есть макет усилителя, который любезно предоставил для эксперимента Руслан. Надо, всего то, выставить режимы, которые я указал и посмотреть, что получиться. Что касается Raa. Думаю, что можно держаться разброса этого значения 3500 – 4000 Ом. Да, и обязательно проверить правильность подключения (фазировку) ООС. Ну и величину этой обратной связи надо выставить в районе 6 дБ. Всё. Тут делов - то на один вечер…, ну, на два….

Изменено пользователем kdtp
Ссылка на комментарий
Поделиться на другие сайты

Приветствую вас, Виктор! Столь не большой ток покоя выходных ламп выбрал, т.к. не заметил особой разницы, в смысле менялось в лучшую сторону, но совсем чуть чуть, пробовал до 100мА, да и времени особо не было чтобы все хорошенько измерить, наверняка "линейность" менялась. Хотел спросить, когда имеется на выходе двух катушечный ПЛ трансформатор, как в моем случае, то доп обмотку ОС мотают на обоих катушках или достаточно на одной? Просто с двумя в параллель не получалось, шел небольшой возбуд, либо я просто сфазировал неверно, посмотрю еще. Еще все соединял достаточно длинными проводами и возбуд менялся в зависимости от их расположения.

Да, с триодом без ОС проще конечно, но с этим ОСом нужно разобраться все ж! :smile: Вечером попробую.

 

 

Добавлено после раздумий:

Тут идея появилась, стОит ли попробовать в дальнейшем? В первичке есть по 2 неиспользованных отдельных сеций в один слой (191виток). Можно ли одну из них на каждой катушке использовать как катодную обмотку? Правда обычно выбирают отвод 7% от всей первички, а у меня получается 9%.

Ссылка на комментарий
Поделиться на другие сайты

Привет, Руслан! Ну, что сказать? Как то лихо так получилось, что Вы сами поставили вопросы, и сами на них ответили. Стареете батенька, стареете, становитесь мудрее …. :smile:

Про обмотку. Обмотку надо делать на двух половинках, то есть на двух катушках. Таким образом, получается лучшая их связь с остальными обмотками. Частично, эту истину Вы подтвердили сами, когда взяли для обратной связи не две полуобмотки, а одну. В результате чего пропал возбуд (стала меньше связь). И ещё – это косвенно подтверждает, что у Вас не ООС, а, скорее всего, ПОС. Ну раз начали про ООС, то продолжим. Во время наладки – отстройки усилителя; ток покоя, разные значения Raa и т.д., ООС, можно и нужно отключить. По-хорошему, наличие ООС, в данной схемотехнике усилителя, позволяет нам «подправить» АЧХ звукоусилительного тракта. Не которым радиолюбителям не нравиться звук с ООС, поэтому они её и не используют. Да, кстати, в нашем случае, правильно называть эту цепь следует ОООС. Поскольку обратная связь охватывает все каскады усилителя…. Вы покрутите – повертите, может Вам и не понравиться наличие этой связи.

Длинные провода во время макетирования – это всегда очень плохо. Поэтому, надо подобрать «сопли». Иначе мы рискуем НЕ получить ИСКОМОГО результата.

Про Raa. Вам надо как-то исхитриться и попробовать те значения Raa, которые я советовал : 3500 – 4000 Ом. Не пожалеете…., а может даже и понравиться. :smile:

 

 

Добавлено после раздумий:

Почему 7% на катоды выходных ламп? Откуда эти сведения? По- хорошему, как мне помниться, это должно быть 10%. Так, что 9% это более или менее правильно. По поводу катодных связей в оконечном каскаде. Тут не всё так просто. Во-первых, есть определённые правила для намотки этих обмоток. Во-вторых, прежде чем начинать их делать, надо немного почитать «умные» книжки. Правдивой информации по этому поводу не так много, как хотелось бы, но она есть. Спросите об этом у Александра Николаевича (TANk), он скинет Вам инфу по этому вопросу.

 

Добавлено после раздумий:

Кстати, про катодные обмотки. Эти «штучки» были прекрасно реализованы в усилителе QUAD II. Поищите информацию по этому усилителю – глядишь, и какие-то вопросы отпадут сами собой…

 

Блин, забыл спросить про питание вторых сеток. Как Вы его организовали? Стабилизировали или нет?

Изменено пользователем kdtp
Ссылка на комментарий
Поделиться на другие сайты

Про Raa. Вам надо как-то исхитриться и попробовать те значения Raa, которые я советовал : 3500 – 4000 Ом. Не пожалеете…., а может даже и понравиться. :smile:

Ну сейчас у меня исключены по 2 слоя первички на каждой катушке. Получается 4202 - 765 = 3437 витков первички и 150вторички, итого Кт.р. = 3437\150 = 22,9

Raa = 22.9*22.9*8 = 4195 + (114Ом - 20Ом(4 исключенные обмотки) = 94Ома) + 0,15*22,9*22,9 = 4368Ом

Итого Raa = 4368Ом приблизительно.

Для того чтобы получить меньше, придется либо исключать целиковую секцию, например среднюю, а отдельные слои средней наоборот использовать, тогда получится (3слоя) + (2слоя) + (3слоя) как-то некрасиво.

Либо параллелить секции первички, но с этим потом. Вроде к рекомендованным вами 4000 близко, попробую пока так.

По поводу катодной обмотки, это так, пока мысли в слух, не дорос еще до этого, а там видно будет :smile:.

Блин, забыл спросить про питание вторых сеток. Как Вы его организовали? Стабилизировали или нет?

Нет, питание вторых сеток выходных ламп пока не стабилизировано. Просто однополупериодный диодный выпрямитель и конденсатор.

Ссылка на комментарий
Поделиться на другие сайты

Про питание вторых сеток. Оно конечно, ток через вторую сетку не большой, можно для «пробы пера» и так…. Однако, эта «простота» может сыграть с нами злую шутку. Пока мы работаем в режиме малых токов потребления (не большая выходная мощность), оно вроде, как и ничего. Хотя то же не очень. А чуть ток потребления побольше, начинаются «бяки», видимые «вооружённым» глазом (приборами, например). Проверено на практике и не однократно - для получения «удобоваримых» показателей усилителя, питание вторых сеток лучше стабилизировать! Качество работы усилителя заметно улучшаются, как «по приборам», так и на «слух»! Тут делов то, два MOSFITа, несколько стабилитронов, резисторов и пару кодёров…. А «удовольствие» получите «несказанное». Это, как его…, можно для соблюдения ламповых традиций эти стабилизаторы сделать на стабилитронах тлеющего разряда (газовые стабилитроны). Красиво, модно и не сложно….

К чему я это всё – стабилизировать, стабилизировать и ещё раз стабилизировать, как завещал великий…. :smile:

Ссылка на комментарий
Поделиться на другие сайты

Виктор, если не сложно, можно схемку стабилизатора второй сетки. Нашел пока вот такую. Дома посмотрю, была куча отечественных стабилитронов, может какие подойдут. C полевиками хуже, надо искать, может в какой технике стоят, например в UPSах, они есть на работе.

post-15766-1397741866.jpg

Изменено пользователем Dolboyacher
Ссылка на комментарий
Поделиться на другие сайты

Для публикации сообщений создайте учётную запись или авторизуйтесь

Вы должны быть пользователем, чтобы оставить комментарий

Создать учетную запись

Зарегистрируйте новую учётную запись в нашем сообществе. Это очень просто!

Регистрация нового пользователя

Войти

Уже есть аккаунт? Войти в систему.

Войти
  • Последние посетители   0 пользователей онлайн

    • Ни одного зарегистрированного пользователя не просматривает данную страницу

×
×
  • Создать...