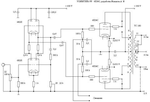
Гость Опубликовано 5 Февраля, 2015 в 10:53 Жалоба Поделиться Опубликовано 5 Февраля, 2015 в 10:53 Простите, а какую схему на 6п3с с ТС-180-2 на выходе посоветуете для повторения? Ссылка на комментарий Поделиться на другие сайты Поделиться
Гость avals Опубликовано 5 Февраля, 2015 в 11:43 Жалоба Поделиться Опубликовано 5 Февраля, 2015 в 11:43 Дело не в схеме, она может быть практически любой. Основное назначение выходного трансформатора - привести сопротивление нагрузки к величине, оптимальной для данной лампы. Для двухтакта на 6П3С это, примерно, 6.5 кОм. Требуемый К тр для 4-х Ом 38 - 39. У ТС 180 все обмотки, которые можно использовать в качестве первичных, имеют 1592 витка. Стало быть, вторичная должна миеть 1592 / (38 - 39) = 41 - 42 Витка. Доступные нам накальные обмотки по 23 витка. Последовательно - 46. Иными словами, соединив 1-2; 2-3; 1'-2'; 2'-3'; 5-6; 5'-6'; 7-8; 7'-8' последовательно, в качестве первичной, а 9-10 и 9'-10' последовательно в качестве вторичной, мы получим приведенное сопротивление анодной нагрузки примерно 5 кОм. Немного не оптимально, но, третий сорт - не брак. Далее, напряжение всех первичных обмоток 464 Вольта на частоте 50 Гц. 20 Ватт выходной мощности на 5 Ком соответствуют 316 Вольтам. Т.е, при сохранении индукции, можно ожидать работу от 50 х 316 / 464 = 34 Гц. Но, это вряд ли. ТС 180 имеет индукцию в сердечнике 1,4 - 1,5 Тл, что гарантирует большие искажения на НЧ. Реальнее говорить о 50, даже 60 Гц. И, наконец, секционирование. В выходных трансформаторах оно служит для уменьшения паразитных параметров, искажающих АЧХ и расширения полосы пропускания. Любой сетевой трансформатор, с этой точки зрения, не оптимален. При глубокой ООС могут быть проблемы с самовозбуждением. Это пытаются решить с помощью перекрёстного соединения частей первичной обмотки. Помогает, но не лечит. На мой взгляд, идея применения силовых трансформаторов в качестве выходных сродни применению бульонных кубиков и вкусовых приправ в приготовлении пищи. Вроде и оно, но бульон из курицы вкуснее и полезней для организма. :smile: Хотя и требует бОльших затрат. Ссылка на комментарий Поделиться на другие сайты Поделиться
Гость Опубликовано 5 Февраля, 2015 в 12:10 Жалоба Поделиться Опубликовано 5 Февраля, 2015 в 12:10 (изменено) avals Благодарю за ответ. Хочу уточнить свой вопрос. В связи с некоторыми трудностями, пока нет возможности заказать готовые трансы. Поэтому встретив ветку решил спросить какую схему РР посоветуют знающие люди под то что есть (в том то и дело, что схем много, заблукал я в них). Т.е. с перспективой для души. Изменено 5 Февраля, 2015 в 12:11 пользователем Гость Ссылка на комментарий Поделиться на другие сайты Поделиться
Гость avals Опубликовано 5 Февраля, 2015 в 12:24 Жалоба Поделиться Опубликовано 5 Февраля, 2015 в 12:24 В связи с некоторыми трудностями, пока нет возможности заказать готовые трансы. А что их заказывать? Мотайте сами. С перспективой для души. Если взять от ТС 180 сердечник, каркасы и провод, межслойную изоляцию - можно намотать вполне приличный выходной трансформатор. Затраты - Ваше время и труд. Приобретения - нормальный выходной трансформатор и бесценный опыт! Дерзайте! Ссылка на комментарий Поделиться на другие сайты Поделиться
Гость kdtp Опубликовано 5 Февраля, 2015 в 12:46 Жалоба Поделиться Опубликовано 5 Февраля, 2015 в 12:46 Для «гитарного» лампового усилителя «среднего» качества – подойдёт. Вообще-то, силовые трансформаторы на «выходе», штука не однозначная. Например, для первичной настойки ламповых РР усилителей (на стенде), я использую выходной трансформатор, составленный из двух ТПП 291 127/220-50 с дифф. включением (см. рекомендации С. Комарова). Если схема, как говориться, «катит», тогда мотается «нормальный» выходной трансформатор! Про ТС180-2. Мои знакомые, начинающие (юные) радиолюбители–гитаристы «нашлёпали» достаточно много «гитарных» усилителей с ТС180-2 на выходе. Всегда были проблемы с этим трансформатором! Качество изготовления – отвратительное. И не важно, новый (в масле) этот трансформатор или нет. Поэтому, прежде чем его «совать» на выход усилителя делалась проверка трансформатора. Как проверить? Самое простое – на величину тока ХХ. Чем меньше ток ХХ, тем лучше. Замечу – ни разу нам не попался ТС 180-2 в «кондиции». Поэтому, всегда требовалась «доводка» этих трансформаторов. А раз доводка, то значит разборка трансформатора. Ну, а если разобрали трансформатор, то почему бы его и «не много» не усовершенствовать? Вот тут-то и начиналась «битва за урожай» – кто-то перематывал весь трансформатор «как положено», а кто-то довольствовался «лёгкой» доводкой…. Короче, для «пробы пера» ТС 180-2 ,в «готовом», не изменённом виде – сойдёт. Проверенно на практике, можете не сомневаться. Результат будет, но…, очень средненький. Ссылка на комментарий Поделиться на другие сайты Поделиться
Гость Prom13 Опубликовано 29 Апреля, 2015 в 07:15 Жалоба Поделиться Опубликовано 29 Апреля, 2015 в 07:15 Здравствуйте ,просьба куда нибудь навести, требуется сделать ламповый усилитель на 6П3С , есть ТС180 ,есть разного типа ТАН, перематывать возможности нет. Нагрузка 16 Ом ,динамик 4А-28 Ссылка на комментарий Поделиться на другие сайты Поделиться
Гость avals Опубликовано 29 Апреля, 2015 в 07:31 Жалоба Поделиться Опубликовано 29 Апреля, 2015 в 07:31 (изменено) Если по местному, то Вы уже в теме. :smile: Вопрос больной, информации море. Гуглите и обрящете. _https://www.google.ru/#newwindow=1&q=6%D0%9F3%D0%A1+%2C+%D0%A2%D0%A1180 Или _https://www.google.ru/#newwindow=1&q=%D0%B2%D1%8B%D1%85%D0%BE%D0%B4%D0%BD%D0%BE%D0%B9+%D0%BD%D0%B0+%D0%A2%D0%90%D0%9D+%D0%A2%D0%9D Изменено 29 Апреля, 2015 в 07:34 пользователем avals Ссылка на комментарий Поделиться на другие сайты Поделиться
Гость dpetrik Опубликовано 19 Мая, 2015 в 14:04 Жалоба Поделиться Опубликовано 19 Мая, 2015 в 14:04 Всем добрый день. Меня тоже очень увлекает идея попробовать использовать трансы ТС без перемотки в выходном каскаде. Но изучив их характеристики (особенно суммарное количество витков слаботочных обмоток), наиболее оптимальным лично мне показался ТС-270-1. Выскажете, пожалуйста, свое мнение - годится ли он для пробы в качестве выходного? Может быть кто-то уже пробовал? Ссылка на комментарий Поделиться на другие сайты Поделиться
Dolboyacher Опубликовано 19 Мая, 2015 в 16:40 Жалоба Поделиться Опубликовано 19 Мая, 2015 в 16:40 (изменено) Всем добрый день. Меня тоже очень увлекает идея попробовать использовать трансы ТС без перемотки в выходном каскаде. Но изучив их характеристики (особенно суммарное количество витков слаботочных обмоток), наиболее оптимальным лично мне показался ТС-270-1. Выскажете, пожалуйста, свое мнение - годится ли он для пробы в качестве выходного? Может быть кто-то уже пробовал? Добрый вечер! Если речь идет про двухтактный усилитель (не гитарный), я бы на вашем месте обратил внимание лучше на дифференциальное включение унифицированных трансформаторов ТН, ТАН и даже ТПП, имеющих отвод первички для 127В типа 127\220-50, т.е. по 2 трансформатора на выходе в каждом канале. С ними точно получите нормальную полосу частот (примерно 20Гц-20кГц по уровню -2dB или даже лучше) и очень приличное звучание, а так же большое поле для экспериментов с величиной Ra-a и включения выходных ламп (пентод.тетрод, триод, ультралиния). Сам пробовал на ТН-60, честно говоря, был приятно удивлен получившимся результатом. А так, мотать все равно лучше. :smile: Изменено 19 Мая, 2015 в 16:40 пользователем Dolboyacher Ссылка на комментарий Поделиться на другие сайты Поделиться
Гость dpetrik Опубликовано 20 Мая, 2015 в 05:52 Жалоба Поделиться Опубликовано 20 Мая, 2015 в 05:52 Спасибо за совет! Я уже думал про дифференциальное включение. Честно говоря, довольно заманчиво получить полосу частот 20Гц-20кГц по уровню -2dB не заморачиваясь на намотку выходного трансформатора. А ведь именно лень и толкает на различные эксперименты по использованию на выходе сетевых трансов, совершенно не предназначенных для звука. Буду опытным путем подбирать оптимальный вариант, пока наконец-то не приступлю к намотке ) Правильно ли я понял принцип расчета выходного транса для двухтактного каскада- при заданном коэффициенте трансформации (определяемым сопротивлением акустики и используемыми выходными лампами) надо умудриться намотать как можно больше витков первички подходящим по диаметру проводом (для получения максимальной индуктивности) и в оставшееся для намотки место уместить вторичку, намотанную проводом максимально возможного диаметра? Другими словами, при определении количества витков первички кашу маслом не испортишь (мотаем сколько позволяет окно намотки) и потом доматываем вторичку? Либо превышать полученное при расчетах число витков первички все-таки не рекомендуется? Ссылка на комментарий Поделиться на другие сайты Поделиться
Dolboyacher Опубликовано 20 Мая, 2015 в 07:28 Жалоба Поделиться Опубликовано 20 Мая, 2015 в 07:28 (изменено) По поводу дифференциального включения трансформаторов, лучше почитать здесь _https://radiostation.ru/home/usilitel-diff.html - очень доходчиво написано. По расчету PP транса - вот расчет , которым в свое время, Юрий поделился со мной, для начинающего хорошо подходит. Пробовал считать по нему и сравнивал что получается в программе TubeTransCalc - получается очень близко. Кстати TubeTransCalc - тоже очень помогает. Нехай.rar Изменено 20 Мая, 2015 в 07:30 пользователем Dolboyacher Ссылка на комментарий Поделиться на другие сайты Поделиться
Гость dpetrik Опубликовано 20 Мая, 2015 в 08:46 Жалоба Поделиться Опубликовано 20 Мая, 2015 в 08:46 Отличная методика. Просто и понятно! Большое спасибо! Но возникла пара вопросов. 1. Если остается свободное место в окне намотки, то лучше использовать более толстый провод для первички, либо увеличить число витков обмоток. Вроде и то и другое должно улучшить качество, но что сделать предпочтительнее? 2. В методике говорится о достижении полосы пропускания в 70кГц, и даже 300 кГц! Зачем такое надо? Ведь больше 20кГц мы при всем желании не услышим. Ссылка на комментарий Поделиться на другие сайты Поделиться
Рекомендуемые сообщения
Для публикации сообщений создайте учётную запись или авторизуйтесь
Вы должны быть пользователем, чтобы оставить комментарий
Создать учетную запись
Зарегистрируйте новую учётную запись в нашем сообществе. Это очень просто!
Регистрация нового пользователяВойти
Уже есть аккаунт? Войти в систему.
Войти