Гость ffilin Опубликовано 15 Марта, 2014 в 20:52 Жалоба Поделиться Опубликовано 15 Марта, 2014 в 20:52 Дмитрий, сам - то понял, че написАл?в голове у этих схем - двухтактный усилитель, используй его как хочешь. можешь усилком, хочешь автогенератором, хочешь модулятором, а хочешь в спаринге - проблем нет. запускаю генератор и подаю на него звук с преампа гитары, к обмотке выхода цепляю колонку и все... надо повысить частоту до 192 гц стандарта. принцип как у передатчиков, только тут передатчик без антенны и приемник с транса, а не с эфира. динам сам отфильтрует высокие. если хотите запитать усь 3886 или tda срыв генерации пофигу, пара емкостей в плечо - по 2- 5 мк достаточно. при подзарядке емкостей ген возобновит работу. перед ними надо воткнуть в общую шину галогенку ватт на 50 - смягчит пуск, сохранит диоды, не будет кз. резистор до мостика поставить после оного перед конденсатором, защитит диоды от тока зарядки конденса. ОС по напрягу сделать через емкость , подняв частоту генерации. входной мост лучше однотактный - помеху 50 гц меньше пакостит , чем 100 и ее гармошки, они заходят в гитарный диапозон, не отрежешь... рисовать лень, извиняйте. если запутал - вопросы в студию! P. S. а вообще не рекомендуется все это эксплуатировать без экрана. 1 - вредно для здоровья, 2 - помехи налево и направо, порча электроники вокруг. китайцам это пофигу... В ГОСТИННИЦАХ ПОНАСТАВИЛИ ЭТОГО ДОБРА в освещении - ТЕХНИКА СКРИПИТ И ДОХНЕТ. Ссылка на комментарий Поделиться на другие сайты Поделиться
PTAXA Опубликовано 17 Апреля, 2015 в 07:33 Жалоба Поделиться Опубликовано 17 Апреля, 2015 в 07:33 Доброе время. попалась мне такая ташибра )) TRA 25 12V 200 W вот фото. поверчу ее на 6,3 V и 300V. после опытов отпишусь. Ссылка на комментарий Поделиться на другие сайты Поделиться
Гость gideon Опубликовано 9 Сентября, 2015 в 03:50 Жалоба Поделиться Опубликовано 9 Сентября, 2015 в 03:50 (изменено) Переделывал клон под названием Shatten ket-60-p4 После добавления конденсатора в горячей части резко вырос ток холостого хода(выше чем под нагрузкой в штатном режиме), автогенератор продолжал работать даже после размыкания обратной связи по напряжению за счёт того что с таким током для поддержания ос по току было достаточно дорожки под трансформатором. Перемотал вторичку жгутом из 4 проводов, соедилил последовательно пары и выпрямил сборкой шоттки. Увеличил немного номиналы базовых резисторов(3 ома вместо 1.5), вместо резистора на 2.2 ома в обратной связи поставил конденсатор на 0.047μF. Транзисторы 13005 уже успел сжеч запихнув схему в шуруповёрт и подержав пару секунд на клине(это было до всех этих изменеий, без конденсатора и с резистором в обратной связи). Поставил 13009 ибо других нет. Сейчас трудится на усилитель класса t tk2050. Транзисторы греются больше чем ожидается, так что сейчас подбираю подходящий рабочий ток. Помех нет. Всё работает замечательно. Изменено 9 Сентября, 2015 в 04:28 пользователем gideon Ссылка на комментарий Поделиться на другие сайты Поделиться
Datagor Опубликовано 9 Сентября, 2015 в 12:54 Жалоба Поделиться Опубликовано 9 Сентября, 2015 в 12:54 После добавления конденсатора в горячей части резко вырос ток холостого хода... О каком именно конденсаторе речь? вместо резистора на 2.2 ома в обратной связи поставил конденсатор на 0.047μF. ...Транзисторы греются больше чем ожидается, так что сейчас подбираю подходящий рабочий ток. Помех нет. Всё работает замечательно. Лёха, конденсатор маловат раз в десять :smile: . Вероятно часть проблем от этого. Частота при установленном конденсаторе емкостью 220 nF составляет ок. 86 кГц без нагрузки и при работе на нагрузку ок. 88 кГц. Источник Ссылка на комментарий Поделиться на другие сайты Поделиться
Гость gideon Опубликовано 9 Сентября, 2015 в 15:54 Жалоба Поделиться Опубликовано 9 Сентября, 2015 в 15:54 Под конденсатором после которого возникли проблемы я имел ввиду тот что рекомендуют ставить после моста. К слову, как-то не сразу прочитал что кто-то тоже ставил кондёр в ОС, пришёл к этому самостоятельно подбирая разные и смотря на ток. Попробую поставить на 220nF. Схема работала стабильно на 2.2 Ом резисторе, но после подключения того конденсатора на 5.6μF в мосте сильно возрос холостой ток. Поэтому поставил конденсатор в ос так как не владею мощными резисторами большего номинала. Схема работает стабильно, но ток всё ещё достаточно высок. >Добавлено Нашёл конденсатор на 470nF, поставил в ОС. Нагрев исчез :smile: Ссылка на комментарий Поделиться на другие сайты Поделиться
Datagor Опубликовано 9 Сентября, 2015 в 17:30 Жалоба Поделиться Опубликовано 9 Сентября, 2015 в 17:30 Отлично, Лёха! :smile: Ссылка на комментарий Поделиться на другие сайты Поделиться
Гость gideon Опубликовано 9 Сентября, 2015 в 19:52 Жалоба Поделиться Опубликовано 9 Сентября, 2015 в 19:52 (изменено) Игорь, если бы.. Плёнка cl21 оказывается быстро деградирует в таких условиях. Потеряла 3/4 ёмкости и схема снова ушла в нагрев. Поставил 0.47 электролит. Знаю что так не правильно, но что поделать. Частотомер показывает 25кгц под небольшим током 200мА. Всё работает стабильно, снял радиаторы. Изменено 9 Сентября, 2015 в 19:56 пользователем gideon Ссылка на комментарий Поделиться на другие сайты Поделиться
Datagor Опубликовано 9 Сентября, 2015 в 20:54 Жалоба Поделиться Опубликовано 9 Сентября, 2015 в 20:54 У меня стоит 220 nF 100 V типа MEF - Metallized Polyester Film-Capacitor, т.е. тот же самый CL21. Ёмкость не теряет. Х.З., ну попробуйте полипропилен, например, CBB21 - низкий уровень потерь на высоких частотах, низкий уровень нагрева, идеальное сочетание малых габаритов высоких рабочих характеристик, подходит для ВЧ цепей и импульсных цепей постоянного и переменного тока. Ссылка на комментарий Поделиться на другие сайты Поделиться
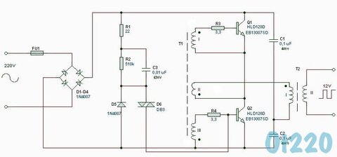
Гость remontsofta Опубликовано 25 Января, 2016 в 08:20 Жалоба Поделиться Опубликовано 25 Января, 2016 в 08:20 Всем привет! Мои извенения за некропост.... Добился нормальной работы сабжа. Уверенно уходит в срыв генерации при КЗ, но, естественно, греется один ключ при попытках запуска от цепи денистора. Схему прилагаю. Не доходит до меня, как схема запуска по шагам работает. Объясните плиз. Требуется, уменьшить частоту импульсов запуска, до 1-3Гц. - Как работает схема запуска (по шагам)? - Что изменить, чтобы уменьшить частоту импульсов с динистора? - Зачем там диод 1n4007? зы. Менял верхний 22Oм резистор на 100Ом - на глаз ничего не изменилось. 330Ом - не запускается. Ссылка на комментарий Поделиться на другие сайты Поделиться
stslam Опубликовано 25 Января, 2016 в 12:14 Автор Жалоба Поделиться Опубликовано 25 Января, 2016 в 12:14 Я слаб в теории, но попробую описать что я вижу на приведенной Вами схеме (могу ошибаться с направлением токов). Запуск. Пинок, постоянно приводящий схему в действие приходит с релаксационного генератора (симметричный динистор D6 закрыт до тех пор, пока напряжение на его выводах не достигнет порога (зависит от марки динистора)). В это время (зависит от емкости С3) он (динистор) ведет себя как разомкнутый выключатель. Пока симметричный динистор закрыт, конденсатор С3 заряжается через точку резистивного делителя R1-R2. Затем, по накоплению заряда конденсатором С3, наступает "пробой" или первичный запуск (динистор открывается). После этого ток идет на базу транзистора Q2 и начинается работа нижнего ("вторго") плеча схемы полумоста. Происходит разряд конденсатора C1 (через обмотки №1 выходного и №2 промежуточного трансформаторов) в цепи коллектор-эмиттер открытого транзистора Q2. Ток, который протек по обмотке 2 промежуточного трансформатора наводит ЭДС в обмотке 1 промежуточного трансформатора - и, если совпали звезды, база транзистора Q1 получает достаточный ток, чтобы транзистор Q1 открылся. Открытый транзистор даст импульс по такому же принципу (С1, обмотка №1 выходного и №1 промежуточного трансформаторов) , при этом наведется противоэдс и закроет транзистор Q2. Затем, когда импульс противоЭДС станет слабее напряжения, пришедшего с динистора - произойдет повторное открытие Q2. Как-то так. Ссылка на комментарий Поделиться на другие сайты Поделиться
Гость remontsofta Опубликовано 25 Января, 2016 в 12:31 Жалоба Поделиться Опубликовано 25 Января, 2016 в 12:31 stslam, спасибо за подробный ответ) Не понятно мне что делят r1 и r2. Снизу они подперты закрытыми динистором и диодом... Я не пойму, как конденсатор заряжается. Ссылка на комментарий Поделиться на другие сайты Поделиться
stslam Опубликовано 25 Января, 2016 в 12:50 Автор Жалоба Поделиться Опубликовано 25 Января, 2016 в 12:50 Упс, тогда схема работает еще хитрее :) либо неправильно нарисована Кстати, динистор, обычно, в таких схемах DB3 На приведенной схеме динистор изначально открывается через R1+R2 с "+" и R4+[3 обмотка] с "-" по питанию, при этом база Q1 открыта Ссылка на комментарий Поделиться на другие сайты Поделиться
Рекомендуемые сообщения
Для публикации сообщений создайте учётную запись или авторизуйтесь
Вы должны быть пользователем, чтобы оставить комментарий
Создать учетную запись
Зарегистрируйте новую учётную запись в нашем сообществе. Это очень просто!
Регистрация нового пользователяВойти
Уже есть аккаунт? Войти в систему.
Войти