Dimonos Опубликовано 26 Марта, 2015 в 18:35 Жалоба Поделиться Опубликовано 26 Марта, 2015 в 18:35 Похоже, что неисправности аппаратуры пытаются лечить обработкой фонограмм, т.е мягко говоря через одноместонеподумав.... Это общая эмоция, вот такая. Как вот погодя выясняется. У меня, кстати, на работе 4гд-36 подключен как НЧ к усилителю который его может порвать нафиг, но катушка от пиков, как утверждает топикпостер, не сгорит. Я просто уверен. Она сгорит, если дин заклинит. Динамик скорее выплюнет, чем сгорит катушка. И представте себе, дин работает будь здоров и очень громко, ничего не бренчит и не трещит. Кольцевой ФИ в 40 литрах. Помимо цепляния за керн, дин может трещать из за разлохматившихся от старости гибких выводов. Посмотрите наличие искр, при движении они искрят. Если уж такая необходимость в 3'5 джеке, можно сделат механический блокиратор. Для ограничения входного уровня на входе усилителя применяют диодный ограничитель. Просто и эффективно. Схему я слету не нашел, но она есть, это точно. Ссылка на комментарий Поделиться на другие сайты Поделиться
Dimonos Опубликовано 26 Марта, 2015 в 18:49 Жалоба Поделиться Опубликовано 26 Марта, 2015 в 18:49 Забыл... Про регулятор громкости, который надо ка то там подключать одним выводом к земле.. Дело в том, странно что Вы не в курсе, дело в том, что априори потенциомерт, который является регулятором громкости в пассивной схеме, одни выводом всегда подключен к общему. Т.е никаких доп действий не требуется. И в положении минимальной громкости "садит" вход следующего касада на общий провод. Почти в 0. Ссылка на комментарий Поделиться на другие сайты Поделиться
yrk Опубликовано 27 Марта, 2015 в 04:31 Жалоба Поделиться Опубликовано 27 Марта, 2015 в 04:31 дело в том, что априори потенциомерт, который является регулятором громкости в пассивной схеме, одни выводом всегда подключен к общему. Что то подозреваю у автора РГ подключен реостатом как на схеме в первом посте. з.ы. Василий, нарисуйте как реально подключен РГ. Похоже у вас грубейшая ошибка. Ссылка на комментарий Поделиться на другие сайты Поделиться
Dimonos Опубликовано 27 Марта, 2015 в 17:43 Жалоба Поделиться Опубликовано 27 Марта, 2015 в 17:43 Салют, Юра. Хорошо бы вообще обновить тему, показав настоящий момент. Со схемой, уровнями, акустикой и прочим. Лично я уже запутался нафик что там есть и что нужно. Если автору темы это нужно вообще то, т.е . если тема авторский монолог достигнутого, то это одно. Если обсуждение, то вроде как и не помешает. Пока я склонен думать что монолог. Ссылка на комментарий Поделиться на другие сайты Поделиться
count0 Опубликовано 27 Марта, 2015 в 18:35 Автор Жалоба Поделиться Опубликовано 27 Марта, 2015 в 18:35 (изменено) Никак, его нет. Просто последовательно входу 200кОм на данный момент. Ограничитель не такой случайно? Изменено 27 Марта, 2015 в 19:00 пользователем count0 Ссылка на комментарий Поделиться на другие сайты Поделиться
Dimonos Опубликовано 27 Марта, 2015 в 19:52 Жалоба Поделиться Опубликовано 27 Марта, 2015 в 19:52 Ограничитель не такой случайно? Да, такой. Но это упрощенный вид. Я видел сложнее. Добавлено после раздумий: Никак, его нет. Просто последовательно входу 200кОм на данный момент. Да уж со входом вы наворотили.. Как бы это аналогию привести? А...навешали консервных банок на автомобиль, едете, они бренчат, а чтобы не слышно было, изобретаете всякие хитрые методы... Просто отцепите банки! И будет все путем! И поборите свой бзик изобретательства и сделайте все соединения короткими. Можно же все очень аккуратно навесить на Лм-ку и без печатной платы. Ссылка на комментарий Поделиться на другие сайты Поделиться
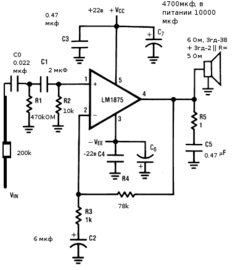
Chugunov Опубликовано 27 Марта, 2015 в 19:52 Жалоба Поделиться Опубликовано 27 Марта, 2015 в 19:52 А зачем на входе ЛМ1875 такой фильтр НЧ и нет ФВЧ?И что за мания лепить ...А потом мучаться... Обычная мания псевдоизобретательства, делать по-новому, по-своему, не как все... Часто узнаёшь о таких вещах спустя несколько страниц обсуждений, а временами вообще не узнаёшь... Только что заметил (мелкие надписи плохо вижу) - на схеме в ОС LM1875 R4=78 кОм :smile: (R3=1 кОм) Василий!!! Не надо самодеятельности и таких подлянок. ДЕЛАЙТЕ ПО DATASHEET !!! Или делайте по- своему, но тогда занимайтесь "изобретательством" без претензий. Ссылка на комментарий Поделиться на другие сайты Поделиться
Dimonos Опубликовано 27 Марта, 2015 в 19:56 Жалоба Поделиться Опубликовано 27 Марта, 2015 в 19:56 (изменено) Осцилографа вас, похоже нет...может есть у кого взять на время? С осцилографом можно в 2 счета настроить схему на устойчивость. На слух это нереально. Изменено 27 Марта, 2015 в 19:56 пользователем dimonos Ссылка на комментарий Поделиться на другие сайты Поделиться
Lexter Опубликовано 28 Марта, 2015 в 00:32 Жалоба Поделиться Опубликовано 28 Марта, 2015 в 00:32 ЛМ1875 очень хороший камень.... из этого камня легко усилитель более высокго класса собрать .Только в композите с умощнением внишними транзисторами, которые сведут на нет основное достоинство этого камня - высокую скорость нарастания выходного напряжения и высокую граничную частоту. :smile: Ссылка на комментарий Поделиться на другие сайты Поделиться
count0 Опубликовано 28 Марта, 2015 в 02:27 Автор Жалоба Поделиться Опубликовано 28 Марта, 2015 в 02:27 Максим, я это токовое зеркало не собирал ещё, т.к. смог выжать более-менее приемлимую мощность из LM-ки задиранием Ку. От даташитной я отталкивался, но очень уж она любит перегружаться по входу. Чуть звук прибавил на компе - всё, гудит, надо убавлять и выключать. Вообще изначальная идея сделать усилитель 2.1 была успешно похоронена: саб LM-ка не смогла раскачать без ОУ перед ней, басы пришлось отрезать на фронты, а поигравшись с настройкой частоты среза усилителя для саба я пришёл к выводу что при выставлении такой частоты, при которой саб достает до нижней воспроизводимой фронтов, немного петь он умудряется без включенного bass boost. А с включенным выраженно "бумкает", что неприемлимо. В итоге, приходится признать, что китайцы всё сделали правильно, и смогли даже из маломощного транса и копеечной комплектухи сделать "Продукт". Так что в-принципе я пока доволен тем, что получилось. Он не перегружается до 95% системной громкости, посему пускай работает. Также в процессе работы развеял многие мифы аудиофилов, например о влиянии на звук типа используемого кондесатора в тракте усилителя. Разницы между МБМ, К73-17 и МБГО не заметил совершенно. Также как и в фильтре акустики между МБГО и МБГЧ (в одной стоит мбгч, во второй мбго). И направленности проводов :smile: Поэтому, избавившись от предубеждений, и проникшись уважением к производителям сложной техники, спокойно планирую взять второй пионеровский ресивер, и не париться о том, что у него 0.5% Кни на 100вт мощности (на 25вт видимо пониже), и наслаждаться. Много лет я слушал VSX-915 и думал, что вот мол, буду богатый - возьму за 60 000 усилок, и будет счастье. А тут послушал с 0.02-0.05 % искажений, и пришёл к выводу, что акустика играет гораздо бОльшую роль, чем усилитель или звуковая карта, если она не совсем Г. Поэтому всем спасибо, тему можно закрывать и подшивать на память для потомков )) Ссылка на комментарий Поделиться на другие сайты Поделиться
drummer Опубликовано 28 Марта, 2015 в 07:18 Жалоба Поделиться Опубликовано 28 Марта, 2015 в 07:18 (изменено) Чипамп самодостаточен как усилитель. Любое усовершенствование должно быть осмысленным. Умощняют чипампы мостовым включением или параллельным соединением. Если хочется киловаттный транзисторный выхлоп, то для этого существуют специальные драйверы, например, LME 49810, 49830 Изменено 28 Марта, 2015 в 07:21 пользователем drummer Ссылка на комментарий Поделиться на другие сайты Поделиться
drummer Опубликовано 28 Марта, 2015 в 07:24 Жалоба Поделиться Опубликовано 28 Марта, 2015 в 07:24 (изменено) Паки и паки ... Изменено 28 Марта, 2015 в 07:24 пользователем drummer Ссылка на комментарий Поделиться на другие сайты Поделиться
Рекомендуемые сообщения