Перейти к содержанию

Предусилитель Солнцева


Рекомендуемые сообщения

Хочу собрать его для Квода. Хотел собирать 1ю схему, но печатки нашёл только под 2ю.

1. Резистор R1 в 1й схеме служит как регулятор громкости?

2. Хотелось бы сделать и тонкомпенсацию по первой схеме, прямо навесом, но регулятор R21 я хотел бы убрать. Что при этом изменить?

3. Темброблок хочу сделать на имеющихся рез-х по 10кОм (СП3-38а) они вроде линейные, пойдут ли для темброблока?

 

И есчё: как осуществить баланс в усилителе?

post-10089-1333129003_thumb.png

post-10089-1333129027_thumb.jpg

Изменено пользователем CityHunter
Ссылка на комментарий
Поделиться на другие сайты

Имхо, если заменить оперы на более или менее приличные, из схемы можно выкинуть повторитель после первого операционника.

Ссылка на комментарий
Поделиться на другие сайты

Да, прокатит. У них до 35ма выходной ток. Тогда ещё неплохо бы убрать кондер коррекции 33pf с второго опера, OPA132/134 уже скомпенсированы для работы с малыми Кус.

Изменено пользователем yamazaki
Ссылка на комментарий
Поделиться на другие сайты

3. Темброблок хочу сделать на имеющихся рез-х по 10кОм (СП3-38а) они вроде линейные, пойдут ли для темброблока?

В пассивном не пойдут.

 

Добавлено после раздумий:

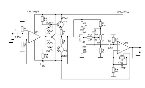
Можете посмотреть эту схему:smile: ввиду того ,что димонос невнимательный лопух, схема исправлнена: проставлены номиналы некоторых резисторов и емкостей, изменены номиналы R1 и R18, пардон...)

post-7055-1352061478_thumb.png

Вот так это выглядит

post-7055-1333136703_thumb.jpg

 

Если устроит, пересчитаю под 10 ком.

Только вы определитесь, какие они на самом деле, не вроде, а точно.

Изменено пользователем dimonos
  • Я с тобой! 1
Ссылка на комментарий
Поделиться на другие сайты

Дмитрий, приветствую!

Почему в РТ не подойдут линейные переменники? Вроде всегда ставили группу А вне зависимости от исполнения ТБ.

Может это новые технологии в схемотехнике?

И еще интересует регулировка баланса: есть ли какие-нибудь преимущества такой схемы перед классической?

Спасибо.

Изменено пользователем metrolog
Ссылка на комментарий
Поделиться на другие сайты

Что-то странности какие-то с этой схемой регулятора тембра. Собрал её в симуляторе LTspice IV и вот какую АЧХ увидел

post-9838-1333177802_thumb.png

Очень сильный спад на частоте около 200Гц.

Написал об этом ночью, но потом в какой-то момент симулятор стал нормально вё показывать и я решил что он просто сглючил и я стёр своё сообщение. Сейчас ещё несколько раз пересобрал эту схемку в симуляторе, опят таже фигня со спадом на 200Гц.

Проверьте пожалуйста кому не лень в другом симуляторе, похоже схемка то кривая с указанными номиналами.

Ссылка на комментарий
Поделиться на другие сайты

Вроде всегда ставили группу А вне зависимости от исполнения ТБ.

Сергей, в пассивные ТБ как правило ставят группу В, хотя наверное бывают исключения (один раз видел группу А).

Ссылка на комментарий
Поделиться на другие сайты

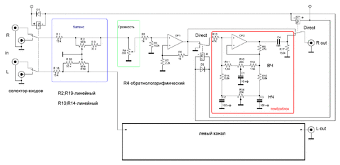
Расчитал программой темброблок под переменники 10 кОм. Проверьте ктонибудь пожалуйста его, или скажите чем и как.

post-10089-1333179719_thumb.jpg

Ссылка на комментарий
Поделиться на другие сайты

Вроде всегда ставили группу А вне зависимости от исполнения ТБ.

Насколько помню, группу А (по советскому стандарту), линейные резисторы, ставят в рег.тембра, включенные в обратную связь, а в пассивные классические регуляторы если их и ставят, то из-за дефицита нормальных. Советские времена закончились, а дефицит остался...

Ставить можно, но в среднем положении будет "не ноль", регулировка будет неудобной и не наглядной, но будет. Так что есть смысл ставить в макет линейные, и если все заработает хорошо, можно будет искать правильные резисторы.

Ссылка на комментарий
Поделиться на другие сайты

Для публикации сообщений создайте учётную запись или авторизуйтесь

Вы должны быть пользователем, чтобы оставить комментарий

Создать учетную запись

Зарегистрируйте новую учётную запись в нашем сообществе. Это очень просто!

Регистрация нового пользователя

Войти

Уже есть аккаунт? Войти в систему.

Войти
  • Последние посетители   0 пользователей онлайн

    • Ни одного зарегистрированного пользователя не просматривает данную страницу
×
×
  • Создать...