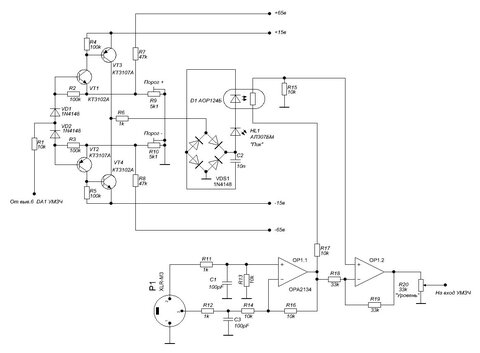
slayer Опубликовано 6 Октября, 2011 в 09:09 Жалоба Поделиться Опубликовано 6 Октября, 2011 в 09:09 Здравствуйте, друзья. Возникла потребность создать усилитель примерно 200W, но такой, чтоб держал КЗ. :smile: перегуглив нет на предмет всяких схем УМЗЧ, обнаружил вот эту схему: Обратите внимание на ее сходство со схемой усилителя Biema *facepalm* Схема усилителя Biema Biema_W220__1_.PDF Хоть схема и нарисована с ошибкой, однако суть дела в том что в этой схеме транзисторы Т120 и Т121 (Т118 Т119 в схеме выше) являются компонентами защиты по току выходных транзисторов. Вот как это дело работает: при достижении определенного тока через резисторы R132, R133, R135, R136, падение напряжения на них оказывается достатоным для того тоб открыть транзисторы Т120 и Т121, которые открываясь, шунтируют драйверные транзисторы Т108 и Т109, и таким образом происходит ограничение тока через выходные транзисторы, что не дает вывести усилитель из строя даже при КЗ в нагрузке. Свой проект я собираюсь делать на транзисторах 2SA1943+2SC5200 по два в плечо. Так как нету финансовой возможности спалить кучу этих транзисторов, для того чтоб убедится в работе защиты, первые экземпляры для проверки сделаю на КТ864, 865, их есть некоторый запас. Далее. Если в цепи эммитеров выходных транзисторов поставить токовыравнивающие резисторы сопротивлением 0,33 ома, получим следующее: 1) Для того чтоб на нагрузке сопротивлением 4 ома выделялась мощность 200 ватт, к ней необходимо приложить 28 вольт напряжения. (Если речь у нас идет о синусоидальной мощности, то соответственно действующее напряжение будет 28*1.41=39,5 вольта.) 2) при напряжении 28 вольт через сопротивление 4 ома течет тока 28/4=7ампер. (согласно закону ома для участка цепи) Таким образом при двух включенных параллельно транзисторах с токовыравнивающими сопротивлениями в цепях эммитеров 0,33 ома, черех эти резисторы 0,33 ома потечет ток 3,5 ампера (опустим отличие параметров транзисторов). 3) Ток 3,5 ампера при прохождении через резистор сопротивленим0,33 ома создаст на нем падение напряжения примерно 1,15 вольта (при этом на резисторе будет выделяться мощность 4 ватта) 4) напряжение 1,15 вольта (соответственно смасштабированное, то есть уменьшенное путем делителя до 0,6 вольт) достаточно для того чтоб открыть транзистор защиты, который зашунтирует драйверный транзистор, и убережет таким образом выходник от превышения тока через него при кз :smile: :smile: Ну если у кого есть какие интересные мысли на этот счет, прошу поделиться... Ссылка на комментарий Поделиться на другие сайты Поделиться
alex.co Опубликовано 6 Октября, 2011 в 10:27 Жалоба Поделиться Опубликовано 6 Октября, 2011 в 10:27 Для сателлитов 8 омных я использовал схему Шушурина на импорте по две пары на КТ8101-8102А ±55вольт (номинальная 75 ват)и второй на Ташибе тоже две пары ± 75 вольт (номинальная 150ват) ограничение выполнено примерно также включал на 4 ом но не долго малы радиаторы грелись.Я к чему схема проверена (и простая)даже дома поёт прилично.У меня работают года два Шушурин_измен.pdf Plata.pdf Ссылка на комментарий Поделиться на другие сайты Поделиться
Гость victors Опубликовано 6 Октября, 2011 в 10:46 Жалоба Поделиться Опубликовано 6 Октября, 2011 в 10:46 Если, по расчётам, падение напряжения на датчике тока будет около 1,2В то вместо резистивного делителя, в базу шунтирующего транзистора, можно включить кремниевый диод. При нагревании (повышении температуры внутри усилителя) падение напряжения на этом диоде и на б-э переходе шунтирующего транзистора, будет снижаться, что приведёт к открыванию защитной цепи при чуть более меньших токах через выходные транзисторы. Таким образом можно получить защиту УМ только по току через датчики тока ("токовыравнивающие" резисторы) но и по температуре. Ссылка на комментарий Поделиться на другие сайты Поделиться
slayer Опубликовано 6 Октября, 2011 в 10:58 Автор Жалоба Поделиться Опубликовано 6 Октября, 2011 в 10:58 alex.co Спасибо за схемки, платку. Я так понял что плата сделана для этой схемы, только добавлены 2 тошибы в параллель в отличие от оригинала где одна тошиба ? Впринципе схема должна запуститься с пол пинка, сегодня мож попробую ее запаять на макете, с осцилом полазить по ней чтоб получше понять какие процессы происходят там при работе, при действии защиты и тд., как она отреагирует на КЗ. victors с диодами интересная тема, но для ее реализации надо понять как действительно работает эта защита Ссылка на комментарий Поделиться на другие сайты Поделиться
foma61 Опубликовано 6 Октября, 2011 в 13:56 Жалоба Поделиться Опубликовано 6 Октября, 2011 в 13:56 (изменено) Навскидку помню, что ОБР ( область безопасной работы) КТ 864-865 уже( меньше) , чем для Тошибы. кажется при приложении к КТ864 100вольт, допустимый ток через него будет всего 0.2 ампера, не 1 ампер, как хотелось бы. Т.е. если Ваша защита защитит КТ 864-865, то Тошибу гарантировано защитит, они хоть не такие внушительные, как металлические КТ 864-865, но кристалл у них покрепче будет. А вот 864 могут и сгореть там, где 2SC5200 еще продержаться. Если настроите малый порог срабатывания, на пиках громкости начнет подзапираться выходной каскад. Вот еще: Пробовал в свое время настраивать триггерную защиту в усилителе Арасланова, накувыркался из-за того, что при сильном щелчке защита срабатывала, и усилитель начинал выдавать искаженный звук. Убирается это нажатием кнопки сброс, так что после щелчка нужно было идти нажимать сброс. В результате плюнул, отключил такую защиту. Вам я понял, нужна защита самовосстанавливающаяся, пусть не самая совершенная, как в Вашей обсуждаемой схеме. И еще: Я бы на 200 ватт поставил три транзистора в параллель в каждое плечо, а не два. Пусть несколько ухудшатся частотные характеристики, но надежность резко возрастет, если ему часто вместо динамика будет предлагаться КЗ. :smile: Изменено 4 Ноября, 2011 в 13:03 пользователем foma61 Ссылка на комментарий Поделиться на другие сайты Поделиться
Гость victors Опубликовано 6 Октября, 2011 в 14:20 Жалоба Поделиться Опубликовано 6 Октября, 2011 в 14:20 alex.co Спасибо за схемки, платку. Я так понял что плата сделана для этой схемы, только добавлены 2 тошибы в параллель в отличие от оригинала где одна тошиба ? Впринципе схема должна запуститься с пол пинка, сегодня мож попробую ее запаять на макете, с осцилом полазить по ней чтоб получше понять какие процессы происходят там при работе, при действии защиты и тд., как она отреагирует на КЗ.victors с диодами интересная тема, но для ее реализации надо понять как действительно работает эта защита Уважаемый Slayer, защита в приведённой схеме, работает именно так, как Вы описали. Может быть, кто то понимает её работу безмерно глубоко, а мне добавить к описанию нечего. Возьмите для выхода пару КТ818 КТ819, подайте +/-20В питания, в эмиттеры транзисторов, поставьте резисторы, сопротивление 2 - 4,7 Ом, включите, и настройте без нагрузки (0 на выходе и приемлимый ток покоя). Потом включите нагрузку, без сигнала (заземлённый вход) проверьте настройки. После этого, подавайте сигнал и сморите, какой уровень напряжения будет на датчике тока. Транзистор защиты включите так, как показано на схеме (в базу резистор 300 - 510Ом). Проверьте, как работает защита при наряжении на датчике тока 0,6В. Потом параллельно датчику, поставьте резистивный делитель на два. И или уровень входного наряжения повышайте или уменьшите сопротивление датчика тока, так, чтобы в районе ограничения по питанию, напряжение на датчике было 1,2 В. Проверьте, как работает. Потом делитель уберите и включите диод и последовательно с ним резистор из опыта №1. Если рабтает, Установите такое выходное напряжение, чтобы защита ещё не включалась, и начинайте греть феном. Сначала только транзистор защиты и диод, а потом, и выходные транзисторы тоже. Сравнивайте результаты. :smile: Ссылка на комментарий Поделиться на другие сайты Поделиться
slayer Опубликовано 7 Октября, 2011 в 09:02 Автор Жалоба Поделиться Опубликовано 7 Октября, 2011 в 09:02 Еле запустил вчера схему из поста №2 " Шушурин_измен.pdf". Запускал без компонентов защиты, на макете, по два кт 864 865 в пралелль, фото нету к сожалению. Вроде все правильно а возбуд фигачит. Я уж всю схему обвешал керамикой 47пф - не помогало. Пленкой 100 пф тоже не помогало, 220пф тоже ) Вобщем удалось вылечить возбуд исключением из схемы резисторов R30 R17 и R31 R18. Дальше не ковырял так как потратил много времени на лечение возбуда, и полазить с осцилом посмотреть то там происходит времени уже не осталось. .. Ссылка на комментарий Поделиться на другие сайты Поделиться
Гость victors Опубликовано 7 Октября, 2011 в 09:46 Жалоба Поделиться Опубликовано 7 Октября, 2011 в 09:46 А на какой частоте возбуждение? Под нагрузкой или без? Какое напряжение на выходе УМ при замкнутом входе? Может быть, стоит, для начала, выходные транзисторы не ставить в параллель, а по одному в плечё? Исключённые резисторвы - часть системы защиты, поставлены, чтобы Т8 и Т10 надёжнее закрывались. Их можно пока не ставить, если ток базы Т8 и Т10 имеет приемлемую величину. Ещё интересно С2 поподбирать. Ссылка на комментарий Поделиться на другие сайты Поделиться
slayer Опубликовано 7 Октября, 2011 в 11:44 Автор Жалоба Поделиться Опубликовано 7 Октября, 2011 в 11:44 Возбуд и с нагрузкой и без нее. частота в зависимости от номиналов деталей типа С2: 400кГц-1,0 мГц В схеме из первого поста " Biema_W220__1_" этих резисторов нет, а компоненты зашиты практически такие же. При замкнутом входе не пробовал. также стОит попробовать не оба резистора в плече сразу исключать, а по одному, может тоже нормально будет. Вобщем надо пробовать. foma61 Впринципе можно и три транзистора поставить.. Просто не часто надеюсь усилитель коротить будут)). Защита нужна самовосстанавливающаюся конечно. Типа стабилизатора тока, есть же схемы блоков питания с функцией стабилизатора тока. Ссылка на комментарий Поделиться на другие сайты Поделиться
alex.co Опубликовано 7 Октября, 2011 в 15:19 Жалоба Поделиться Опубликовано 7 Октября, 2011 в 15:19 При замкнутом входе не пробовал. Как то даже странно первое включение только с закороченным входом а затем уж генератор Ссылка на комментарий Поделиться на другие сайты Поделиться
slayer Опубликовано 7 Октября, 2011 в 19:10 Автор Жалоба Поделиться Опубликовано 7 Октября, 2011 в 19:10 Да я через ЛАТОР превое включение делаю. А насчет закоротить вход что то совсем забыл. Хотя... У меня на генераторе при выствлении уровня сигнала в минимально положение вход закорачивается. Да, точно ! Выход то у меня на генераторе закорачивается. Ха ) !! Вощем с закороченным входом тоже возбуд. Ссылка на комментарий Поделиться на другие сайты Поделиться
Гость victors Опубликовано 7 Октября, 2011 в 20:47 Жалоба Поделиться Опубликовано 7 Октября, 2011 в 20:47 От "закоротки" выхода в генераторе, до входа усилителя идёт провод - это "антенна" или обкладка конденсатора обратной связи, как раз, чтобы возбуждаться легче было. Ещё римляне говорили "разделяй и влавствуй" - сначала максимально упростить схему, добиться стабильной работы, потом обвес делать. Потому и советовал выходные транзисторы по одному в плечо ставить и защиту снять. Резисторы R13 и R14, на время опытов, поставить 1 - 2 Ом. Эти резисторы - местная ООС выходных транзисторов, если их слегка увеличить, повысится температурная стабильность выходного каскада и его входное сопротивление, что хорошо для согласования с предоконечным каскадом. T8R11 и T10R12 тоже можно убрать, особенно если выходные транзисторы подобрать с коэфициентом усиления побольше. Ссылка на комментарий Поделиться на другие сайты Поделиться
Рекомендуемые сообщения
Для публикации сообщений создайте учётную запись или авторизуйтесь
Вы должны быть пользователем, чтобы оставить комментарий
Создать учетную запись
Зарегистрируйте новую учётную запись в нашем сообществе. Это очень просто!
Регистрация нового пользователяВойти
Уже есть аккаунт? Войти в систему.
Войти