Перейти к содержанию

SE на 807


Рекомендуемые сообщения

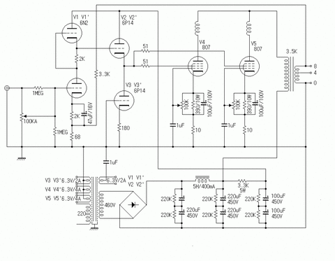
Усилитель собирал не я. Моими были выходные трансформаторы для него и лампы. Сейчас боюсь соврать. Железо от кинаповских усилителей УО-11 Ш30х45 Ra насколько помню мотал на 4кОм.

Ссылка на комментарий
Поделиться на другие сайты

  • Ответов 72
  • Создана
  • Последний ответ

Топ авторов темы

Топ авторов темы

Изображения в теме

Дмитрич, моё увлечение лампами и началось 5 лет назад с того, что мне в руки попали два ТУ50. И первый усилитель был PP на г807. Потом я перешел на se и выход в триоде. Сейчас на этом макете у меня есть преключатель пентод-триод. Но послушав пентод, захотелось с ним разобраться и довести до ума, звук интересный, отличается от триода. Хотя, конечно грязновато после триода.

" Эта лампа допускает мощность по второй сетке 6 Вт, но боится перенапряжения по ней."-а в схеме МАИ на 2-ой сетке получается 325в...?

 

Александр, я выход с автосмещением ещё не пробовал, как он по звуку, отличается от фиксы?

Выходники у меня вынесены в отдельный блок, а в качестве БП- УИП-2. Так, что напряжения пробую всякие. Сейчас на г807сделал: анод 440в, 2-я сетка стаб.300в, анодный ток 55мА, смещение -23в. Звук интересный.

Сергей! Г807 в принципе-ВЧ генераторная лампа, мощностью 35-40 Вт отдаваемой мощи.

Разработчиков её, наверное, мало интересовала линейность прибора при малых

мощностях 5-10-15 вт.

И дело вовсе не в том, какое напряжение на 2-й сетке, и как оно подается и

как стабилизируется, какое смещение, как его организовать и т.д.

Просто ты хочешь построить выходной каскад на ПЕНТОДЕ именно в области наибольшей нелинейности его характеристик и получить хороший звук?!

Эта лампа, по моему, только в РР может выдать что-то приличное, да еще при

приличной с ООС 16-20 ДБ (в том-же ТУ-50М шаловливые ручки в драйвере на 6Н9

попытались отключить ООС, на работающем усилителе - так катушки на тексолите в

колоколах ГРД-25 вылетели и застряли в конусах!).

Короче, но это только моё мнение,только триодное включение Г807 в SE

"спасет отца русской демократии".

В схеме №33 Александра все красиво,но присутствует приличная ООС и,

наверное, есть различия 1625 от Г807 в ВАХ, в Ri и т.п.

Тут можно подловиться,как например, 6П3С и 6П3СЕ - абсолютно разные лампы!!!

И рассуждать "ой, эта звучит, а эта не звучит..." не корректно.

И еще, Сергей, ты похоже только на звук ориентируешься,

а как с измерением THD,DIM и пр.?

Прямоугольник еще о многом говорит... :smile:

Ссылка на комментарий
Поделиться на другие сайты

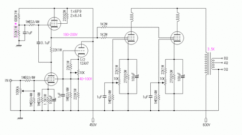
Вот для затравки еще пара схем. Раскачка Г807 идет по второй сетке, по которой эти лампы гораздо линейнее чем по первой даже в триоде. Для увеличения мощности лампы включены параллельно 2 штуки. На выходе до 15Вт мощность.

 

post-44-1395901296_thumb.png

 

post-44-1395901288_thumb.png

Ссылка на комментарий
Поделиться на другие сайты

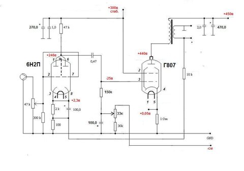
[С триодами я уже 4 года, захотелось поэкспериментировать с пентодом. Сейчас сделал режимы: вход +2,3в/+246в, выход +0,05в/+440в. На 2-ой сетке +300в стабилизированное, смещение -25в. Звук не плохой, слушать интересно, искажения особо ухо не режут, да и в спектралабе всё выглядит прилично:

post-11013-1395928586_thumb.png

А посмотришь на ВАХ, ужас:

post-11013-1395928678_thumb.png

Где же тут выбрать р.т.? Если только смещение -10в?

 

А схемы интересные-управление по 3-ей сетке-такого я ещё не пробовал.

Изменено пользователем tsk1956
Ссылка на комментарий
Поделиться на другие сайты

Вот для затравки еще пара схем. Раскачка Г807 идет по второй сетке, по которой эти лампы гораздо линейнее чем по первой даже в триоде. Для увеличения мощности лампы включены параллельно 2 штуки. На выходе до 15Вт мощность.

 

post-44-1395901296_thumb.png

 

post-44-1395901288_thumb.png

Александр! Удивительные схемы, особенно первая. Вот найти-бы еще ВАХи с этим включением...

 

 

Добавлено после раздумий:

[С триодами я уже 4 года, захотелось поэкспериментировать с пентодом. Сейчас сделал режимы: вход +2,3в/+246в, выход +0,05в/+440в. На 2-ой сетке +300в стабилизированное, смещение -25в. Звук не плохой, слушать интересно, искажения особо ухо не режут, да и в спектралабе всё выглядит прилично:

post-11013-1395928586_thumb.png

А посмотришь на ВАХ, ужас:

post-11013-1395928678_thumb.png

Где же тут выбрать р.т.? Если только смещение -10в?

 

А схемы интересные-управление по 3-ей сетке-такого я ещё не пробовал.

Сергей! Ты говоришь про гов....ые ВАХ - справедливо! Обратил внимание на табличку в правом верхнем углу? КНИ=37% !!! При 7Вт выходной!!

Воистину "Гора родила мышь", да еще хромую.

И еще: на этих же спектрограммах типично триодные характеристики, как это получилось?

Если понравится первая схема от Александра ты должен учесть, что SRPP на 6Н2П при 2КОм в верхем катоде начнется завал АЧХ с 6-8 КГц. Проверено. При введении ООС намучаешься, чтобы отсмотреть приличный меандр на 10 КГц...

В аналогичной ситуации ООС я ввожу в следующий каскад, в катод ИТ на 6П14 (выходник перефазировать). 1-й Каскад и так достаточно линеен и не надо его охватывать.

И вообще, SRPP надо делать на 6Н23 и им подобных.

Может ты где найдешь ВАХи по 3-й сетке?

Изменено пользователем Седой
Ссылка на комментарий
Поделиться на другие сайты

В журнале "РадиоХобби" за 2002 год №№ 5,6 была статья "Ламповый калейдоскоп" со схемами на лампе Г-807. Я отсканировал статью и сохранил в формате pdf. Одна схема SE с пентодным включением Г-807, остальные PP.

Добавить гиперссылку не удаётся, почему то Яндекс.Диск и Google Drive запрещённы.

Г-807.pdf - _https://yadi.sk/d/p122RT-1LKtBg

ВАХ в пентодном, триодном и ультралинейном включении:

post-7914-1395942011_thumb.jpg

Изменено пользователем anatol.
Ссылка на комментарий
Поделиться на другие сайты

В журнале "РадиоХобби" за 2002 год №№ 5,6 была статья "Ламповый калейдоскоп" со схемами на лампе Г-807. Я отсканировал статью и сохранил в формате pdf. Одна схема SE с пентодным включением Г-807, остальные PP.

Добавить гиперссылку не удаётся, почему то Яндекс.Диск и Google Drive запрещённы.

Г-807.pdf - _https://yadi.sk/d/p122RT-1LKtBg

ВАХ в пентодном, триодном и ультралинейном включении:

post-7914-1395942011_thumb.jpg

Анатолий! Обычные характеристики есть и на _https://frank.pocnet.net/ и в других местах,

америкосовская 807 полный аналог Г807. Но нужна ВАХ по 3-й сетке!

Ссылка на комментарий
Поделиться на другие сайты

Дмитрич,нагрузочную прямую в прорамме я сам строил и там нижняя синяя точка стоит не на месте, её надо выводить на смещение -50в. А где его там искать? Конечно по этому графику ТНД будут большими, но не 37%.

На спектрограммах спектр на громкости прослушивания(1вт на выходе). При увеличении громкости КНИ начинает резко расти.

СРПП на 6н23п я пробовал 2 раза, что-то он у меня не приживается. Может в этой схеме на входе как-то пристроить обычный резистивный каскад?

ВАХи по 3-ей сетке не попадались.

Ссылка на комментарий
Поделиться на другие сайты

Сейчас схема в таком виде:

post-11013-1396085528_thumb.jpg

Отключаю вторичку выходников от земли-появляется фон 100гц, но главное меняется тональный баланс. Басу больше, иногда даже подгуживание, ВЧ меньше. В чём причина?

Ссылка на комментарий
Поделиться на другие сайты

Отключаю вторичку выходников от земли-появляется фон 100гц, но главное меняется тональный баланс. Басу больше, иногда даже подгуживание, ВЧ меньше. В чём причина?

Причина? Таким «отключением» Вы разрываете ООС, со всеми вытекающими….., вот и ВСЯ ПРИЧИНА!

Ссылка на комментарий
Поделиться на другие сайты

post-11013-1396088490_thumb.jpg

Кодга я вторичку от земли не отключаю, а отключаю ООС тумблером фон не появляется и тон. баланс не меняется. Но почему это происходит при отключении вторички от массы?

Ссылка на комментарий
Поделиться на другие сайты

Для публикации сообщений создайте учётную запись или авторизуйтесь

Вы должны быть пользователем, чтобы оставить комментарий

Создать учетную запись

Зарегистрируйте новую учётную запись в нашем сообществе. Это очень просто!

Регистрация нового пользователя

Войти

Уже есть аккаунт? Войти в систему.

Войти
  • Последние посетители   0 пользователей онлайн

    • Ни одного зарегистрированного пользователя не просматривает данную страницу

×
×
  • Создать...