Гость Егор66 Опубликовано 10 Января, 2012 в 19:42 Жалоба Поделиться Опубликовано 10 Января, 2012 в 19:42 Собственно переделал трансформатор, на выходе 290в при длительной работе что с нагрузкой что без нее теперь не перегревается, температура примерно такая же как у накального, усилитель чего то поет но негромко совсем, проверил напряжение на аноде нижней лампы оно высоковато порядка 200в, завтра куплю резисторы, настрою, удивил тот факт что на втором канале тоже появляется искаженный сигнал хотя его подавал только на один, подаю на другой канал все точно также. Каким то образом согласуются каналы. Не могу понять где. Ссылка на комментарий Поделиться на другие сайты Поделиться
Гость Егор66 Опубликовано 11 Января, 2012 в 10:35 Жалоба Поделиться Опубликовано 11 Января, 2012 в 10:35 (изменено) Хм нечего не понимаю собрал все заново купил подстроечные резисторы чтобы найти сопротивление рк, кручу, верчу, а напряжение не меняется. Может я что то не там меряю? на выходе слабенький сигнал с искажениями, меряю напряжение на 6-2 выводах лампы. Оно в районе 200в . Резистор у меня рк сейчас один на 100ом 0,25вт а второй подстроечник 500 ом 0,15Вт может в нем дело? Изменено 11 Января, 2012 в 12:49 пользователем Егор66 Ссылка на комментарий Поделиться на другие сайты Поделиться
Гость Егор66 Опубликовано 11 Января, 2012 в 12:56 Жалоба Поделиться Опубликовано 11 Января, 2012 в 12:56 Хм нечего не понимаю собрал все заново купил подстроечные резисторы чтобы найти сопротивление рк, кручу, верчу, а напряжение не меняется. Может я что то не там меряю? на выходе слабенький сигнал с искажениями, меряю напряжение на 6-2 выводах лампы. Оно в районе 200в . Резистор у меня рк сейчас один на 100ом 0,25вт а второй подстроечник 500 ом 0,15Вт может в нем дело? Да еще пленочные конденсаторы у меня не 0,1мФ а 0,056мФ 315в ну и паралельно конденсаторам на 16в 10000мФ я поставил по два таких пленочных конденсатора. Ссылка на комментарий Поделиться на другие сайты Поделиться
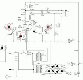
TANk Опубликовано 11 Января, 2012 в 18:58 Жалоба Поделиться Опубликовано 11 Января, 2012 в 18:58 Начнем по порядку. Вот схема. Сначала собираем на одной лампе только то, что обведено зеленым цветом. Резистор красного цвета номиналом 470кОм - 1 МОм (не критично) ставим. В оригинальной схеме его нет, но желательно его поставить он не даст измениться смещению лампы, если вдруг появится дребезг/шуршание у регулятора громкости. Резистор Rk - 100 Ом + отрегулированый на 100 Ом подстроечник. Номинал его должен быть в идеале равен номиналу резистора в катоде верхней по схеме лампы тоесть 200 Ом. Кроме питания и накала ничего пока не подключаем. Ставим тестер черным проводом на землю. Измеряем напряжения на 8 выводе лампы - должно быть +1.5в (примерно, в зависимости от лампы ее года выпуска, завода, партии, БУ_шности и т.п допускается от 1 до 2в) На выводе 7 должен быть 0 (НОЛЬ) На выводе 6 должно быть от 120 до 160 вольт (опять таки в зависимости от конкретного экземпляра лампы). Ставим черный провод тестера на вывод 6 лампы. Измеряем режим верхней половины. Вывод 3 - 1.5в (1-2 как описано выше допускается) Вывод 2 - НОЛЬ (он же накоротко соединен с выводом 6 поэтому тут других вариантов быть не должно) Вывод 1 - от 120 до 160 - на самом деле должна быть разность между напряжением анодного питания - 270в и напряжением на аноде нижней лампы, которое только что измеряли относительно земли. Если на измерениях получили вышеописанные результаты, то можно начинать крутить подстроечник. Снова черный провод тестера на землю, красный на 6 вывод - анод нижней лампы. Крутим. Когда увеличиваем величину Rk - напряжение на 6 выводе тоже должно увеличиваться. Когда уменьшаем - должно уменьшаться. Крутим в разные стороны пока не получим на 6 выводе половину напряжения питания. Если эти эксперименты прошли успешно и все так как описано, то это означает что радиолампа у нас работоспособная и схема (кусок обведенный зеленым) собран правильно из исправных деталей нужного номинала. Можно сделать перекур, потом повторить эту процедуру с лампой второго канала. Все точно так же. После перекура (кружки кофе/чая пепси) продолжаем. Подпаиваем к схеме регулятор громкости и входные разъемы. Все что левее обведенного зеленым. Включаем, Сигнал на вход не подаем. Шнуры в штеккера не вставляем. Снова берем тестер и контролируем не изменились напряжения, которые были установлены на предыдущем этапе. Крутим регулятор громкости. Никакого влияния на установленные режимы быть не должно. К 3-му выводу лампы подключаем электролитический конденсатор и выходной разъем. Снова включаем питание и проверяем режимы по постоянному току. Снова ничего не должно измениться. Если на этом этапе подключение входа/выхода влияет на выставленные режимы это говорит о том, что есть какая то проблема с регулятором громкости или конденсатором на выходе усилителя. Вот теперь можно на вход усилителя подать сигнал с СД проигрывателя, компьютерной звуковой платы или мрЗ плеера (телефона мобильного или какого то другого источника звука). На выход подключаем наушники. Воспроизведение пока не включаем. Снова берем в руки тестер и меряем напряжения на выводах лампы. Без звукового сигнала на входе они не должны измениться. Крутим регулятор громкости. Смотрим на тестер и слушаем наушники. В наушниках должна быть тишина (ну может легкий фон 50Гц от анодного питания - как с ним бороться разберемся потом). При вращении регулятора громкости не должно быть скрипов, шуршания скрежета в наушниках. Если есть - то значит переменный резистор никуда не годиться и его надо менять на другой. Убедившись что все в порядке, все стабильно можно наконец то включить на входе любимую музыку и послушать что получилось в наушниках. Если не хватает усиления, то тогда можно подпаять конденсаторы 3300μF которые стоят по схеме параллельно Rk. Они увеличивают коэф усиления лампового каскада. Если громкости и качества хватает, их можно вообще не ставить. Вот вроде как все что мог самым подробным образом по настройке этого усилителя написал. Егор, если где что не понятно спрашивай. Ссылка на комментарий Поделиться на другие сайты Поделиться
Гость Егор66 Опубликовано 12 Января, 2012 в 07:46 Жалоба Поделиться Опубликовано 12 Января, 2012 в 07:46 Кроме питания и накала ничего пока не подключаем. Ставим тестер черным проводом на землю. Измеряем напряжения на 8 выводе лампы - должно быть +1.5в (примерно, в зависимости от лампы ее года выпуска, завода, партии, БУ_шности и т.п допускается от 1 до 2в) На выводе 7 должен быть 0 (НОЛЬ) На выводе 6 должно быть от 120 до 160 вольт (опять таки в зависимости от конкретного экземпляра лампы). Ставим черный провод тестера на вывод 6 лампы. Измеряем режим верхней половины. Вывод 3 - 1.5в (1-2 как описано выше допускается) Вывод 2 - НОЛЬ (он же накоротко соединен с выводом 6 поэтому тут других вариантов быть не должно) Вывод 1 - от 120 до 160 - на самом деле должна быть разность между напряжением анодного питания - 270в и напряжением на аноде нижней лампы, которое только что измеряли относительно земли. Если на измерениях получили вышеописанные результаты, то можно начинать крутить подстроечник. Снова черный провод тестера на землю, красный на 6 вывод - анод нижней лампы. Крутим. Когда увеличиваем величину Rk - напряжение на 6 выводе тоже должно увеличиваться. Когда уменьшаем - должно уменьшаться. Крутим в разные стороны пока не получим на 6 выводе половину напряжения питания. Сделал все как вы сказали собрал схему обведенную зеленным, выставил на резисторе рк 198ом точнее не получилось но и второй резистор у меня не ровно 200ом а всего 199 Меряю напряжение на выводе 6 ровно 144в при питании 288 Но на восьмой ноге 300мВ а на 7й -94мВ. Может дело в лампах? Я покупал их в магазине но не исключено что мог что то напортачить в ходе сборки. Ссылка на комментарий Поделиться на другие сайты Поделиться
Гость Егор66 Опубликовано 12 Января, 2012 в 11:27 Жалоба Поделиться Опубликовано 12 Января, 2012 в 11:27 (изменено) В магазинах не нашел панельки под лампы, поэтому сделал вот такой вот сандвич. Сперва сделал плату с размеченными отверстиями и просверлил ее. Прикрутил к такому же кусочку текстолита и по ней просверлил, после чего разсверлил до нужного диаметра отверстия под цанговые разъемы, которые взял из какого то штекера найденного в магазине. Может кому будет полезно. Цоколевка как я понял у лампы 6н2п если смотреть на нее снизу идет от разрыва по часовой стрелке. Изменено 12 Января, 2012 в 18:26 пользователем Егор66 Ссылка на комментарий Поделиться на другие сайты Поделиться
Гость igor1969 Опубликовано 12 Января, 2012 в 17:14 Жалоба Поделиться Опубликовано 12 Января, 2012 в 17:14 А лампу (цоколевку) правильно подсоеденил? Ссылка на комментарий Поделиться на другие сайты Поделиться
Гость vicred Опубликовано 13 Января, 2012 в 07:45 Жалоба Поделиться Опубликовано 13 Января, 2012 в 07:45 Из личного опыта. Я, обычно, пользуюсь импортным активным флюсом. Случайно, нахаляву, баночка досталась. Флюс великолепен. Но! Когда я паял ламповые панельки на печатную плату, немного флюса попало под одну из панелек. Это был большой геиоррой найти причину (флюс под панелькой) не работы усилителя. Панельку выпаять обратно не получалось - не хотелось убивать плату и панельку. Спасло вымачивание платы в бензине в течении нескольких часов. Ссылка на комментарий Поделиться на другие сайты Поделиться
Гость Егор66 Опубликовано 13 Января, 2012 в 09:24 Жалоба Поделиться Опубликовано 13 Января, 2012 в 09:24 Я паяю припоем с флюсом в спиральках фирмы светозар. Сейчас хорошенько пошеркал плату зубной щеткой с жидкостью для снятия лака но особых различий незаметил кроме того что напряжение на 8 выводе стало не 300мВ а 400мВ. Ссылка на комментарий Поделиться на другие сайты Поделиться
Гость glc Опубликовано 13 Января, 2012 в 09:33 Жалоба Поделиться Опубликовано 13 Января, 2012 в 09:33 Будешь и дальше таким флюсом пользоваться - без проблем не обойдёшься. :smile: Поищи на рынке неактивный флюс-пасту и будет тебе щастье :smile: Ссылка на комментарий Поделиться на другие сайты Поделиться
Гость Егор66 Опубликовано 13 Января, 2012 в 10:48 Жалоба Поделиться Опубликовано 13 Января, 2012 в 10:48 Припаял каждый вывод лампы через цанговый разьем, без платы. все это дело заизолировал термрусадкой замыкать нечего не должно. на восьмом выводе 0,4в замена ламп не помогла, на 7 -0.04в на 6 148 что в принципе нормально. Ссылка на комментарий Поделиться на другие сайты Поделиться
TANk Опубликовано 13 Января, 2012 в 18:40 Жалоба Поделиться Опубликовано 13 Января, 2012 в 18:40 Чтож, продолжим разбираться. На выводе 8 у нас 0.4 вольта. Применяем закон ома. На катодном резисторе номиналом 200 Ом падение напряжения равняется 0.4в. Определяем ток идущий через лампу. 0.4/200=2мА. Маловато будет. Потому и сигнал на выходе слабый и звук с искажениями. Самое время открыть справочник и найти в нем характеристики лампы 6н23П. Сейчас мы этот каскад рассчитаем по всем правилам. Ничего сложного в этом нет. Математика на уровне начальной школы. 6n23p_ev.pdf Нас интересует семейство вольтамперных характеристик. Зависимость Каждая кривая - это зависимость тока анода от напряжения анод-катод при фиксированном отрицательном напряжении на сетке. Самая левая кривая соответствует напряжению на сетке равном 0, и дальше с шагом в 0.5в проведены эти кривые. Напряжение между катодом и анодом у нас примерно 140в. Проводим вертикальную линию соответствующую этому напряжению. Смотрим на пунктирную линию. Эта линия показывает максимально допустимую мощность рассеивания на аноде лампы. Вылезать выше не желательно. Лампа будет работать с перегрузом. Но и далеко вниз от этой линии уходить нельзя. Снижается мощность сигнала и растут искажения. Наша красная линия 140в пересекает эту пунктирную гиперболу при величине тока чуть больше 10мА. Вот и возьмем рабочий ток лампы равным 10мА. На этом уровне проводим горизонтальную линию. Ищем пересечение с линией напряжения 140в и ставим жирную точку "А" - так называемую "Рабочую точку" . Теперь смотрим какая из кривых ближе всего у нас к этой точке. В данном случае получается что это кривая соответствующая напряжению смещения на сетке равному -3в. Значит лампа у нас должна работать при токе 10мА. Потенциал на сетке должен быть ниже потенциала на катоде на 3 вольта. Откуда взять эти 3 вольта? - Эти 3 вольта должны получиться от падения напряжения на катодном резисторе. Снова применяем закон Ома. 3в/10мА=300 Ом - таким должен быть номинал катодного резистора. С верхней половиной все точно так же. Ток через нее идет точно такой же - 10мА. Напряжение между катодом и анодом тоже примерно 140в. Соответственно сопротивление резистора между анодом нижней лампы и катодом верхней должно быть тоже 300 Ом. Это то, что должно быть в теории с исправной лампой 6Н23П-Е. характеристики которой мы смотрели. В таком режиме усилитель реально громко усиливает. Его можно даже подключить к небольшим колонкам (типа компьютерных мыльниц) и звук будет слышно невооруженным ухом. Теперь подумаем почему у нас такой маленький ток анода и почему каскад плохо усиливает. У меня есть такое предположение, что перепутаны лампы. Вместо рекомендованной 6Н23П в усилителе стоят лампы 6Н2П. Откуда у меня возникло это предположение. открываем справочные данные на лампу 6Н2П. 6n2p.pdf И снова смотрим на характеристики. Проводим вертикальную линию на уровне 140в. Проводим горизонтальную линию на уровне 2 мА (тот самый ток который мы получили измерив падение напряжения 0.4в на катодном резисторе 200 Ом). Ставим в месте пересечения жирную точку "А" и видим, что она ближе всего расположена к кривой соответствующей напряжению смещения на сетке 0.5в (у нас оно 0.4). Отсюда можно сделать вывод, что режимы работы лампы соответствуют лампе 6Н2П, а не 6Н23П. Лампа 6н2П имеет большой (порядка 70-90) коэф усиления по напряжению, но при этом у нее очень большое внутреннее сопротивление и в качестве усилительного элемента для наушников она совершенно не годится. Чтобы эта лампа усиливала без искажений сопротивление нагрузки для нее должно измеряться десятками килоОм. А теперь вопрос. Мое предположение правильным оказалось? Ссылка на комментарий Поделиться на другие сайты Поделиться
Рекомендуемые сообщения
Для публикации сообщений создайте учётную запись или авторизуйтесь
Вы должны быть пользователем, чтобы оставить комментарий
Создать учетную запись
Зарегистрируйте новую учётную запись в нашем сообществе. Это очень просто!
Регистрация нового пользователяВойти
Уже есть аккаунт? Войти в систему.
Войти