Гость kdtp Опубликовано 29 Августа, 2015 в 17:14 Жалоба Поделиться Опубликовано 29 Августа, 2015 в 17:14 .... По напряжениям в списке ТАН43, 57, ну и ТАН71, 106. А так же: ТАН 41, ТАН42, ТАН 55, ТАН 56, ТАН 47 (под кенотрон), ТАН 48 (под кенотрон), ТАН 61 (под кенотрон), ТАН 62 (под кенотрон). Это силовые трансформаторы для двух ламп на выходе. А для четырёх..., впрочем, о четырех лампах на выходе, говорить ещё рановато. Ссылка на комментарий Поделиться на другие сайты Поделиться
cbafrunze Опубликовано 29 Августа, 2015 в 17:55 Автор Жалоба Поделиться Опубликовано 29 Августа, 2015 в 17:55 А так же: ТАН 41, ТАН42, ТАН 55, ТАН 56, ТАН 47 (под кенотрон), ТАН 48 (под кенотрон), ТАН 61 (под кенотрон), ТАН 62 (под кенотрон). Это силовые трансформаторы для двух ламп на выходе. Давненько не держал в руках, кенотроны. А для четырёх..., впрочем, о четырех лампах на выходе, говорить ещё рановато. Еще не вечер, аппетит приходит во время еды. Ссылка на комментарий Поделиться на другие сайты Поделиться
Гость kdtp Опубликовано 29 Августа, 2015 в 19:24 Жалоба Поделиться Опубликовано 29 Августа, 2015 в 19:24 .... аппетит приходит во время еды. Ага, как в том анекдоте: ".... съестЬ то он съестЬ..., да кто ж ему дастЬ!" Ссылка на комментарий Поделиться на другие сайты Поделиться
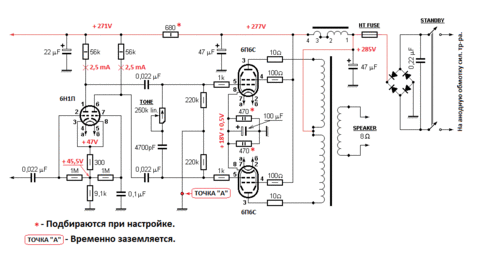
Гость kdtp Опубликовано 29 Августа, 2015 в 21:50 Жалоба Поделиться Опубликовано 29 Августа, 2015 в 21:50 Собрал, подключил, замерил.При напряжении в сети 230в, на лампе (75Вт) 223в. Это просто великолепный результат! Возникает вопрос - почему тогда такие плохие "показатели" у блока питания? А именно, после подключения мостового выпрямителя и конденсатора? Ответ один..., вернее три ответа: 1. Плохие (не кондиционные) диоды. 2. Плохие (не кондиционные) электролитические конденсаторы. 3. Плохие (не кондиционные)...., и диоды, и электролитические конденсаторы. Возможно есть и четвёртый ответ, но он (этот ответ) скорее всего носит мистический или парапсихологический аспект. Пардон, но, в этих "дисциплинах" я не очень силён..., хотя..., учитывая то, что моя бабка по материнской линии была.... ведьмой (папа мой говорил - тёща настоящая ведьма), может что и передалось. :smile: Ссылка на комментарий Поделиться на другие сайты Поделиться
cbafrunze Опубликовано 30 Августа, 2015 в 06:10 Автор Жалоба Поделиться Опубликовано 30 Августа, 2015 в 06:10 Ага, как в том анекдоте: ".... съестЬ то он съестЬ..., да кто ж ему дастЬ!" Ну, а слона то, кормить, вроде как надо.... Ссылка на комментарий Поделиться на другие сайты Поделиться
cbafrunze Опубликовано 30 Августа, 2015 в 06:27 Автор Жалоба Поделиться Опубликовано 30 Августа, 2015 в 06:27 (изменено) Это просто великолепный результат!Возникает вопрос - почему тогда такие плохие "показатели" у блока питания? А именно, после подключения мостового выпрямителя и конденсатора? Ответ один..., вернее три ответа: 1. Плохие (не кондиционные) диоды. 2. Плохие (не кондиционные) электролитические конденсаторы. 3. Плохие (не кондиционные)...., и диоды, и электролитические конденсаторы. 1. Диодный мост КЦ402 (упаковка, есть из чего выбрать). 2. Конденсаторы, новые, замерял, соответствуют написаному. 3. ???????? ...такой же, но с перламутровыми пуговицами. Будем искать... Возможно есть и четвёртый ответ, но он (этот ответ) скорее всего носит мистический или парапсихологический аспект. Вот, и я про тоже (блоки питания), мистика, какая-то. (папа мой говорил - тёща настоящая ведьма) :smile: Самое смертельное - теща кобры. Изменено 30 Августа, 2015 в 06:45 пользователем cbafrunze Ссылка на комментарий Поделиться на другие сайты Поделиться
Гость kdtp Опубликовано 30 Августа, 2015 в 07:52 Жалоба Поделиться Опубликовано 30 Августа, 2015 в 07:52 Где-то, что-то похожее уже было.... По моему, с первым проектом, вернее с блоком питания для усилителя на лампах 6П3С была похожая "ерунда". Тут одно из двух - либо деталюшки (или КЦ, или конденсаторы)"валяют дурака", либо в измерительных приборах что то не так работает (или не так кто-то этими приборами пользуется). Кстати, целая упаковка новых мостиков КЦ ещё не о чём не говорит! Бывали случаи, когда ни то что коробками, а целыми партиями забраковывали радиодетали! У нас на опытном производстве был случай, когда целая партия диодов (10000 штук) пошла на рекламацию - БРАК! Короче - ищите причину такого поведения выпрямителя и фильтров. Во всяком случае, поскольку это не первый случай..., я бы задумался. :smile: Ссылка на комментарий Поделиться на другие сайты Поделиться
cbafrunze Опубликовано 30 Августа, 2015 в 15:21 Автор Жалоба Поделиться Опубликовано 30 Августа, 2015 в 15:21 Короче - ищите причину такого поведения выпрямителя и фильтров. Разберемся. Ссылка на комментарий Поделиться на другие сайты Поделиться
cbafrunze Опубликовано 14 Сентября, 2015 в 17:14 Автор Жалоба Поделиться Опубликовано 14 Сентября, 2015 в 17:14 С блоком питания и усилителем мощности, разобрались, Хочу сразу набросать полный монтаж, а потом заняться сборкой, да и детальки подобрать. Как показала практика, макеть ни макеть, а все равно, в процессе сборки, еще "лапатить и лапатить". Полно схем предварительных усилителей, от усилителей VOX! Чего проще – взяь их за основу, только лампы можно поставить 6Н2П-ЕВ. Поскольку предварительные усилители VOX, это точно НЕ хайгейн, то должно прокатить. Проходили, это давным давно, редко попадали, чаще всего мимо. Если есть уже, готовые интересные варианты. Буду очень признателен. Самому нарисовать схему "преда"? Это конечно тоже вариант, если других не будет. Но, изобретать велосипед? Очень уж хочется, чтобы и Victoria 2, получилась также на высоком уровне, но совсем другая, по дизайну и звучанию, а в этом, только Вы, можете помочь. Ссылка на комментарий Поделиться на другие сайты Поделиться
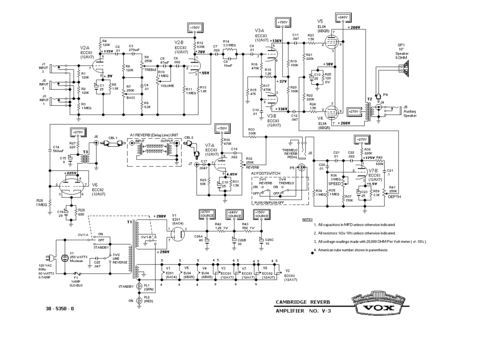
cbafrunze Опубликовано 17 Сентября, 2015 в 15:23 Автор Жалоба Поделиться Опубликовано 17 Сентября, 2015 в 15:23 (изменено) После синтеза и анализа. Предварительный, блоки эффектов, из "Vox Cambridge Reverb Amplifier V-3" и "TOP BOOST", а также блок питания и усилитель мощности, предложенные Виктором (kdtp). Я считаю очень даже удачный вариант, (мне подойдет), ну если какие-то, незначительные изменения. Решил взять за основу. Получается красиво. Изменено 17 Сентября, 2015 в 15:29 пользователем cbafrunze Ссылка на комментарий Поделиться на другие сайты Поделиться
Гость kdtp Опубликовано 17 Сентября, 2015 в 21:14 Жалоба Поделиться Опубликовано 17 Сентября, 2015 в 21:14 Внимательнее надо быть..., внимательнее.... Ссылка на комментарий Поделиться на другие сайты Поделиться
cbafrunze Опубликовано 18 Сентября, 2015 в 04:35 Автор Жалоба Поделиться Опубликовано 18 Сентября, 2015 в 04:35 Внимательнее надо быть..., внимательнее.... Спасибо, исправления (по блоку питания) не прикрепил, но помню. Ссылка на комментарий Поделиться на другие сайты Поделиться
Рекомендуемые сообщения
Для публикации сообщений создайте учётную запись или авторизуйтесь
Вы должны быть пользователем, чтобы оставить комментарий
Создать учетную запись
Зарегистрируйте новую учётную запись в нашем сообществе. Это очень просто!
Регистрация нового пользователяВойти
Уже есть аккаунт? Войти в систему.
Войти