Vaskeee_93 Опубликовано 2 Апреля, 2013 в 13:49 Жалоба Поделиться Опубликовано 2 Апреля, 2013 в 13:49 Всем доброго времени суток! Прошу тапками не бросать за тему по 6ж1п, просто я не нашел то, что мне нужно. А нужно вот что: Предваритель усилитель на 6ж1п с Кус 10-20 (без выходных трансформаторов), который можно будет использовать для "раскачки" входного сигнала для схем усилителей с низкой чувствительностью. В запасах есть >10 штук этих лампочек, трансформатор ТА-11 (4х28В), и красивые нормального вида керамические панельки. И стоит ли оно того? (так как есть возможность собрать пред на TL072 с нужными параметрами) Что скажете? Ссылка на комментарий Поделиться на другие сайты Поделиться
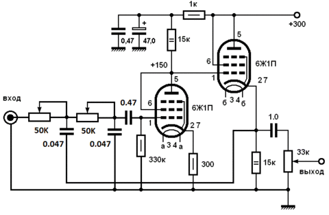
TANk Опубликовано 2 Апреля, 2013 в 19:26 Жалоба Поделиться Опубликовано 2 Апреля, 2013 в 19:26 Хорошая лампа. Тоько маленькая и выглядит неказисто, потому про нее все и забывают. А ВАХ хороши, весьма линейные в триодном включении. Выбираем рабочий режим примерно 150в на аноде и 10мА тока. До предельных величин еще далеко (значит работать лампы будут долго и счастливо) но уже вполне линейный. Напряжение питания схемы возьмем 300в. Между анодом и катодом 150в, питание 300в. Значит еще 150в должно падать на резисторе анодной нагрузки. 150в/10мА=15кОм. Мощность этого резистора 150в*0.01А=1.5Вт - берем 2хватный, или для гарантии лучше взять вообще 5Вт (белые керамические кирпичики). напряжение смещения в таком режиме 3в. Значит в катод ставим резистор 3в/0.01а=300 Ом. Резистор 1кОм в цепи сетки предотвращает самовозбуждение каскада на ВЧ, резистор 330кОм - резистор сеточной утечки. Выходное сопротивление резистивного каскада довольно велико, поэтому на выход ему поставим катодный повторитель, для лучшего согласования с последующими каскадами. Вот примерно такая схема получается. У трансформатора питания должно быть 2 обмотки накала. Одна обмотка греет накалы а-а нижнего этажа обоих каналов, а другая обмотка греет накалы б-б у верхнего этажа обоих каналов. Вот примерно так должно выглядеть это все на схеме. Конденсаторы все и электролиты и пленочные не менее чем на 350в. Настройка схемы сводится к подбору катодного резистора первой лампы, таким образом, чтобы на выходе (катод второй лампы) было примерно половина напряжения питания. Этот резистор можно сделать переменным - многооборотный подстроечник на 470-560 Ом поставить и все отрегулировать. По питанию анодному - берем трансформатор ТА11 соединяем все обмотки последовательно и подключаем к к ним выпрямитель с удвоением напряжения. На входе после выпрямителя как получится что то порядка 310в постоянного тока. То что надо для этой схемы. После выпрямителя и сглаживающего конденсатора поставить электронный дроссель. Он снизит напряжение примерно вольт на 20-30. Поэтоу напряжение питания каскада будет примерно равно 280-270в, Схема вполне работоспособна и более низких напряжениях питания - 240-320в все должно прекрасно работать. На питание накалов, если не охота мотать трансформатор можно взять 2 зарядки от мобильных телефонов с напряжением на выходе 5в. В этих зарядках (они как правило все импульсные) надо поменять стабилитрон, задающий выходное напряжение, на другой с чуть большим напряжением, чтобы на выходе получить напряжение порядка 6-6.5в Ток потребления на 2 лампы примерно 700мА Ссылка на комментарий Поделиться на другие сайты Поделиться
Гость dynazzz Опубликовано 2 Апреля, 2013 в 19:29 Жалоба Поделиться Опубликовано 2 Апреля, 2013 в 19:29 Посмотрите. например, _https://умзч.рф/uploads/lamps/6zh1p-1.jpg Я не собирал эту схему лично, но видел её в работе. Вполне себе работает. А вообще пройдитесь поиском по порталу, тут эту лампочку в качестве драйвера неоднократно обсуждали. Ссылка на комментарий Поделиться на другие сайты Поделиться
Vaskeee_93 Опубликовано 2 Апреля, 2013 в 21:54 Автор Жалоба Поделиться Опубликовано 2 Апреля, 2013 в 21:54 (изменено) dynazzz Я изначально и думал брать эту схему, но меня смутило то, что она для наушников. А по запросу именно "предусилитель" на 6ж1п выдало только пару-тройку схем, и то они все были в начальных каскадах ламповых усилителей. но всё-равно спасибо) tank Спасибо большое! Как раз переделывал схемку умножителя. По ёмкостям достаточно будет? И ещё пара вопросов: 1. Никак не пойму принцип работы этой лампы: катод и третья сетка соединены вместе. Разве третья сетка не "закроет" лампу? У меня есть догадки, не знаю правильные ли они: Первая сетка регулирует "вытекание" электронов с катода; Когда напряжение на первой сетке возростает, поток электронов усиливается; Вторая сетка (соединена с анодом) ускоряет электроны, они пролетают 3-ю сетку, "захватывая" ещё электроны, тем самым увеличивая мощность на выходе. Поправьте пожалуйста где не прав 2. А какой примерно Кус этого предусилителя? (ну катодного повторителя <1 вроде) 3. Раздельное (по этажам) питание накала я так понял для безопасности 4. Подходит ли такая схема электронного дросселя? Если да, то какой мощности 47Ом брать? 5. И если есть возможность, дайте пожалуйста схемку ФНЧ (пассивного), который можно поставить на вход этой схемы (почему бы не попробовать?) Изменено 2 Апреля, 2013 в 21:56 пользователем vaskeee_93 Ссылка на комментарий Поделиться на другие сайты Поделиться
Chugunov Опубликовано 2 Апреля, 2013 в 22:42 Жалоба Поделиться Опубликовано 2 Апреля, 2013 в 22:42 (изменено) 1. Никак не пойму принцип работы этой лампы: катод и третья сетка соединены вместе. Разве третья сетка не "закроет" лампу?У меня есть догадки, не знаю правильные ли они: Первая сетка регулирует "вытекание" электронов с катода; Когда напряжение на первой сетке ПЛЮСЕЕТ, поток электронов усиливается; Вторая сетка (соединена с анодом) ускоряет электроны, они пролетают 3-ю сетку, "захватывая" ещё электроны, тем самым увеличивая мощность на выходе. Поправьте пожалуйста где не прав Хе-хе, вы заставили меня вспомнить детство золотое, сам удивляюсь, что не забыл, боле 40 лет прошло: поищите в интернете "Антидинатронная сетка". Почти правильно вы описали: после ускоряющей сетки электроны разогнаны с максимальной скоростью, небольщое оттакивающее действие третьей сетки их остановить не может, они со всей дури бьют в анод и даже выбивают электроны с ГОРЯЧЕГО анода, которые могут потечь куда не надо, но скорость у них небольшая и третья сетка отбрасывает их к аноду, и они текут куда доктор прописал. 4. Подходит ли такая схема электронного дросселя? Нет, про подобный фильтр здесь на сайте написано много, поищите - это проще, чем пересказывать всё заново. Надеюсь, чуть-чуть облегчил задачу Танку. Изменено 2 Апреля, 2013 в 22:46 пользователем chugunov Ссылка на комментарий Поделиться на другие сайты Поделиться
Vaskeee_93 Опубликовано 3 Апреля, 2013 в 01:13 Автор Жалоба Поделиться Опубликовано 3 Апреля, 2013 в 01:13 Спасибо большое! Вот вспомнил тоже, что читал об этом, но к сожалению забыл (так как читал я это ещё когда в руки попала первая лампа :smile: вторая оказалась в руках спустя 4 года) Такой вариант подходит? Ссылка на комментарий Поделиться на другие сайты Поделиться
TANk Опубликовано 3 Апреля, 2013 в 07:32 Жалоба Поделиться Опубликовано 3 Апреля, 2013 в 07:32 Подходит. Резистор на 1 мОм можно сделать и поменьше - 100-300к вполне хватит. Особенно если электролит после него не очень качественный с утечкой. 1МОм можно поставить, если вместо электролита поставить пленочный конденсатор на емкость примерно 1-2мкФ, но у них габариты оставляют желать лучшего. Для умножителя конденсаторы С1, С2 лучше взять раза в 2 - 3 побольше. 220-470 мкФ а напряжение им можно уменьшить, поскольку включены последовательно. Хватит на 200в, даже на 160в можно. В компьютерном БП горелом можно такую пару найти как раз 2шт на 200в стоит емкостью от 330 до 680мкФ. С3 вполне хватит и 100 мкФ но напряжение уже должно быть полное - 350-450в. Если не будет хватать усиления (у этой схемы примерно 10 по напряжению) то катодный резистор первой лампы можно зашунтировать электролитом на напряжение 10-16в емкостью 1000-3300мкФ Конденсатор подбирать качественный, желательно предназначенный специально для звукового применения, желательно зашунтировать пленкой (полипропилен, полистирол) или бумагой емкостью порядка 1-4мкФ. Этот конденсатор дает окраску в звуке, так что окончательный подбор уже на свой слух, как нравиться. С конденсатором в катоде усиление будет порядка 15 по напряжению. Еще как вариант регулятор громкости перенести на выход этого каскада. Вместопостоянного резистора на 33к. По входу у него перегрузочная способность достаточно большая, можно подавать сигнал амплитудой 2.5-3в не боясь перегрузки. Входное сопротивление усилителя тогда возрастет примерно до 300кОм. Может быть полезным для слабых источников сигнала. Ссылка на комментарий Поделиться на другие сайты Поделиться
Vaskeee_93 Опубликовано 3 Апреля, 2013 в 08:47 Автор Жалоба Поделиться Опубликовано 3 Апреля, 2013 в 08:47 Спасибо, обязательно учту! И кто в курсе дела, поделитесь пожалуйста схемкой проверенного пассивного фнч (в своё время штук 5 собирал, заработал только темброблок Маршала :smile: ) Ссылка на комментарий Поделиться на другие сайты Поделиться
Vaskeee_93 Опубликовано 22 Апреля, 2013 в 23:12 Автор Жалоба Поделиться Опубликовано 22 Апреля, 2013 в 23:12 (изменено) Одну минутку... Немного запутался... Вышеприведенная схема предусилителя годится только для включения в ламповые усилители в качестве первого каскада, или же её можно использовать и для транзисторных/микросхемных усилителей в которых чувствительность >=1В?? Изменено 22 Апреля, 2013 в 23:30 пользователем vaskeee_93 Ссылка на комментарий Поделиться на другие сайты Поделиться
Гость victors Опубликовано 23 Апреля, 2013 в 07:15 Жалоба Поделиться Опубликовано 23 Апреля, 2013 в 07:15 Vaskeee, Если вы соберёте предусилитель на TL072? на плате, размером со спичечный коробок, и запитаете от трансформатора, размером с грецкий орех, Вы сможете "накачивать" им и ламповые и транзисторные усилители мощности. И усиление регулируется одним резистором (в одном канале). Правильный, с предсказуемыми характеристиками, ФНЧ или регулятор тембра, можно собрать на второй TL072 или без неё (пассивный фильтр проще, но потребует согласования с предыдущим и следующим каскадом). Размер - ещё один спичечный коробок (без переменных резисторов). Параметры такого усилителя будут намного лучше лампового, о котором Вы сейчас думаете. Те лампы, что у Вас есть, отложите для коммерческого проекта - если найдёте желающего, получить ламповый УМЗЧ - сделайте ему. Если хотите увлечься лампами - сделайте, для сравнения и пред на TL072 и на 6Ж1П. Проверьте характеристики компьютерным анализатором спектра (ARTA STEP, RMAA итп) сравните результаты измерений и прослушиваний. Я, два месяца назад спрашивал в ламповом разделе форума - измерить так величину искажений собранных нашими участниками ламповых УМЗЧ и сравнить с приведённым мной результатом для УМЗЧ на К174УН14 - 220 просмотров и никто не откликнулся - наверное, для себя, такую проверку сделали, но результаты оказались очень слабыми - стыдно публиковать. Ссылка на комментарий Поделиться на другие сайты Поделиться
Arcev Опубликовано 23 Апреля, 2013 в 11:40 Жалоба Поделиться Опубликовано 23 Апреля, 2013 в 11:40 (изменено) Я, два месяца назад спрашивал в ламповом разделе форума - измерить так величину искажений собранных нашими участниками ламповых УМЗЧ и сравнить с приведённым мной результатом для УМЗЧ на К174УН14 - 220 просмотров и никто не откликнулся - наверное, для себя, такую проверку сделали, но результаты оказались очень слабыми - стыдно публиковать. этак в году 1985 появились у меня 2 у100 бу4.2 (100-10000гц Кг 1%) так вот они звучали лучше Орбита 006 (Кг 0.08%) парадокс? загоните прямоугольник на ун14 (на реальную нагрузку) и посмотрите результат Изменено 23 Апреля, 2013 в 11:41 пользователем arcev Ссылка на комментарий Поделиться на другие сайты Поделиться
Гость victors Опубликовано 23 Апреля, 2013 в 14:14 Жалоба Поделиться Опубликовано 23 Апреля, 2013 в 14:14 Сергей, Испытывать УМЗЧ прямоугольником, частотй 20КГц - моё любимое занятие - очень помогает агнцев от козлищ отличать. Этому методу тестирования я у Н. Сухова научился, прочитав его статью про УМЗЧ ВВ. А тут другое дело - спектр искажений К174УН14 просто виден, и сходен, по описаниям с тем, который дают ламповые УМЗЧ (приобладают гармоники низких порядков _https://forum.datagor.ru/index.php?showtopic=8833), и мы пробуем понять Кг=0,08% у Орбиты 006 - это вторая и третья гармоники дают или 8я и 9я - тут "есть нюанс". Совершенно точно, многие слушатели, особенно аудиофилы, любят, когда их усилители работают с некоторыми гармоническими искажениями, приятно окрашивающими звук и ненавидят "холожное и прозрачное" звучание поверочных усилителей. Ссылка на комментарий Поделиться на другие сайты Поделиться
Рекомендуемые сообщения
Для публикации сообщений создайте учётную запись или авторизуйтесь
Вы должны быть пользователем, чтобы оставить комментарий
Создать учетную запись
Зарегистрируйте новую учётную запись в нашем сообществе. Это очень просто!
Регистрация нового пользователяВойти
Уже есть аккаунт? Войти в систему.
Войти