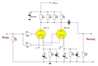
Vaskeee_93 Опубликовано 29 Января, 2013 в 17:37 Автор Жалоба Поделиться Опубликовано 29 Января, 2013 в 17:37 поконкретней пожалуйста Ссылка на комментарий Поделиться на другие сайты Поделиться
Гость fannat Опубликовано 13 Февраля, 2013 в 16:34 Жалоба Поделиться Опубликовано 13 Февраля, 2013 в 16:34 собрал на днях такой усилок.питание от ТС-180 выходники они же. Ссылка на комментарий Поделиться на другие сайты Поделиться
TANk Опубликовано 13 Февраля, 2013 в 19:17 Жалоба Поделиться Опубликовано 13 Февраля, 2013 в 19:17 собрал на днях такой усилок.питание от ТС-180 выходники они же. А продолжение будет? Параметры получившегося усилителя, впечатления о звуке, с какими колонками в паре прослушивался? Ссылка на комментарий Поделиться на другие сайты Поделиться
Гость fannat Опубликовано 13 Февраля, 2013 в 19:38 Жалоба Поделиться Опубликовано 13 Февраля, 2013 в 19:38 А продолжение будет? Параметры получившегося усилителя, впечатления о звуке, с какими колонками в паре прослушивался? колонки какие то 6ас-508 пока собрано в макетном варианте, хочу на питание тс-270 найти,возможно выходные мотать буду.Еще думать над корпусом... В целом впечатления хорошие от звука, мощность ватт 15 еще ничего не мерял, смещение (38в) ток анода 65 мА . Ссылка на комментарий Поделиться на другие сайты Поделиться
Гость HHughes Опубликовано 4 Декабря, 2013 в 10:30 Жалоба Поделиться Опубликовано 4 Декабря, 2013 в 10:30 Всем доброе время суток! Пишу по теме, так как возникли похожие вопросы по этому же усилителю, а точнее по намотке выходных трансформаторов на тсш-170. Сколько не читал, не могу понять как наматывать обмотки и самое главное как их соединять между собой. Из статьи "Трансформаторы на все случаи жизни " вычитал следующее: Каркас делим средней щекой. Мотаем половины в разные стороны. На каждой половине: Первичка - две секции по 560 витков (10 слоёв по 56 витков) провода ПЭВ-2 0,355 мм. R акт первички – 98 ом. Вторичка – между ними – 112 витков того же провода в два слоя, отводы от 56-го и 79-го витка для 4-х и 8-ми ом соответственно. 112 витков – для 16-ти ом. Таких вторичек три в параллель на каждой половине. R акт вторички – 0,88 ома. Приведённое – 352 ома. Соединяем первичные обмотки перекрёстно-последовательно, вторичные – параллельно. Подробнее смотрите в монографии Г. Цыкина. Итого на каркасе 2240 витков в первичной обмотке и 112 во вторичной. Железо, естественно, собирается вперекрышку без зазора. Конкрето непонятно - как мотать вторичку и само соединение готовых обмоток? Прилагаю картинку как я это все примерно понял. Помогите пожалуйста разобраться, ибо для двухтактов ещё ничего не мотал вобще(( Ссылка на комментарий Поделиться на другие сайты Поделиться
TANk Опубликовано 4 Декабря, 2013 в 14:38 Жалоба Поделиться Опубликовано 4 Декабря, 2013 в 14:38 Каркас должен быть разделен на пополам третьей щечкой. Как на рисунке. Обмотки мотаем в эти 2 половины. В разных половинах намотка должна идти в противоположные стороны. В одной половине по часовой стрелке в другой против. Ссылка на комментарий Поделиться на другие сайты Поделиться
Гость David_Virus Опубликовано 19 Февраля, 2014 в 01:38 Жалоба Поделиться Опубликовано 19 Февраля, 2014 в 01:38 ТС собрали ли Вы усилитель?Какие впечатления? Хотел собрать данный усилитель?Но на форуме Схем.нет не одобрили эту схему. Цитирую: Коллега David_Virus в указанной вами ссылке и поправленной камрадом Hambaker . Да действительно двухтактный ламповый усилитель , но и у автора наблюдается явная недораскачка оконечного каскада при применении в драйвере ламп 6н1п , 6н23п . Обычный стандарт по входному напряжению на УМ от 0,75 вольта до 1 вольта. Мю применяемых ламп ~ 35 , соответственно , динамический коэффициент усиления будет ниже 25 -26 раз ( при подаче 1 вольта эффективных на вход драйвера , на выходе получим 25-26 вольт ) что крайне мало для полноценной раскачки оконечного каскада. имхо ... готовьтесь применить ECC85 , ECC86 , ЕССНО в драйвере - фазоинвертере. Лампа 6н6п , хороша :dance2: мю порядка 20 , динамический коэффициент усиления порядка 14-15 , но не для этой схемы . Применив 6н6п будет грандиозная недораскачка оконечника. Напряжение смещения по первой сетке 6п36с должно быть от 50 - 80 вольт ожидаемое.... :big_boss: Дабы не создавать новую тему, спрошу в уже существующей. Жду Ваших комментариев. Ссылка на комментарий Поделиться на другие сайты Поделиться
TANk Опубликовано 19 Февраля, 2014 в 06:21 Жалоба Поделиться Опубликовано 19 Февраля, 2014 в 06:21 Мю применяемых ламп ~ 35 , соответственно , динамический коэффициент усиления будет ниже 25 -26 раз ( при подаче 1 вольта эффективных на вход драйвера , на выходе получим 25-26 вольт ) что крайне мало для полноценной раскачки оконечного каскада. У Сергеева наверное источник сигнала более мощный. Усилитель он делал под себя. Если на вход подать порядка 2.5в (смещение входной лампы как раз в районе 2.5-2.7в) то оконечный каскад раскачать будет вполне реально. А так для раскачки 6П36С надо лампы 6Н2П (6Н9С) включать в СРПП. Драйверный ФИ каскад взять например отсюда https://forum.datagor.ru/index.php?showtopic=6362 в первом сообщении схема. Добавлено после раздумий: А еще такая мысль пришла в голову - а почему бы не сделать входной ФИ каскад на пентодах? Их Ку хватит. Еще хорошая схема входного ФИ каскада для раскачки ламп типа 6П36С есть у Комарова. На входе триодная часть 6Ф1П, дальше ФИ каскад на 6Н23П с "длинным хвостом" в качестве которого выступает стабилизатор тока на пентодной части 6Ф1П. У такой схемы усиления даже на введение ООС небольшой хватает. Ссылка на комментарий Поделиться на другие сайты Поделиться
Гость David_Virus Опубликовано 19 Февраля, 2014 в 15:17 Жалоба Поделиться Опубликовано 19 Февраля, 2014 в 15:17 (изменено) Как на счет предусилителя?Или замены лампы на более мощную? 6н6п например. Планируется ЦАП с предусилителем по схеме Лампа 6н6п Хватит ли усиления для схемы ТСа? Изменено 19 Февраля, 2014 в 16:55 пользователем David_Virus Ссылка на комментарий Поделиться на другие сайты Поделиться
Den101 Опубликовано 1 Ноября, 2015 в 16:17 Жалоба Поделиться Опубликовано 1 Ноября, 2015 в 16:17 Доброго всем времени суток! Собрал я усилитель по схеме Сергеева (как в заголовке), лампы 6Н1П, 6П36С (пробовал также 6Н23П, 6Н2П, однако результат не впечатлил). Выходник - ТС-180 (включение по Манакову). Питалово 2хТСШ-170. В общем, есть проблема - усилитель не выдает полной мощности с подключенным источником сигнала (раскачивает только колонку мощность 5-6Вт). В качестве источника сигнала использовался телефон. Если источник сигнала отключить и дотронуться пальцем до входной цепи, мощность фона появляется такая, как надо (раскачивает колонку S-30 до загорания индикатора перегрузки), если вместо колонки подключить лампу 10В 60Вт - она загорается. Подключаем телефон - играет тихо (нить накала лампы чуть калится). В чем может быть причина? Из предположений - малое внутреннее сопротивление источника сигнала? Если так, то как прикрутить демпферный каскад? Ссылка на комментарий Поделиться на другие сайты Поделиться
aleks8845 Опубликовано 1 Ноября, 2015 в 19:09 Жалоба Поделиться Опубликовано 1 Ноября, 2015 в 19:09 :wink: В чем может быть причина? Перечитайте посты #55,56, в них описана одна из проблем "раскачки" выходных ламп. и дотронуться пальцем до входной цепи Настраивать или проверять параметры усиления в УМ желательно с применением генератора и осциллографа, на худой конец вольтметра переменного напряжения, что-бы перед глазами были реальные цифры уровя сигнала, а по уровню усиленного фона- малоинформативно :wink: :sad: Ссылка на комментарий Поделиться на другие сайты Поделиться
ltenbru Опубликовано 6 Ноября, 2015 в 15:15 Жалоба Поделиться Опубликовано 6 Ноября, 2015 в 15:15 Алексей , я как понял из описания А.IШалина по намотке выходных трансформаторов на тсш-170 "Каркас делим средней щекой. Мотаем половины в разные стороны. На каждой половине: Первичка - две секции по 560 витков (10 слоёв по 56 витков) провода ПЭВ-2 0,355 мм. R акт первички – 98 ом. Вторичка – между ними – 112 витков того же провода в два слоя, отводы от 56-го и 79-го витка для 4-х и 8-ми ом соответственно. 112 витков – для 16-ти ом. Таких вторичек три в параллель на каждой половине. R акт вторички – 0,88 ома. Приведённое – 352 ома. Соединяем первичные обмотки перекрёстно-последовательно, вторичные – параллельно. Подробнее смотрите в монографии Г. Цыкина. Итого на каркасе 2240 витков в первичной обмотке и 112 во вторичной" Посмотрите на рисунок как я сумел понять ( Уважаемые прошу пожалуйста поправьте меня если я ошибся) расположение обмоток и их хитрое перекрёстно-последовательное подключение 1 Ссылка на комментарий Поделиться на другие сайты Поделиться
Рекомендуемые сообщения
Для публикации сообщений создайте учётную запись или авторизуйтесь
Вы должны быть пользователем, чтобы оставить комментарий
Создать учетную запись
Зарегистрируйте новую учётную запись в нашем сообществе. Это очень просто!
Регистрация нового пользователяВойти
Уже есть аккаунт? Войти в систему.
Войти