Гость mirch Опубликовано 29 Ноября, 2011 в 06:39 Жалоба Поделиться Опубликовано 29 Ноября, 2011 в 06:39 (изменено) Добрый день! Кто-нибудь пробовал собирать такой усилитель? Стоит ли овчинка выделки? Подкупает наличие печатки, и класс А. Кстати какие транзисторы можно попробовать? TIP не хочется ставить Изменено 29 Ноября, 2011 в 08:26 пользователем mirch Ссылка на комментарий Поделиться на другие сайты Поделиться
Гость mirch Опубликовано 30 Ноября, 2011 в 05:15 Жалоба Поделиться Опубликовано 30 Ноября, 2011 в 05:15 Придется видимо самому проверить :smile: Ссылка на комментарий Поделиться на другие сайты Поделиться
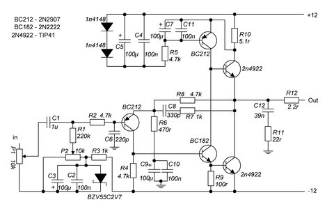
Wal Опубликовано 1 Декабря, 2011 в 05:28 Жалоба Поделиться Опубликовано 1 Декабря, 2011 в 05:28 Придется видимо самому проверить :smile: Схему не собирал, но чисто схемотехнически: Транзисторы включены с ОЭ, что не есть гуд (читай Сухова). Правда выходной каскад нагружен на источник тока, что несколько улучшает ситуацию. В цепи ОООС электролиты - зло, про которое тоже уже понаписано не мало. Сам усилитель неинвертирующий, входная цепь не охвачена ОООС (читай Дугласа Селфа). Ну в общем, ИМХО, не самый лучший вариант для повторения. Ссылка на комментарий Поделиться на другие сайты Поделиться
Datagor Опубликовано 1 Декабря, 2011 в 05:50 Жалоба Поделиться Опубликовано 1 Декабря, 2011 в 05:50 Господин Ваня Линсли-Худов не менее авторитетен в аудио, чем все перечисленные Валерием дядьки. Поэтому собрать и послушать конечно стоит, тем более никаких дефицитов в схеме нет. Желательно только найти оригинал схемы, что бы избежать возможных ошибок. Вот надежный, практически официальный источник наследия John Linsley-Hood =https://www.tcaas.btinternet.co.uk/ Непосредственно ваша статья и схема: =https://www.tcaas.btinternet.co.uk/jlhphones.htm mirch Будете повторять - фотайте процесс, пишите репортаж о трудностях и впечатлениях. Вот и получится первая статья об ушнике JLH и ваша первая статья. Я помогу. Ссылка на комментарий Поделиться на другие сайты Поделиться
Гость vol2008 Опубликовано 1 Декабря, 2011 в 12:38 Жалоба Поделиться Опубликовано 1 Декабря, 2011 в 12:38 Этот усилитель должен хорошо звучать - кроме шуток. Короткая широкополосная цепь неглубокой токовой ООС - это любимая моя топология для транзисторных усилителей. Те кто заказывал и собирал наш Симфоник - обратят внимание, что в них много общего. Правда здесь усилитель имеет повышенное выходное сопротивление, в сравнении с Датагорским конструктором. Ссылка на комментарий Поделиться на другие сайты Поделиться
Wal Опубликовано 2 Декабря, 2011 в 06:16 Жалоба Поделиться Опубликовано 2 Декабря, 2011 в 06:16 Стоило "подкинуть дровишек" и процесс пошёл :smile: Спорить не буду, но сугубо по моим личным впечатлениям Линсли-Худов - "автор одной схемы", которую обсасывает аж с 1969 года. Относительно недавно адаптировал её под современные деталюшки, так как те, что указаны в первоисточнике, сейчас можно найти только в музеях. Чем-то мне Квод напоминает. Но, повторюсь, это мои личные впечатления и не это мы здесь обсуждаем, хотя и рассматриваемая схема 1979 года рождения :smile: Глядя на схему, пришли две три мысли: 1. а почему бы не замутить это на германии (да простит меня автор)??? 2. на входе и выходе транзисторы включены с ОЭ, т.е. чутьё схемы, подозреваю, будет излишне высокое. В таком случае можно повысить линейность входного каскада, ограничив его усиление 2. Тем более, что от выходного он развязан эмиттерным повторителем. 3. вопрос к топикстартёру: откуда статья? Где упомянутая печатка, может какие характеристики приведены, особенности настройки??? И небольшое пожелание: если будете писать статью, очень хотелось бы узнать о звучании схемы. Особенно в сравнении с чем-нибудь достойным и ламповым :smile: Короче интересен не столько процесс сборки, сколько конечный результат. Ссылка на комментарий Поделиться на другие сайты Поделиться
Гость mirch Опубликовано 2 Декабря, 2011 в 08:08 Жалоба Поделиться Опубликовано 2 Декабря, 2011 в 08:08 (изменено) Стоило "подкинуть дровишек" и процесс пошёл :smile: Спасибо за дровишки) Источник здесь _https://alex-jet.-мы не распространяем ссылки на [народ.ру]-/audio/amps/JLH_Class-A_Headphone_Amp.html_ печатку в Сплинте прилепил Но кроме "Звучит усилитель ...ультралинейно" о звуке ни слова. А мне давно хотелось послушать класс А, но собирать большую "печку" пока не хочется. А тут маленькая и несложная печурочка для ушей и с печаткой. а почему бы не замутить это на германии Какие варианты транзисторов? С этим делом проблем нет Будете повторять - фотайте процесс, пишите репортаж Игорь, я бы с удовольствием, вчера запустил первый ламповик, но на 15-АС много не услышишь, хотя звук понравился. В общем процесс то не проблема заснять, фотик хороший есть, а вот дельное о звучании написать нужно по крайней мере акустику прикупить хорошую или наушники путевые, и слушать, слушать, слушать... В печатке косяк был, скачавшим осторожно. Вот рабочий вариант. Печатка.rar JHL_Class_A.rar Изменено 24 Февраля, 2012 в 13:15 пользователем mirch Ссылка на комментарий Поделиться на другие сайты Поделиться
Wal Опубликовано 3 Декабря, 2011 в 05:17 Жалоба Поделиться Опубликовано 3 Декабря, 2011 в 05:17 Спасибо за дровишки)Источник здесь _https://alex-jet.-мы не распространяем ссылки на [народ.ру]-/audio/amps/JLH_Class-A_Headphone_Amp.html_ печатку в Сплинте прилепил Но кроме "Звучит усилитель ...ультралинейно" о звуке ни слова. А мне давно хотелось послушать класс А, но собирать большую "печку" пока не хочется. А тут маленькая и несложная печурочка для ушей и с печаткой. Какие варианты транзисторов? С этим делом проблем нет JHL_Class_A.rar За печатку спасибо. Да....отзывы о звучании мягко говоря малоинформативны :smile: Из транзисторов на выход можно поставить ГТ402(ГТ404) на вход МП39-МП42. Номенклатура доступного германия не сильно широкая. Пробовать надо :smile: Ссылка на комментарий Поделиться на другие сайты Поделиться
Datagor Опубликовано 3 Декабря, 2011 в 06:14 Жалоба Поделиться Опубликовано 3 Декабря, 2011 в 06:14 Господа, спокойствие! С ГЕрманием - пожалуйста в ГЕрманиевый раздел. Игорь, я бы с удовольствием, вчера запустил первый ламповик, но на 15-АС много не услышишь, хотя звук понравился. В общем процесс то не проблема заснять, фотик хороший есть, а вот дельное о звучании написать нужно по крайней мере акустику прикупить хорошую или наушники путевые, и слушать, слушать, слушать... mirch, Вы бы имя в профиле указали - общаться проще.Тут Вы не правы - какие бы у Вас не были колонки/наушники, Вы никогда не сможете передать свои ощущения на бумаге. Поэтому не ждите, пишите сейчас О ТОМ, ЧТО ПОЛУЧАЕТСЯ! Это помогает кому-то начать, пойти по стопам, кому-то - посдкажет интересное решение, фичу, технологическую хитрость. Вобщем, фотайте, пишите, присылайте - я помогу, научу. :smile: Ссылка на комментарий Поделиться на другие сайты Поделиться
Гость mirch Опубликовано 3 Декабря, 2011 в 06:53 Жалоба Поделиться Опубликовано 3 Декабря, 2011 в 06:53 (изменено) mirch, Вы бы имя в профиле указали - общаться проще. Указал. Буду стараться, но позже. Мне еще вот этого хлопца одеть нужно))) Изменено 3 Декабря, 2011 в 06:54 пользователем mirch Ссылка на комментарий Поделиться на другие сайты Поделиться
Гость Jaster Опубликовано 12 Февраля, 2012 в 07:23 Жалоба Поделиться Опубликовано 12 Февраля, 2012 в 07:23 А что это за агрегат? Питальник очень похож на Ригондовский.. у меня есть такие. Вот думаю куда бы их использовать без перемотки.. Ссылка на комментарий Поделиться на другие сайты Поделиться
Гость mirch Опубликовано 12 Февраля, 2012 в 08:08 Жалоба Поделиться Опубликовано 12 Февраля, 2012 в 08:08 А что это за агрегат? Питальник очень похож на Ригондовский.. у меня есть такие. Вот думаю куда бы их использовать без перемотки.. Это https://datagor.ru/amplifiers/tubes/165-tubes-6n3p-6p14p.html Ламповый УМЗЧ на 6Н3П+6П14П? Это просто! Шасси и все трансы от ригонды Ссылка на комментарий Поделиться на другие сайты Поделиться
Рекомендуемые сообщения
Для публикации сообщений создайте учётную запись или авторизуйтесь
Вы должны быть пользователем, чтобы оставить комментарий
Создать учетную запись
Зарегистрируйте новую учётную запись в нашем сообществе. Это очень просто!
Регистрация нового пользователяВойти
Уже есть аккаунт? Войти в систему.
Войти