Гость maxkur Опубликовано 29 Июля, 2011 в 10:15 Жалоба Поделиться Опубликовано 29 Июля, 2011 в 10:15 (изменено) В свете попадания в руки проигрывателя винила ВЕГА-106 ( Unitra-602 ) встал вопрос о внешнем винил-корректоре. Для начала не хочется заморачиваться с чем-то сложным и хочу собрать что-то простое, но лучше встроенного на 3-х транзисторах КТ361Е Пока 3 кандидата на выбор - 1) Схема с сайта DiyAudio на транзисторах 2sк170 ( в аттаче ) 2) Схема на советской микрухе К548УД1 ( тоже в аатаче ) 3) Схема с Вегалаба на двух ОУ 5532 или ОРА2132/2134 Поскольку с винилом уже лет 20 ( с детства ) дела не имел, то вопрос к "старшим" товарищам - наиболее перспективный из 3-х вариантов какой? Головка пока родная mf-100 c новой вставкой Изменено 29 Июля, 2011 в 10:26 пользователем maxkur Ссылка на комментарий Поделиться на другие сайты Поделиться
TANk Опубликовано 29 Июля, 2011 в 11:10 Жалоба Поделиться Опубликовано 29 Июля, 2011 в 11:10 №3 на ОРА. Ссылка на комментарий Поделиться на другие сайты Поделиться
Гость jagric Опубликовано 29 Ноября, 2013 в 18:50 Жалоба Поделиться Опубликовано 29 Ноября, 2013 в 18:50 Здравствуйте Всем. Вот, блок выпрямителя для встроенного корректора вега-106(на трёх транзисторах). Хотелось уточнить. Имеет ли,какой то здравый смысл в виде пользы,если VD1 поменять на мостик,шоттки или фасты,и увеличить ёмкость С2 до 1000 μF.? Ссылка на комментарий Поделиться на другие сайты Поделиться
mvv Опубликовано 29 Ноября, 2013 в 19:13 Жалоба Поделиться Опубликовано 29 Ноября, 2013 в 19:13 Схема №3 на OPA; БП - мостик плюс конденсатор С2 до 4700 мкФ. Увеличение емкости конденсаторов фильтра источника питания усилителя (даже сверх меры) влечет за собой увеличение энергичности и создает ощущение расширения динамики. Ссылка на комментарий Поделиться на другие сайты Поделиться
drummer Опубликовано 30 Ноября, 2013 в 00:46 Жалоба Поделиться Опубликовано 30 Ноября, 2013 в 00:46 У меня три аппарата на к548. Проигрыватель, магнитофон и предварительный усилитель-темброблок. Наборы конструкторы 80х годов. Все в рабочем состоянии. К548 имеет стабилизатор питания, работает от 12 до 30 вольт. Рекомендуется 24в. Корректор на К548 пробовал на разных вертушках. Больше заметна смена головки или вертушки, нежели корректора. Ссылка на комментарий Поделиться на другие сайты Поделиться
Гость jagric Опубликовано 30 Ноября, 2013 в 05:40 Жалоба Поделиться Опубликовано 30 Ноября, 2013 в 05:40 БП - мостик плюс конденсатор С2 до 4700 мкФ. А трансформатору,от ёмкости 4700 μF.,не поплохеет? Ссылка на комментарий Поделиться на другие сайты Поделиться
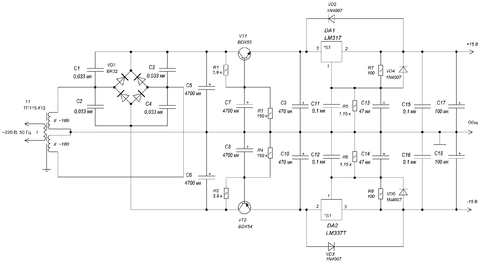
mvv Опубликовано 30 Ноября, 2013 в 13:05 Жалоба Поделиться Опубликовано 30 Ноября, 2013 в 13:05 Уже давно для питания чувствительных устройств (RIAA – корректоры, предварительные усилители, усилители для наушников и пр.) использую такую схему. Трансформатор питания Т1 не жалуется, что ему плохо . Ссылка на комментарий Поделиться на другие сайты Поделиться
Гость jagric Опубликовано 30 Ноября, 2013 в 15:55 Жалоба Поделиться Опубликовано 30 Ноября, 2013 в 15:55 В общем,поставил мостик кц405в,зашунтировал его плёнкой по 0,01 μF.,поставил кондёр 50в 1000μF. Samwha SG. Пойду ка, пользу половлю :angry: Ссылка на комментарий Поделиться на другие сайты Поделиться
picap Опубликовано 30 Ноября, 2013 в 20:55 Жалоба Поделиться Опубликовано 30 Ноября, 2013 в 20:55 Вот одна из интерпретаций Вега-106. _https://rw6ase.-мы не распространяем ссылки на [народ.ру]-/000/rez1/wega106st.html см. описание модели в книге БДС. (хорошо , что не БДСМ!) :angry: Там в блоке питания мостик ,кондер и R-C фильтр с завода стоит . :smile: Ссылка на комментарий Поделиться на другие сайты Поделиться
Georg61 Опубликовано 1 Декабря, 2013 в 02:57 Жалоба Поделиться Опубликовано 1 Декабря, 2013 в 02:57 Уже давно для питания чувствительных устройств (RIAA – корректоры, предварительные усилители, усилители для наушников и пр.) использую такую схему. Думаю внедрить аналогичный вариант питания. В связи с чем вопрос - пробовали менять местами электронный фильтр и стабилизатор и если да, то какой результат? Ссылка на комментарий Поделиться на другие сайты Поделиться
Гость jagric Опубликовано 1 Декабря, 2013 в 05:14 Жалоба Поделиться Опубликовано 1 Декабря, 2013 в 05:14 Там в блоке питания мостик ,кондер и R-C фильтр с завода стоит . :angry: Да,этот вполне приличный выпрямитель.У меня,упрощённый вариант. Ссылка на комментарий Поделиться на другие сайты Поделиться
mvv Опубликовано 1 Декабря, 2013 в 05:38 Жалоба Поделиться Опубликовано 1 Декабря, 2013 в 05:38 (изменено) Нет, Георгий (georg61), не пробовал. В реализованной схеме следующая логика: питание сначала «кондиционируется» (активные сглаживающие фильтры, выполненные по схеме умножителей емкости на составных транзисторах VT1, VT2), затем стабилизируется (интегральные стабилизаторы DA1, DA2 формируют стабилизированное напряжение ±15В). Попробовать несложно, если уяснить, для чего это нужно. Михаил (maxkur), кстати, поскольку рекомендованная схема корректора №3 на операционных усилителях OPA, ее питание может быть и нестабилизированным. Посмотрите на примере конструкции корректора нашего уважаемого согражданина Михаила Сапожникова, как такое питание реализовать: Сделай сам предварительный усилитель-корректор для винила со стандартной характеристикой RIAA Изменено 1 Декабря, 2013 в 05:43 пользователем mvv Ссылка на комментарий Поделиться на другие сайты Поделиться
Рекомендуемые сообщения
Для публикации сообщений создайте учётную запись или авторизуйтесь
Вы должны быть пользователем, чтобы оставить комментарий
Создать учетную запись
Зарегистрируйте новую учётную запись в нашем сообществе. Это очень просто!
Регистрация нового пользователяВойти
Уже есть аккаунт? Войти в систему.
Войти