Гость unax Опубликовано 7 Марта, 2009 в 19:23 Жалоба Поделиться Опубликовано 7 Марта, 2009 в 19:23 Так вот. .. После долгих работ по изготовлению трансформатора, которые к слову затянулись не из-за моей лени а потому что много сил уходила в другие русла, я наконец то начал сборку усилителя на макете. Со схемой не мудрил, не размышлял, чего тянуть кота за резину! Больше всего хотел послушать трансформатор, из-за того, что не все с ним гладко оказалось (подробности в теме про трансформатор двухтактного усилителя, про индуктивность) Схема элементарная, но удобная можно попадбитать наминалы.. сел собрал. Включил. Сначала услышал неприятный фон-шум! Выставил ток на анодах выходных ламп одинаковый. Послушал музыку, порадовался... но шум был. Лампа 6Н6П была заменена на 6Н1П – шум пропал, обиделся на 6Н6П. Записал диск с 20ю треками, По 1 минуте на 20,30,40,60,80,100,200,300,500,800,1000, 2000,3000,6000,8000,10000,15000,18000,20000, 22000 Гц Источник сигнала = CD-проигрыватель. Помучал мой штатный TDA-шный усилитель. 20,30 Гц не слышно впринципе – колонки плохие, но и мембрана динамика не особо то тряслась. 40 уже сурово слышно. Включил к свежесобранному, результат вполне порадовал! 20, 30 Гц мембрана радостно прыгала! Поставил 6Н6П – еще радостнее! Поискал еще раз панельку, дабы послушать 6Н8С к которой питаю симпатии. Не нашел и решил побороть фон и оставить 6Н6П. Выпрямил накальное напряжение, и положительный потенциал на нем создал. Все.. фона не слышно. Послушал музыку еще неможко, и кто бы мне что не говарил, сделал главный для себя вывод – надо мотать второй трансформатор) Вопросы еще есть кое какие.. Когда настраивал, немного поиздевался над 6П3С, анодный ток догонял до 120 mA – страшное дело! Как они грелись.. красивый эффект синего цвета наблюдал) электронный разгонялись и упирались в стекло. Сейчас поставил более терпкие 6П3С-Е пока настраиваю. Какой ток выставить на анодах ? когда входной триод заперт. Или его не надо запереть, а наоборот выставлять в режиме, когда какая-либо из частот усиливается. Ссылка на комментарий Поделиться на другие сайты Поделиться
TANk Опубликовано 7 Марта, 2009 в 20:55 Жалоба Поделиться Опубликовано 7 Марта, 2009 в 20:55 На аноде 6П3С примерно 400 вольт. Максимальная мощность рассеивания на аноде 20Вт Ток покоя (в отсутствии сигнала) выставляем поделив 20Вт на 400вольт примерно в 50 мА (45-лучше, чтобы лампочки не насиловать). Экранную сетку через резистор 390 Ом (как на схеме) подключи к аноду. Сделай триодное включение. Послушай еще раз. Почувствуй разницу. Ку у 6Н6П - маловат. Для раскачки выходнах ламп надо им подать в сетки сигнал амплитудой вольт 40-50. (ориентируйся на величину напряжения смещения). Усиливает только первая половинка лампы. А Ку у нее порядка 20 (с резистором в катоде незашунтированным конденсатором и того меньше). Я бы попробовал на вход 6Ф12П. Триодная часть усиливает напряжение (Ку ~70-80) а пентодная - работает как ФИ с разделенной нагрузкой. Для усилителя с лампами в пентодном режиме, как сейчас, надо бы сделать ОС. с вывода 8 Ом обмотки выходного трансформатора завести сигнал через подстроечник на катод первого триода. Ссылка на комментарий Поделиться на другие сайты Поделиться
Гость unax Опубликовано 8 Марта, 2009 в 05:23 Жалоба Поделиться Опубликовано 8 Марта, 2009 в 05:23 Ток сразу выставил - 40 из таких же соображений.. значит правильно. Пока со схемой не определился, потом 50 поставлю. О_о В триодном включил! На слух разница есть! Стал звук более насыщеным! красивее басы стали... Мне нравится больше... в том включении гитарные завывания были както порещи.. пожоще. Спасибо, Александр. По поводу низкого Ку - хочу в этой конструкции применить триоды, и использовать 6Н8С, ФИ думаю делать по схеме как тут. Попробую 1 лампу на фходе (пока 6Н6П - панельки нет) 2 каскада, к первому прикручу ОС к катодной цепи. на половинке еще одной 6Н6П сделаю ФИ - потом если что еще одна половинка вкатит как ФИ для канала 2. Хочу еще один канал :smile: Ссылка на комментарий Поделиться на другие сайты Поделиться
Гость unax Опубликовано 8 Марта, 2009 в 11:04 Жалоба Поделиться Опубликовано 8 Марта, 2009 в 11:04 Слушаю с утра один канал.. Кручу басы от компьютера включил, дабы все хорошо прогрелось) Макет мегострашный, а что делать. Еще подбавлю один каскад на триоде. Накальный ток 6Н6П большой, 2 лампочки светить минимум КД202А надо, пока поставил батарею Д242. в плате красивее сделаю потом на лампах стабильно 425 вольт подается. на сетках ~ -40 Весь день играет громко... тест весьма приятны) очень жалко что моно... Ссылка на комментарий Поделиться на другие сайты Поделиться
papasha Опубликовано 8 Марта, 2009 в 15:23 Жалоба Поделиться Опубликовано 8 Марта, 2009 в 15:23 На счет фазоинвертора с разделенной нагрузкой-он имеет разные сопротивления плеч ,что не есть GOOD. Лучше использовать ну хотя-бы самобалансирующийся.На счет фона-удивляюсь.При подпирании накалов постоянкой никакого фона не должно быть и в помине.Возможно виноват "монтаж" Когда соберете в корпус и правильно разведете ЗЕМЛЮ,фон исчезнет сам собой. Ссылка на комментарий Поделиться на другие сайты Поделиться
Гость unax Опубликовано 8 Марта, 2009 в 15:51 Жалоба Поделиться Опубликовано 8 Марта, 2009 в 15:51 Фона неееету) после того как выпрямил и положительный потенциал сделал на нагревателе исчез он. Не знаю какой лучше сделать ФИ но этот работает... Как тут сделать можеть _https://www.radiostation.ru/home/images_forum/sc4.gif Тогда передварительный каскад на триоде если делать то делать на половинке тойже 6Н6П (по половинке на канал) Ссылка на комментарий Поделиться на другие сайты Поделиться
Гость unax Опубликовано 8 Марта, 2009 в 20:08 Жалоба Поделиться Опубликовано 8 Марта, 2009 в 20:08 :smile: Продолжаем крутить схему. Сделал 2 каскада на одной лампе и ФИ на половинке лампы. Играет хорошо! :smile: А вот ОС меня впечатлила :smile: Включаю - всякие хлюпынья-кряканья.. както не то она должна делать. 100 к выкручен до упора... может емкость надо меньше? Я ее оставил только проводочек от 8омного выхода транса отпаял. Может что не так? Не должна она песни то петь.. На управляющих сетках выходных ламп сейчас поселилось примерно -50 в p.s. лампы 6П3С-Е мне больше понравились чем без Е Ссылка на комментарий Поделиться на другие сайты Поделиться
TANk Опубликовано 9 Марта, 2009 в 07:09 Жалоба Поделиться Опубликовано 9 Марта, 2009 в 07:09 А вот ОС меня впечатлила dry.gif Включаю - всякие хлюпынья-кряканья.. както не то она должна делать. А может у тебя получилась не ООС а ПОС? И усилитель вожбуждается. Или глупый вопрос, нижний по схеме вывод вторички заземлил, когда цеплял ОС? Ссылка на комментарий Поделиться на другие сайты Поделиться
Гость unax Опубликовано 9 Марта, 2009 в 07:16 Жалоба Поделиться Опубликовано 9 Марта, 2009 в 07:16 Забыл канешно .. все ясно :smile: Щас уже сам думаю "каг таг"))) 2 часа ночи наверно виной всему... и празднечный день :smile: Зато блин схему чесно нарисовал без общего провода на вторичке))) Однако без ОС вполне харашо звучит... прям радует. Ссылка на комментарий Поделиться на другие сайты Поделиться
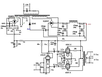
Гость unax Опубликовано 13 Марта, 2009 в 15:27 Жалоба Поделиться Опубликовано 13 Марта, 2009 в 15:27 Попробывал другой ФИ (схема на картинке)... Дело в том что в прошлом варианте ФИ на катоде напряжение порядка 95 вольт! (на каритинке прошлой это обозначино) , поэтому чтоб с накала ничего не попадало надо там делать потенциал +100 минимум вольт, а это совсем меня не устраивает с лампами 6Н8С! у них 100 вольт это кретичное напряжение которое может завестись между катодом и подогревом... А конечном итоге именно 6Н8С хочу в этом усилителе посадить... С товарищем поговорили, посоветовал, подсказал... вот решил другой ФИ попробывать, пока макет надо поизвращаться вдовль.. а потом уже в плату. Лампа 6Н23П понравилась еще.. (думал что нет их у меня, а есть парочка оказалось) Ну вот в этом ФИ мне показалось очень трудно сбалансировать выходной каскад!!! надоело даже туда сюда перепаиваться мерить везде ток... (осцилографа и других мегополезных приборов нет) Звучит без особых различий с тем вариантом, единственное что теперь подпирать положительным напряжением катодную грелку можно всего +30 вольт (я сейчас выставил) И всетаки мне понравилось больше как звучал тот вариант... хотя может я всетаки не очень точно выходные лампы сбалансировал. Этот подстроичник 68 к можно смело менять на 22к, так как там надо этот триод запирать (сеткой поближе к минусу) посильнее ато он очень не хило усиливает сигнал... А теперь вопрос... Может както схему изменить чтоб проще было настроить? или вообще тут есть какието косячки? И еще тот ФИ который до этого был лучше? как вы думаете? можно же впринципе еще вариант попробывать... сделать тотже ФИ но! не перед выходными лампами а на один каскад "пораньше" Вот так: триод(половинка 6Н8С №1) ---- ФИ на триоде(половинка 6Н8С №1) ----< 1 лампа 6Н8С (№2) с каждого триода которой сигнал идет к 6П3С Ссылка на комментарий Поделиться на другие сайты Поделиться
TANk Опубликовано 13 Марта, 2009 в 18:48 Жалоба Поделиться Опубликовано 13 Марта, 2009 в 18:48 unax, а зачем с драйвером паровоз двухкаскадный изобретать? Тем более, что его давно уже сделал и опробовал МАИ? И наверное уже сотни его последователей. Рисунок1. Вот схема. Если нет 6Н9П можно поставить 6Н2П. А можно взять входной и ФИ каскад из схемы Комарова - это если очень хочется на 6Н8С сделать. Рисунок 2. А с подпоркой накала проблем нет. Даем на подпор вольт 80. На входной лампе разность катод подогреватель +75 вольт - эта лампа дает основное усиление и наиболее критична к этому. На второй лампе разность -20в. За пределы нормы не выходим. Или как вариант, если есть отдельная обмотка на 6.3в то лампы используем таким образом. Одна лампа усиливает напряжение (каждая половинка свой канал и вторая лампа, запитанная от своего отдельного накала работает ФИ (тоже каждая половинка на свой канал) И ее уже можно подпереть по накалу вольт на 200 если очень хочется. Еще обрати внимание, как в схеме Комарова компенсируется фон переменки на выходе усилителя. и никакого подпора не надо. Ссылка на комментарий Поделиться на другие сайты Поделиться
Гость unax Опубликовано 14 Марта, 2009 в 05:51 Жалоба Поделиться Опубликовано 14 Марта, 2009 в 05:51 Спасибо) Вчера и тот вариант (что выше описал) с паравозом после ФИ попробывал.. нуего( лампы опятьже подбирал, смещение крутил... неочень. Больше всего понравился вариант как я делал до переделывания ФИ, вот наподобие схемы Комарова. 2 каскада на 6Н8С ----- ФИ на половинке 6Н8С -----< 2 6П3С на выходе На катоде и аноде ФИ резисторв попробую 26к или т.п. и посмотрим, напряжение подпор сделать вольт 90.. 6Н8С выдержеи. Да и фон с первой лампы идет только.. поэтому там то точно все заперто) По звуку то все они не плохи когда настроишь... ********Дописано поздже********* Вернулся к той схеме 15 ком поставил в ФИ в катодную и анодную цепь (немного смущает низкое сопративление током не изнасилует лампу ли). примерно 75 вольт. Подорка 90 вольт. Думаю теперь все проблемы устранены. Еще одна была в том что лампа 6П3С конченая.. При холостом ходе жрала много току а на ходу переменный ток был какбудто у нее Ку -> 0, потенциал отрицательный уменьшаешь на сетке, переменный ток (сигнал подовался 60 Гц) стоит на месте почти, зато постоянный хреначит к 100 mA и анод краснеет. Нам такие лампы не нужны! :smile: p.s. Сейчас все отчично играет и меня радует.. тест на AC/DC проходит) 2ой транс и плату делать в ближайшее время надо уже) Ссылка на комментарий Поделиться на другие сайты Поделиться
Рекомендуемые сообщения
Для публикации сообщений создайте учётную запись или авторизуйтесь
Вы должны быть пользователем, чтобы оставить комментарий
Создать учетную запись
Зарегистрируйте новую учётную запись в нашем сообществе. Это очень просто!
Регистрация нового пользователяВойти
Уже есть аккаунт? Войти в систему.
Войти