Гость ketchup Опубликовано 2 Июля, 2010 в 19:12 Жалоба Поделиться Опубликовано 2 Июля, 2010 в 19:12 я решил ТАН намотать , как расчитать его ∅ ? за каркас возьму железные полосы (подарил мне один человечек 2 5метровые катушки) и в ТАНе ведь меньше витков чем в обычном? Ссылка на комментарий Поделиться на другие сайты Поделиться
Гость mastersound Опубликовано 3 Июля, 2010 в 07:36 Жалоба Поделиться Опубликовано 3 Июля, 2010 в 07:36 я решил ТАН намотать.... to ketchup - с твоими познаниями в трансформаторах это будет нереальная задача! Советую начать с простого, и отремонтировать ТВЗ, про который ты ранее писал (см. пост № 14) Заодно и опыта наберёшся :smile: Ссылка на комментарий Поделиться на другие сайты Поделиться
Ubiks Опубликовано 3 Июля, 2010 в 18:12 Жалоба Поделиться Опубликовано 3 Июля, 2010 в 18:12 я решил ТАН намотать....to ketchup - с твоими познаниями в трансформаторах это будет нереальная задача! Советую начать с простого, и отремонтировать ТВЗ, про который ты ранее писал (см. пост № 14) Заодно и опыта наберёшся :smile: Всё правильно но все ровно нужно начинать. Проб и ошибок не избежать. Правдо в нашей молодости все проше было медь за "3 копейки" и куча заводов. Много радиолюбителей было! :smile: Ссылка на комментарий Поделиться на другие сайты Поделиться
Гость ketchup Опубликовано 5 Июля, 2010 в 08:55 Жалоба Поделиться Опубликовано 5 Июля, 2010 в 08:55 я решил ТАН намотать....to ketchup - с твоими познаниями в трансформаторах это будет нереальная задача! Советую начать с простого, и отремонтировать ТВЗ, про который ты ранее писал (см. пост № 14) Заодно и опыта наберёшся :smile: Тот выходник я уже обменял у одного знакомого на рабочий :smile: Ссылка на комментарий Поделиться на другие сайты Поделиться
Гость ketchup Опубликовано 5 Июля, 2010 в 15:12 Жалоба Поделиться Опубликовано 5 Июля, 2010 в 15:12 (изменено) Советую начать с простого, и отремонтировать ТВЗ, про который ты ранее писал (см. пост № 14)Заодно и опыта наберёшся :smile: а можно ли этот самый транс о котором я писал перемотать на лучшие параметры , меня в нём не устраивает диапозон частот . Изменено 5 Июля, 2010 в 15:12 пользователем ketchup Ссылка на комментарий Поделиться на другие сайты Поделиться
Yamazaki Опубликовано 6 Июля, 2010 в 12:52 Жалоба Поделиться Опубликовано 6 Июля, 2010 в 12:52 Можно, но ценой некоторых компромиссов. Расширить диапазон вверх можно секционированием обмоток. То есть делите первичную обмотку на три части, вторичную на две (для небольшого транса будет достаточно) и наматываете слоями 2-1-2-1-2. Вниз диапазон тоже можно немного расширить, намотав больше витков первички, чтобы её индуктивность стала выше. Но тут вылезет следующая проблема: при данной толщине проволоки и размере окна нужное количество витков не влезет. Придётся либо взять проволоку потоньше, что повысит активное сопротивление первички, либо забить на этот транс, и мотать на куда бОльшем железе. Ссылка на комментарий Поделиться на другие сайты Поделиться
Гость ketchup Опубликовано 7 Июля, 2010 в 17:55 Жалоба Поделиться Опубликовано 7 Июля, 2010 в 17:55 Мдааааа..... с проводом проблема ... всё в городе проверил , заходил в магазин радиодеталей - сказали давно катушки перестали им возить . Придётся сматывать с ненужных трансформаторов ! Ссылка на комментарий Поделиться на другие сайты Поделиться
TANk Опубликовано 7 Июля, 2010 в 18:46 Жалоба Поделиться Опубликовано 7 Июля, 2010 в 18:46 Петля размагничивания цветного кинескопа (телевизоры, трубчатые мониторы). Полкило превосходного по качеству провода ∅ 0.4-0.6мм. И на рынке у барыг поспрашивать. Магнитогорск город не маленький не поверю, чтобы с заводов этот провод не тырили и не тащили на рынок на продажу. Даже если не тащат, то тогда попросить продавцов - стащат под заказ. Можно пройти по пунктам сдачи цветмета. Если им предложить за провод хорошую цену, то найдут обязательно. Главное, чтобы им было выгоднее его продать тебе, чем на переплавку. Ссылка на комментарий Поделиться на другие сайты Поделиться
Гость mastersound Опубликовано 8 Июля, 2010 в 17:26 Жалоба Поделиться Опубликовано 8 Июля, 2010 в 17:26 Мдааааа..... с проводом проблема ... Очень удобно использовать провод от релле типа РПН и МКУ провод встречается от 0,06 до 0,35мм. Спрашивать РПН можно у связистов, МКУ - у электириков более толстый, как сказал Александр брать с петель размагничивания. Ссылка на комментарий Поделиться на другие сайты Поделиться
Гость ketchup Опубликовано 11 Июля, 2010 в 15:41 Жалоба Поделиться Опубликовано 11 Июля, 2010 в 15:41 (изменено) фуууух... ужас , разматал петлю размагничивания , катушка получилась толстенькая , если мотать на каркас от ТВ3 1-9 , можно намотать 3 трансформатора . сечение 0.4мм ,мне нужно намотать на два канала такие как я приводил в сообщении #26 , как расчитать и реализовать ? Изменено 11 Июля, 2010 в 15:43 пользователем ketchup Ссылка на комментарий Поделиться на другие сайты Поделиться
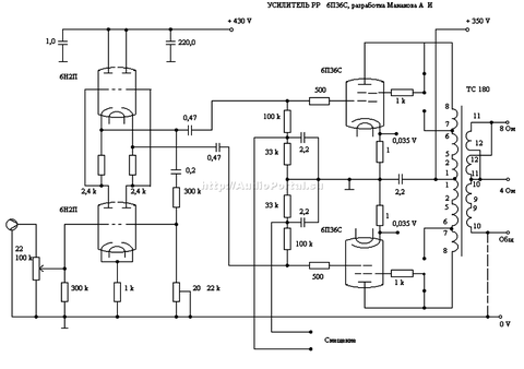
Гость and4841 Опубликовано 12 Июля, 2010 в 09:45 Жалоба Поделиться Опубликовано 12 Июля, 2010 в 09:45 (изменено) фуууух... ужас , разматал петлю размагничивания , катушка получилась толстенькая , если мотать на каркас от ТВ3 1-9 , можно намотать 3 трансформатора . сечение 0.4мм ,мне нужно намотать на два канала такие как я приводил в сообщении #26 , как расчитать и реализовать ? Ищешь Гуглом на просторах инета книгу Р.М. Малинин,Выходные трансформаторы.Качаешь,читаешь и всё.Любой выходной трансформатор для тебя не проблема.Сам два года назад так-же на форумах пытал всех,КАК!!! :smile: Сейчас по этой книге у меня намотано уже шесть штук.Всё работает на пять! :smile: Так что,если ты не законченный :smile: и закончил школу хотя-бы на 3,проблем не должно быть.Если что в книге не понятно,пиши сюда.Здесь тебе любой растолкует и поможет.И не БОЙСЯ!!!Она не толстая,всего 22 странички, и очень доступно написана! :smile: Добавлено после раздумий: а можно ли этот самый транс о котором я писал перемотать на лучшие параметры , меня в нём не устраивает диапозон частот . Можно.На железе от ТВЗ 1-9 мой первый транс для конструкции уважаемого Манакова на 6Ф3П.Звук-сказка!!!Берёшь два ТВЗ 1-9.Аккуратно разбираешь не содрав с пластин оксидную пленку.Подсчитываешь количество Ш и I пластин.Оно должно быть одинаковым,а то на заводах халтурили и недакладывали I пластины.Если не хватает,добавляешь из какого-нибудь другого.Сматываешь с них все обмотки нахрен.На старые шпули мотаешь 3х716 витков провода d=0,14 (это первичка,три секции потом соеденяешь последовательно,конец одной секции с началом другой,(смотри не перепутай,Кутузов! :smile: !!!!),между этими тремя секциями первичной обмотки мотаешь две секции вторички 2х58 витков провода 0,48.Эти соеденяешь в параллель.То есть у тебя должно получиться 1-2-1-2-1.Собираешь.Между Ш и I пластинами вставляешь прокладку из одного слоя обыкновенной чертёжной кальки.Собираешь всё взад.Берёшь в церкви обыкновенные (главное освящённые :smile: свечки),в хозмаге обыкновенные стеариновые,кол-во пополам.Топишь всё это в жестяной банке,варишь свои трансы там минут 20,переодически переворачивая и бултыхая,пока маленькие пузырьки воздуха не прекратяться,вынимаешь,аккуратненько стягиваешь в тисочках или в струбцинке и даешь остыть.Всё.Трансы готова.Можешь ставить в схему.Звуком будешь не то что удивлён,а ошарашен!!!! Добавлено после раздумий: Хорошо , убедили ) единственный ворос - где мне взять провод нужного сечения для создания выходника , у меня новый проект двухтакт на 6П36С , схема прилагается схема с аудиопортала , тут выходник ТС-180 , но во первых у меня нет таких , а во вторых два тс-180 ..... это какого же размера корпус получиться .. Если это твой первый ламповый усилитель,то для начала ты выбрал сложную схему.Мой совет (чисто моё мнение,сам через это прошёл ),найди в инете схему SE Манакова на 6Ф3П и ТВЗ 1-9,собери и звуком будешь вознагражден сполна!!! Изменено 12 Июля, 2010 в 08:46 пользователем and4841 Ссылка на комментарий Поделиться на другие сайты Поделиться
Гость and4841 Опубликовано 12 Июля, 2010 в 11:06 Жалоба Поделиться Опубликовано 12 Июля, 2010 в 11:06 Что-бы ты не парился и не искал,вот тебе эта книга с программой её просмотра. Добавлено после раздумий: Извини!Файл никак не могу прикрепить! Ссылка на комментарий Поделиться на другие сайты Поделиться
Рекомендуемые сообщения
Для публикации сообщений создайте учётную запись или авторизуйтесь
Вы должны быть пользователем, чтобы оставить комментарий
Создать учетную запись
Зарегистрируйте новую учётную запись в нашем сообществе. Это очень просто!
Регистрация нового пользователяВойти
Уже есть аккаунт? Войти в систему.
Войти