Гость 372 Опубликовано 26 Февраля, 2010 в 03:42 Жалоба Поделиться Опубликовано 26 Февраля, 2010 в 03:42 (изменено) Октальные можно одеть в сетку или обрешётку из шайб. Шайбы рубил из жестяных банок, вырубные = труба+наждак. Ставил на длинные резьбовые шпильки, по 3 шпильки. Проставлял кусочками медной трубки, по 0.8 см примерно. Зрелище сюрреалистичное, но фона нет. Можно и в жестяные тубусы сунуть от аэрозолей. Или собрать в закрытом металлическом корпусе. Или повторить 1:1 на пальчиках. 6н9с=6н2п 6н8с=6н1п Хотя, смысла в SRPP не нашёл. Видимо потому, что переменные резисторы на входе усилителей ставлю не меньше 100к. Что движковые, что дискретные, что твердотельные. Анодные резисторы в этой схеме рассеивают 0.12-0.2Вт. 1 ваттных достаточно. Исходный "Комиссаровский" делал. "На ухо" - не шумел. Может, исходно с лампами повезло. Изменено 26 Февраля, 2010 в 03:51 пользователем 372 Ссылка на комментарий Поделиться на другие сайты Поделиться
Гость nikitinstas Опубликовано 26 Февраля, 2010 в 08:30 Жалоба Поделиться Опубликовано 26 Февраля, 2010 в 08:30 Октальные можно одеть в сетку или обрешётку из шайб.Шайбы рубил из жестяных банок, вырубные = труба+наждак. Ставил на длинные резьбовые шпильки, по 3 шпильки. Проставлял кусочками медной трубки, по 0.8 см примерно. Зрелище сюрреалистичное, но фона нет. Можно и в жестяные тубусы сунуть от аэрозолей. Или собрать в закрытом металлическом корпусе. Мысль интересная можно попробовать. Исходный "Комиссаровский" делал. "На ухо" - не шумел.Может, исходно с лампами повезло. Лампы разные попробовал. Шум не уменьшался. У меня наверное требования завышенные. Я хочу корректор и к ушному усилку цеплять и к обычному. отлаживаю сразу на ушном так как в нем все сразу видно какие есть проблемы. На акустике наверное шум не будет слышен. Но если делать то уж до конца. Буду пробовать Ваш ближайшее время. Ссылка на комментарий Поделиться на другие сайты Поделиться
Гость 372 Опубликовано 26 Февраля, 2010 в 15:48 Жалоба Поделиться Опубликовано 26 Февраля, 2010 в 15:48 (изменено) Не, не мой он... изменение номиналов не ведёт к получению патента :smile: Игра с режимами и номиналами цепей... что есть - то и идёт. Монтаж - без красивостей. Вот, кстати, вариант экрана. "Я тебя слепила из того, что было".. в пластмассовой коробушке. Изменено 26 Февраля, 2010 в 15:57 пользователем 372 Ссылка на комментарий Поделиться на другие сайты Поделиться
Гость nikitinstas Опубликовано 26 Февраля, 2010 в 20:18 Жалоба Поделиться Опубликовано 26 Февраля, 2010 в 20:18 Здорво. У меня когда аппарат маленький в подвале очень страшное зрелище :-( я смотрю на конденсаторы на выходе пленочные у вас. Будет отличие если бумагомасленные поставить. Они размерами уж очень большие на 2μF и более. Ссылка на комментарий Поделиться на другие сайты Поделиться
Гость avgur Опубликовано 26 Февраля, 2010 в 21:03 Жалоба Поделиться Опубликовано 26 Февраля, 2010 в 21:03 я смотрю на конденсаторы на выходе пленочные у вас. Будет отличие если бумагомасленные поставить. Они размерами уж очень большие на 2μF и более. Скажу по своему опыту-будет отличие в сторону улучшения звука!И чем масляней и больше размером-тем лучше звук :smile: Ссылка на комментарий Поделиться на другие сайты Поделиться
Гость вкн Опубликовано 26 Февраля, 2010 в 21:10 Жалоба Поделиться Опубликовано 26 Февраля, 2010 в 21:10 Но не металлизация! только фольга.. Ссылка на комментарий Поделиться на другие сайты Поделиться
Гость 372 Опубликовано 26 Февраля, 2010 в 21:38 Жалоба Поделиться Опубликовано 26 Февраля, 2010 в 21:38 Не втыкает меня с мбго в звуке. К78 - лучше. Они и стоят. Тоже их в синий цвет заливали в СССР. Вместо МБМ потом К40 сунул. Корпус валялся с неудачными дырками, чтобы не пропадал - слепил из хлама корректор, попробовать как раз 6н2п.. Даже панелей со стаканами не было - сетку прилепил. Это старый опыт, валяется где-то полуразобранный. Доразобрать надо :smile: Ссылка на комментарий Поделиться на другие сайты Поделиться
Гость avgur Опубликовано 26 Февраля, 2010 в 22:03 Жалоба Поделиться Опубликовано 26 Февраля, 2010 в 22:03 (изменено) Я имел ввиду по-большей части, чудный конденсатор "СМ".Или на почетном втором месте:КБГ-МН.А что касается МБГО-таки да!Не то ,"не той системы, граната". :smile: Изменено 26 Февраля, 2010 в 22:05 пользователем avgur Ссылка на комментарий Поделиться на другие сайты Поделиться
Гость 372 Опубликовано 26 Февраля, 2010 в 23:50 Жалоба Поделиться Опубликовано 26 Февраля, 2010 в 23:50 Да кто их разберёт... в одном месте одно играет, в другом - другое. Где-то и К73-16 со слюдой дружат, где-то древняя фольга с плёнкой приживается, где-то честнокитайский Суньвынь LowEsr - Eln-у Silmic уделывает. На стерео- макете проще подбирать. Туда одно, сюда другое. И слушать. Ссылка на комментарий Поделиться на другие сайты Поделиться
Гость nikitinstas Опубликовано 13 Марта, 2010 в 19:16 Жалоба Поделиться Опубликовано 13 Марта, 2010 в 19:16 Опробовал схемку. Понравилось. Я правда решил 6г2 триоды использовать. Поставил в качестве первых ламп. И в катод поставил аккумулятор. Вторые триоды 6Н2П-ЕВ Сейчас проходит обслушивание :smile: Но предварительно по звуку мне нравиться, шумов почти не слышно в тишине. Достойная схема! Хочу попробовать сделать еще чисто на 6г2 и с 6н9С во втором каскаде. Что больше понравиться то и буду пользовать. Ссылка на комментарий Поделиться на другие сайты Поделиться
Гость вкн Опубликовано 14 Марта, 2010 в 16:32 Жалоба Поделиться Опубликовано 14 Марта, 2010 в 16:32 Хочу попробовать сделать еще чисто на 6г2 и с 6н9С во втором каскаде.Что больше понравиться то и буду пользовать. Настоятельно советую и 6Ф5М в первом каскаде попробовать. Ссылка на комментарий Поделиться на другие сайты Поделиться
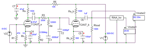
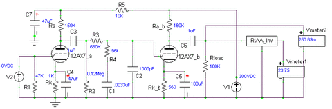
Гость nikitinstas Опубликовано 24 Марта, 2010 в 14:28 Жалоба Поделиться Опубликовано 24 Марта, 2010 в 14:28 _https://sergeev21.-мы не распространяем ссылки на [народ.ру]-/riaa.gif Можно отталкиваться от ламп, имеющихся в наличии. Есть 6н2п - на них, 6н9с - на них. Без изменения номиналов. Собрал я эту схемку. Мне пока нравиться. Пробовал 6г2 не очень понравилось, из за ихней шумности. Поставил как в прототипе 6н2п-ЕВ, шумят поменьше. Опишусь, что шум корректора конечноже меньше чем шумит винил. Здесь спору нету. Чисто из стремления к идиалу. Хочу попробовать поставить в первый каскад, так как шум от него сильнее всего, лампу с высокой крутизной. У меня есть по паре 6с3п и 6с4п. Усиление в двое меньше 50. Но мне кажеться подойдут. Лампа 6с3п и 6с4п обладает внутренним сопротивлением 2.6 кОм что в 20 раз меньше чем у 6н2п(50кОм). С анодной нагрузкой я вроде разобрался подойдет R3 20-22кОм. А вот как пересчитать цепи коррекции для данной схемы чтобы все было правильно. Если кто знает приведите примерчик. Ссылка на комментарий Поделиться на другие сайты Поделиться
Рекомендуемые сообщения
Для публикации сообщений создайте учётную запись или авторизуйтесь
Вы должны быть пользователем, чтобы оставить комментарий
Создать учетную запись
Зарегистрируйте новую учётную запись в нашем сообществе. Это очень просто!
Регистрация нового пользователяВойти
Уже есть аккаунт? Войти в систему.
Войти