Гость diman27 Опубликовано 29 Декабря, 2009 в 15:29 Жалоба Поделиться Опубликовано 29 Декабря, 2009 в 15:29 Привет Парни, видел на форуме тему, но ни как не могу найти эту тему. Или может подскажет схемку дросселя на 5-6А и напругу 40V? Спасибо. Ссылка на комментарий Поделиться на другие сайты Поделиться
Гость shaitan05 Опубликовано 30 Декабря, 2009 в 08:39 Жалоба Поделиться Опубликовано 30 Декабря, 2009 в 08:39 Попробуй этот Ссылка на комментарий Поделиться на другие сайты Поделиться
Datagor Опубликовано 30 Декабря, 2009 в 11:25 Жалоба Поделиться Опубликовано 30 Декабря, 2009 в 11:25 Ребяты, расскажите, кто в курсях, как эта штука работает? Понимаю, что пульсации давит. А как? Как оно рассчитывается, как номиналы на работу влияют, обязательно ли МОСФЕТы ставить и т.п. Можно и нужно ли ставить такие штуки во все усилители? Это позволяет сэкономить на электролитах в фильтре питания? Если писать не охота - киньте в меня полезными ссылками. СПАСИБО! Ссылка на комментарий Поделиться на другие сайты Поделиться
Гость l0ki Опубликовано 30 Декабря, 2009 в 15:02 Жалоба Поделиться Опубликовано 30 Декабря, 2009 в 15:02 (изменено) Входное напряжение сначала подается на делитель напряжения (важно!) Этот делитель собственно и определяет разность между входным и выходным напряжением "электронного дросселя". Если делитель не поставить, то транзистор уйдет в насыщение и толку будет мало :smile:. Коэффициент деления этого делителя выбирается так, чтобы на минимумах пульсаций питающего напряжения, транзистор оставался в активном режиме. Либо в некоторых случаях (как в ниже приведенной схеме для настольной лампы) чтобы и еще погасить на транзисторе некоторый избыток питающего напряжения. После делителя стоит RC-фильтр с ооооочень большой постоянной времени. Что это дает? - очень маленькие пульсации на емкости этого фильтра. С конденсатора этого RC-фильтра напряжение подается на затвор мосфета, включенного истоковым повторителем. В виду огромнейшего его входного сопротивления и весьма большой крутизны характеристики на выходе имеем пульсации почти такие же как и на RC-фильтре в цепи затвора. Для защиты от убиения полевика переходными процессами (и статикой) его затвор-исток шунтируют стабилитроном (т.е. в нормальном режиме работы этот стабилитрон заперт). Для того чтобы полевик не загенерировал (а это вполне реально, т.к. у него усиление бешенное), последовательно с затвором ставят резистор порядка килоома - нескольких килоом. Его назначение и работа - аналогичны антизвонному резистору в сетке лампового каскада. (лично я вообще то практически всегда ставлю выше названные стабилитрон и резистор прям на выводах транзистора). Для быстрой разрядки (при повторном откл-вкл) с конденсатора (RC фильтра в цепи затвора) ставят диод между этим конденсатором, и входом "дросселя", (т.е. на сток мосфета). Дополнительным халявными бонусоми является следующее: Поскольку постоянная времени в цепи затвора оооочень большая (секунды - десяток секунд), то: 1) обеспечивается плааааавное нарастание напряжения на нагрузке. 2) быстрые флуктуации\колебания сети не проходят на выход схемы. По сути это собственно говоря не дроссель, а активный фильтр. Таким образом схема представляет собой комбинацию RC-фильтра и истокового повторителя. Биполярный транзистор тут применить можно (схемы известны еще со времен 60-ых годов), но тут теряется главное преимущество мосфета - его очень большое входное сопротивление, по причине которого "малой кровью" можно получить оч. маленькие пульсации на выходе RC-фильтра. "Электронный дроссель" при такой большой постоянной времени в затворе, можно еще и рассмативать как простейший стабилизатор напряжения, с "плавающим" за изменением входного, опорным напряжением. Насколько я помню, неофициальное название "электронный дроссель", прижилось на АП с подачи Алекса Торреса. добавлено. Наличие "электронного дросселя" не отменяет необходимость в конденсаторах после него, к-рые играют роль источника энергии для быстрых импульсов тока потребления нагрузкой. "Электронный дроссель", в отличии от своего медно-железного собрата, не является накопителем энергии, и соответственно не применим как например замена обычного дросселя в схеме выпрямителя с L-фильтром. P.S. У меня от вот такого "электронного дросселя" давно уже питается лампа накаливания в настольной лампе: (лично мне стало гораздо комфортнее, и намного меньше стали уставать глаза, да и лампочки стали жить гораздо дольше) Изменено 30 Декабря, 2009 в 15:59 пользователем l0ki Ссылка на комментарий Поделиться на другие сайты Поделиться
Гость sergey8401 Опубликовано 30 Декабря, 2009 в 21:58 Жалоба Поделиться Опубликовано 30 Декабря, 2009 в 21:58 P.S.У меня от вот такого "электронного дросселя" давно уже питается лампа накаливания в настольной лампе: (лично мне стало гораздо комфортнее, и намного меньше стали уставать глаза, да и лампочки стали жить гораздо дольше) То, что лампы накаливания питать с помощью этого устройства можно понятно, а применять в более серьезных конструкциях (SE 6C4C) возможно? не испортит ли присуцтвие ПП в полностью ламповой конструкции звук? С уважением Сергей. Ссылка на комментарий Поделиться на другие сайты Поделиться
Гость l0ki Опубликовано 31 Декабря, 2009 в 01:13 Жалоба Поделиться Опубликовано 31 Декабря, 2009 в 01:13 (изменено) а применять в более серьезных конструкциях (SE 6C4C) возможно?не испортит ли присуцтвие ПП в полностью ламповой конструкции звук? С уважением Сергей. Не испортит! проверенно многократно, и не только мной. А что касасется предубеждений типа: "присуцтвие ПП в полностью ламповой конструкции" - меньше слушайте псевдорелигиозный бред :smile: шизотериков :smile: от аудио. (зачастую крайне малограмотных технически, или же впавших в старческий маразм) :smile: Я например лично знаком с одним товарисчем, который истерично замахал руками :smile: на мое предложение заменить неонку на светодиод в индикации включения его усилителя. (неонка у него гнала весьма широкоспектральную помеху, кстати достаточно частое явление). P.S. Огромная ветка форума АП, про "электронный дроссель" _https://audioportal.su/showthread.php?t=2654 Они и не такое еще вам расскажут - например то, что якобы при безошибочном копировании цифровой информации единички и нолики типа все на своих местах, но уже "ниже ростом так сказать" :smile: Ну а если серьезно, то от так называемого "электронного дросселя" (при прочих равных условиях) звуку лампового усилителя становится только лучше. Это результаты многократной практики очень и очень многих. Единственный пожалуй недостаток "электронного дроселя" для (криворуких) "ламповизаторов", это то, что он не любит варварского с собой обращения - можно как делать нефиг спалить полевик. Но это уже собственно вопрос радиусов кривизны рук\извилин, а не схемы. P.S. Огромная ветка на АП про "электронный дроссель" _https://audioportal.su/showthread.php?t=2654 (собственно этот термин там и родился). Изменено 31 Декабря, 2009 в 01:30 пользователем l0ki Ссылка на комментарий Поделиться на другие сайты Поделиться
Гость smf Опубликовано 31 Декабря, 2009 в 13:45 Жалоба Поделиться Опубликовано 31 Декабря, 2009 в 13:45 Извините за глупый вопрос. А для двух полярного питания можно его применить? Ссылка на комментарий Поделиться на другие сайты Поделиться
Гость l0ki Опубликовано 31 Декабря, 2009 в 16:28 Жалоба Поделиться Опубликовано 31 Декабря, 2009 в 16:28 Извините за глупый вопрос. А для двух полярного питания можно его применить? Можно, только вот мощные моссфеты с p-каналом штука достаточно редкая и дорогая :smile: Ссылка на комментарий Поделиться на другие сайты Поделиться
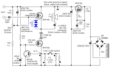
Datagor Опубликовано 31 Декабря, 2009 в 17:42 Жалоба Поделиться Опубликовано 31 Декабря, 2009 в 17:42 А вот это - примерно тоже самое? Из некой ламповой схемы. Такие ИРФы вроде не очено дорогие, в пределах 40...50 руб. Они будут работать? И еще практический вопросец (пишу пианый в оливье, пардон-с): что нужно поменять в приведенной мной схеме на IRF740, чтобы она честно отрабатывала на 12 вольтах? Какие номинали или чего там? :smile: Ссылка на комментарий Поделиться на другие сайты Поделиться
Гость l0ki Опубликовано 31 Декабря, 2009 в 18:19 Жалоба Поделиться Опубликовано 31 Декабря, 2009 в 18:19 (изменено) А вот это - примерно тоже самое? Из некой ламповой схемы. Имхо именно эта схемка с некторым "ляпом". Ляп заключается в том, что конденсатор RC-фильра зарядится до входного напряжения, мосфет практически полностью откроется, и ничего фильтровать толком не будет. Чтобы этого не происходило, надо либо: - подать на RC-фильтр напряжение с делителя слегка уменьшающее входное (как в приведенной выше схеме фоловера Чуффоли), или же - зашунтировать резистором конденсатор RC-фильтра (получается тот же самый делитель). Такие ИРФы вроде не очено дорогие, в пределах 40...50 руб.Они будут работать? Работать будут практически любые мосфеты, с подходящим макс. током\тапряжением, Но! Для низковольных схем крайне желательно мосфет с низким пороговым напряжением, например какойнить IRFL. Для ламповых схем падение на электронном дросселе примерно в десяток вольт - вполне приемлемо, а вот для транзисторных не очень обрадует. что нужно поменять в приведенной мной схеме на IRF740, чтобы она честно отрабатывала на 12 вольтах?Какие номинали или чего там? Чтобы на выходе этой схемы было 12v, на ее вход надо подать большее напряжение. Прикидываем: пускай амплитуда пульсаций у нас будет около 2 вольт, еще пару вольт накидываем на прямое падение на мосфете (чтоб он не уходил из более-менее линейной области). Значит на входе у нас должно быть 12+2+2= примерно 16вольт. Считаем делитель (для верхнего плеча делителя = 270к), получается что нам нужно зашунтировать электролитический конденсатор резистором 810к. Да, фаст диод тут совершенно ни к чему, вполне хватит чегонибудь вроде 1N4007 С наступающим! :smile: P.S. Кстати подходящих низкопороговых мосфетов можно наковырять из дохлых материнок. Изменено 31 Декабря, 2009 в 18:32 пользователем l0ki Ссылка на комментарий Поделиться на другие сайты Поделиться
Гость l0ki Опубликовано 16 Января, 2010 в 14:48 Жалоба Поделиться Опубликовано 16 Января, 2010 в 14:48 Вариант "электронного дросселя" на биполярных транзисторах _https://sound.westhost.com/project15.htm Автор его назвал "capacitance-multiplier filter" - т.е. фильтр с умножением емкости, устоявшейся терминологии для этих схем нет, вот и называют их каждый по своему (грубо говоря, емкость в базе умножается на h21э составного транзистора). Из-за того что транзисторы биполярные, пришлось в базу городить многозвенную фильтрующую R-C цепочку. Обратите внимание также на резистор 12кОм шунтирующий последний конденсатор этой цепочки - он служит для того же что и варианте с MOSFET_ом, т.е. задает падение напряжения на транзисторе, предотвращая его насыщение. Ссылка на комментарий Поделиться на другие сайты Поделиться
Datagor Опубликовано 17 Января, 2010 в 09:08 Жалоба Поделиться Опубликовано 17 Января, 2010 в 09:08 Ув. Женя, подскажите, это что же получается, чем офигеннее h21 нашего составного транзюка, тем моднее будет сглаживающий эффект? Я правильно понимаю? Т.е. берем парочку 2N6488 (оконечник) + 2SD882P (драйвер) и получаем h21 (прикидочно) = 50 х 200 = 10 000! Не будем увеличивать кондер базы (хотя наверное можно?) и получим эквивалентную ёмкость: 470мф х 10 000 = 4 700 000мф, т.е. почти 5 Фарад? :smile: Так и есть? Ааафигеть! Соответственно, при паре, указанной австралийцем Элиотом на схеме выше, TIP3055 + BD139 (прикидочно) = 50 х 50 = 2 500. 470мф х 2500 = 1 175 000мф Тоже не мало. Ссылка на комментарий Поделиться на другие сайты Поделиться
Рекомендуемые сообщения
Для публикации сообщений создайте учётную запись или авторизуйтесь
Вы должны быть пользователем, чтобы оставить комментарий
Создать учетную запись
Зарегистрируйте новую учётную запись в нашем сообществе. Это очень просто!
Регистрация нового пользователяВойти
Уже есть аккаунт? Войти в систему.
Войти