Гость tarieli Опубликовано 19 Февраля, 2010 в 10:43 Жалоба Поделиться Опубликовано 19 Февраля, 2010 в 10:43 (изменено) Вы при написании марки трансформатора нолик лишний случайно не добавили? ОСМ-0.63 для 6С33С подойдет вполне. А 0.063 судьба быть выходным трансформатором для 6Ф5П, 6П14П, 6С19П, ну в крайнем случае его можно на 6П3С прицепить или на половинку ГУ-29, ГУ-32, ГМИ-6. Спосибо за ответ tank нет, к сажалению ОСМ 0,063 :smile: Попитаюсь найти обмоточные данные для 6П13С на ОСМ 0,063 :smile: Изменено 19 Февраля, 2010 в 10:43 пользователем tarieli Ссылка на комментарий Поделиться на другие сайты Поделиться
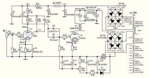
Гость elmax Опубликовано 22 Августа, 2010 в 12:14 Жалоба Поделиться Опубликовано 22 Августа, 2010 в 12:14 (изменено) Др-2ЛМ-К рассчитан на 200 миллиампер лучше использовать ДР 0,4-0,34 он рассчитан на 340 миллиампер применялся в улпцт я сделал выходник на осм 0,4 параметры указаны на рисунке, работает отлично полоса 16-22000 гц Изменено 22 Августа, 2010 в 12:15 пользователем elmax Ссылка на комментарий Поделиться на другие сайты Поделиться
Гость elmax Опубликовано 11 Сентября, 2010 в 10:17 Жалоба Поделиться Опубликовано 11 Сентября, 2010 в 10:17 за основу взял схему Манакова и Тореса, получилось вот так. Ссылка на комментарий Поделиться на другие сайты Поделиться
dru57 Опубликовано 28 Января, 2011 в 09:43 Жалоба Поделиться Опубликовано 28 Января, 2011 в 09:43 Вот еще схемка + какая-то примочка с осцилографической трубкой??? Ссылка на комментарий Поделиться на другие сайты Поделиться
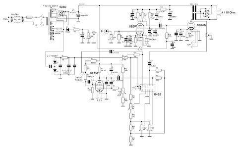
Гость vanek Опубликовано 16 Ноября, 2011 в 09:33 Жалоба Поделиться Опубликовано 16 Ноября, 2011 в 09:33 (изменено) Вот полностью проверенная и рабочая схема .УТП-6С33С(усилитель постоянного тока) . Нет ни одного меж каскадного конденсатора и катод 33ей сидит на земле. Усилитель не просто хорошо играет, а ,, дышит,, , что удается то не всякому ламповому усилителю . 6С33С , при приемлемых искажениях ,легко отдает в нагрузку 19Вт. Подобное схемное решение свело к минимуму ,, дубовость,, 33ей. а это от автора, цитата: ,,Одна из классических схем -прямое соединение используемое Виллиамсоном. Лампа 6с33с требует высокого напряжения возбуждения, в пределах 85-100 вольт в пике.Потребовалось некоторое время, что бы получить это напряжение от 6SN7 , но эта вечнозеленая лампа успешно преодолела это с приемлемыми искажениями, невероятно широким частотным диапазоном ( от нескольких Герц до 150 кГц) и следовательно, с представительной линейностью,, РУГАЙТЕ !!!! :smile: :smile: :angry Изменено 16 Ноября, 2011 в 09:44 пользователем vanek Ссылка на комментарий Поделиться на другие сайты Поделиться
TANk Опубликовано 16 Ноября, 2011 в 14:13 Жалоба Поделиться Опубликовано 16 Ноября, 2011 в 14:13 Да пока не вижу за что собственно ругать. тут хвалить надо :smile: Единственное за что можно слегка пожурить - так это за то, что нет данных намоточных на выходные трансформаторы. Или они покупные? Ссылка на комментарий Поделиться на другие сайты Поделиться
Гость vanek Опубликовано 16 Ноября, 2011 в 15:51 Жалоба Поделиться Опубликовано 16 Ноября, 2011 в 15:51 (изменено) Здравствуйте Александр. Много чего видел из Ваших работ. Некоторое хотелось бы даже повторить. Нет, трансформаторы не покупные (эти) , и Вы наверное будете смеяться,если я скажу ,как они намотаны. А сама схема с американского журнала, там автор применял трансформаторы 800 Ом по переменному току. Я долго переписывался с человеком данного усилителя (фото). Он их собрал 3 штуки. два на заказ.Его переделки заключались главным образом в том, что он все питающие обмотки выполнил на одном торе, вместо трех ,как у автора, кроме драй верных каскадов все запита но на полевиках, и сделана развязка по питанию. А почему сказал,,ругайте,, то эту схему я уже выкладывал на А\П , там мне сказали ,что драй верная 6ns7 ( 6н8с) , загнанна в такой режим,что кроме диких искажений ждать не чего, ну и разных динамических емкостях и еще что то, о чем я собственно имею представление ,но очень слабое. Данный же трансформатор (фото) намотан на железе Ф-типа 12-13см.кв.(очень внешне похож наТСШ-170) /////....ЖЕЛЕЗО НЕИЗВЕСТНОЙ РОДОСЛОВНОЙ производства ЧССР. Да, сам не слышал его звука, но хотелось бы верить и самой статье журнала , и хозяину данного усилителя. Он у него уже 4ый год, и как он сказал прижился, до этого он повторял УТП-Андрея Губина, о усилителе которого были только положительные отзывы. Хозяин сказал , что отдал предпочтение этому. Это не реклама , я лицо нейтральное, вот и хотелось бы разобраться, хотя бы чисто теоретически ,и схемотически чего от него ждать можно. А в самом журнале выходному трансформатору было уделено не много внимания. Просто было сказано ,что от качества применяемого выходного трансформатора и зависит сам результат в большей степени. Изменено 16 Ноября, 2011 в 16:09 пользователем vanek Ссылка на комментарий Поделиться на другие сайты Поделиться
TANk Опубликовано 16 Ноября, 2011 в 18:45 Жалоба Поделиться Опубликовано 16 Ноября, 2011 в 18:45 На входе бы я наверное поставил бы лампу 6Н9С - она при токе 2мА работает гораздо лучше чем 8-ка. 2мА для 6Н8С - режим не с лучшей линейностью. 9 мА ей гораздо больше подходит. Можно просто по характеристикам лампы это посмотреть. Выходные трансформаторы примерно такого размера с Ra=800 Ом очень часто видел на Е-бае у китайцев. Как раз для 6С33С расчитанные. У Шалина есть рецепт трансформатора для 6С33С на железе от ТСШ-170. Можно рекомендовать для повторения. Ссылка на комментарий Поделиться на другие сайты Поделиться
Гость vanek Опубликовано 18 Ноября, 2011 в 03:44 Жалоба Поделиться Опубликовано 18 Ноября, 2011 в 03:44 (изменено) Я поверхностно разбираюсь во все нюансах схемных решений, тк начинающий в лампостроении но Вы первый кто предложил,,девятку,,. Дело в том Саша,что при куда большем усилении у нее и гораздо выше Ri ,что то в районе 40ка. В аноде второй половинке лампы (схема) стоит резистор 10Ком., видимо искажения будут куда больше. Мне не совсем понятно еще и вот это: На катодных резисторах входной лампы, падает +1.5-1.7вольт, следовательно такое же но со знаком минус будет и на сетке первой половинки входной лампы. CD-проигрыватель выдает сигнал в 2вольта, назревает вопрос, как же быть с сеточными токами.Хотя владелец сего чуда утверждает ,что все прекрасно работает. Регулятор громкости у него ,что то около 15Ком,т.е. теоретически можно предположить ,что только, гдет о в среднем положении этого регулятора,можно получить приемлемый сигнал ,что бы избежать режима A2. Спрашивал у А.И.Манакова по этому явлению, на что он мне ответил следующее: И о том, что СД проигрыватель выдаёт с музыкального диска уровень 0дБ напряжением 0,775В RMS, амплитудой 1,1В при декларируемых в проспекте 2В - писалось разными авторами, измерите и убедитесь САМОСТОЯТЕЛЬНО. Однако я все же не соглашусь с этим заявлением.Все зависит от записи диска, и вполне возможно ,что и в районе 3ех вольт может быть сигнал. По выходному трансформатору, Вы верно заметили , у Шалина действительно есть хороший рецепт на этом железе. Выходник на SE 6С33С. Если кто-то думает, что на ТСШ170 нельзя намотать выходной трансформатор на 6С33С или 6С18С, то это не так. Первичка – 1050 витков провода ПЭВ-2 0,6 мм в трёх секциях (4+6+4 слоёв по 75 витков в слое.) R акт первички – 17 ом. Вторичка – 100 витков (отвод от 71-го) проводом 0,93 мм в два слоя по 50 витков. Две параллельных секции. R акт вторички – 0,335 ома. R приведённое – 37 ом. Приведённое к аноду сопротивление – 936 ом при восьми и четырёхомной нагрузке соответственно. КПД = 94,2%. Зазор при 200-250 ма – около 0,25 мм. Индуктивность такого трансформатора около 4 гн, что является минимально допустимым, на мой взгляд, значением для 6С33С. Тем не менее, работать будет вполне неплохо. Попробуйте! Да и сам хозяин тоже говорил (видимо было с чем сравнить) , что лучшие параметры получились на железе ТСШ-170, за тем ТС-180, а его трансформатор немного уступил последнему. Ну а это то ,что из первоисточника: Выходные трансформаторы. Рис. 2 дает общий признак их характеристик. Трансформаторы, которые я использовал, самодельной и прекрасной работы ,что можно заметить в графике частотного диапазона АЧХ и в графике зависимости нелинейных искажений КНИ(ТНD) от мощности. Никакие другие измерения не были сделаны пока. Если Вы можете найти подходящий трансформатор от коммерческого источника удостоверьтесь что его первичная может выдержать хотя бы 400 mA. Соотношение 10:1 даст хорошую передачу мощности. 7:1 может дать больше мощности, но также и больше искажения. Я надеюсь дать большее описание относительно этого предмета в следующей статье. ПРЕДУПРЕЖДЕНИЕ: усилитель хорош настолько, насколько хороши его трансформаторы. Если Вы используете некачественный выходной трансформатор , Вы потеряете много блеска в звучании. Изменено 18 Ноября, 2011 в 03:48 пользователем vanek Ссылка на комментарий Поделиться на другие сайты Поделиться
TANk Опубликовано 18 Ноября, 2011 в 10:23 Жалоба Поделиться Опубликовано 18 Ноября, 2011 в 10:23 Однако я все же не соглашусь с этим заявлением.Все зависит от записи диска, и вполне возможно ,что и в районе 3ех вольт может быть сигнал. У меня в качестве основного источника сигнала используется доработанный "Голдсмич" он выдает на выходе до 3в (амплитудное значение). Чтобы не доводить до ограничения по входу используется регулятор громкости. Просто крутим не на полный диапазон а скажем от начала до 13-14 часов. Никаких проблем с этим не вижу. Ссылка на комментарий Поделиться на другие сайты Поделиться
Гость vanek Опубликовано 18 Ноября, 2011 в 17:12 Жалоба Поделиться Опубликовано 18 Ноября, 2011 в 17:12 Александр, схема того что я выложил,оказывается уже обсуждалась в 2006году, вот сегодня нашел, но разговор там , не шибко то задался. Хотел у Вас еще спросить, если мотать транс на железе типа ТСШ-170, У МЕНЯ много такого железа , то если сделать каркас другой, и выкинуть все Ай -перемычки , а оставить только Ш-пластины и собрать их так с двух сторон, кроме увеличения окна в два раза, мощность у меня тоже удвоится???????? извиняюсь, ссылка не клеится. Ссылка на комментарий Поделиться на другие сайты Поделиться
Гость vanek Опубликовано 19 Ноября, 2011 в 02:25 Жалоба Поделиться Опубликовано 19 Ноября, 2011 в 02:25 Ссылка в живую запрещена. Вот , только так можно зайти .В яндексе ,набрать следующее: Симплекс. форумы. аудио порталы. Ссылка на комментарий Поделиться на другие сайты Поделиться
Рекомендуемые сообщения
Для публикации сообщений создайте учётную запись или авторизуйтесь
Вы должны быть пользователем, чтобы оставить комментарий
Создать учетную запись
Зарегистрируйте новую учётную запись в нашем сообществе. Это очень просто!
Регистрация нового пользователяВойти
Уже есть аккаунт? Войти в систему.
Войти