Гость rusivan Опубликовано 7 Августа, 2009 в 17:59 Жалоба Поделиться Опубликовано 7 Августа, 2009 в 17:59 miron, тоже хочу сделать усилитель по схеме Манакова, скажите, как она в работе, как качество, вносили ли Вы какие-то изменения в неё? Ссылка на комментарий Поделиться на другие сайты Поделиться
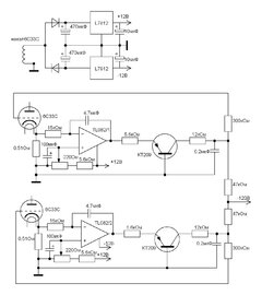
Гость miron Опубликовано 10 Августа, 2009 в 10:33 Жалоба Поделиться Опубликовано 10 Августа, 2009 в 10:33 miron, тоже хочу сделать усилитель по схеме Манакова, скажите, как она в работе, как качество, вносили ли Вы какие-то изменения в неё? Собирал в принципе все практически по схеме, правда разделительный межкаскадный конденсатор у меня состоит из двух включенных параллельно К40-У9 0.22мкФ/630в и в блоке питания установлены два электролита 1000мкФ/350в, ну и выходной трансформатор намотан на ОСМ 0.4, его данные первичка 1200 витков разделена на 3 секции и вторичка 150 витков с отводом от 71 витка, две секции - в параллель . Но это еще как бы не окончательный вариант усилителя, я еще хочу поэкспериментировать в различными вариантами организации смещения выходного каскада. В данный момент собран макет одного из каналов, усилитель работает в паре с самодельной акустикой на кинаповском 4а28 в TQWT(пока не доработаном). После того как усилитель был подключен к вышеописанной акустике на него я подал сигнал с ноутбука, мр3 в качестве 192 кб и немного испугался от того что я услышал, вместо высоких частот присутствовал какой то шелест, ясности в звуке не было, потом были прослушаны записи с бОльшим битрейтом, а также записи в CD формате и я мягко говоря подрастроился... но потом решил подать сигнал с вертушки (Арктур-006 в меру доработанный, головка Grado Black, корректор по схеме Никитина(в планах преход на ламповый)) и вот тут меня ждал приятный сюрприз!!! Все запело и заиграло!!! :smile: Все инструменты зазвучали как будто бы наяву и все воросы по поводу качества сразу отпали и я погрузился в прослушивание... в общем разница между мр3, CD и винилом теперь стала настолько явной и очевидной, что мр3 слушать вообще не хочется!!! при желании могу выложить фото макета Ссылка на комментарий Поделиться на другие сайты Поделиться
Гость rusivan Опубликовано 12 Августа, 2009 в 09:19 Жалоба Поделиться Опубликовано 12 Августа, 2009 в 09:19 Если можно, то выложите, рад буду посмотреть. Ссылка на комментарий Поделиться на другие сайты Поделиться
Гость miron Опубликовано 12 Августа, 2009 в 09:33 Жалоба Поделиться Опубликовано 12 Августа, 2009 в 09:33 Если можно, то выложите, рад буду посмотреть. ОК, вечером или завтра выложу Ссылка на комментарий Поделиться на другие сайты Поделиться
Гость miron Опубликовано 12 Августа, 2009 в 20:09 Жалоба Поделиться Опубликовано 12 Августа, 2009 в 20:09 ОК, вечером или завтра выложу А вот и несколько фото, сразу хочу напомнить что это пробные макеты и для их изготовления не были использованы комплектующие из дорогого сегмента, они были собраны для эксперимента и в дальнейшем будут усовершенствованы. :smile: Ссылка на комментарий Поделиться на другие сайты Поделиться
Гость rusivan Опубликовано 13 Августа, 2009 в 21:54 Жалоба Поделиться Опубликовано 13 Августа, 2009 в 21:54 А что за транс в качестве дросселя? Ссылка на комментарий Поделиться на другие сайты Поделиться
Гость miron Опубликовано 14 Августа, 2009 в 06:14 Жалоба Поделиться Опубликовано 14 Августа, 2009 в 06:14 А что за транс в качестве дросселя? Др-2ЛМ-К, от чернобелого лампового телевизора, сосед ТС-180 :smile: Кстати без него в колонках прослушивается фон, с ним же, "воткнувшись ухом в колонку" полнейшая тишина. :smile: Ссылка на комментарий Поделиться на другие сайты Поделиться
Гость phadium Опубликовано 18 Декабря, 2009 в 21:48 Жалоба Поделиться Опубликовано 18 Декабря, 2009 в 21:48 Уважаемые знатоки , как рассчитать SE на 6с33с под железо от ТУ У-100. Ссылка на комментарий Поделиться на другие сайты Поделиться
TANk Опубликовано 19 Декабря, 2009 в 10:01 Жалоба Поделиться Опубликовано 19 Декабря, 2009 в 10:01 Вы хотите использовать выходной трансформатор от ТУ-100 без переделки?. По крайней мере немагнитный зазор в этот трансформатор вводить надо обязательно. Поскольку это изначально трансформатор для двухтактного усилителя, работающий без подмагничивания. Или вы будете перематывать этот трансформатор? Ссылка на комментарий Поделиться на другие сайты Поделиться
Гость phadium Опубликовано 19 Декабря, 2009 в 11:39 Жалоба Поделиться Опубликовано 19 Декабря, 2009 в 11:39 (изменено) Использую трансформатор от ТУ-100 с переделками под 6С33С в одно такте . Схему буду делать Александра Торреса , но с добавлением авто смещения . Трансформаторы , есть по две штуки от двух видов усилителей 100u-101 и TU100U4,2 . Анодное сопротивление первички Ra– 800 Ом Внутреннее сопротивление лампы Ri – 130 Ом Сопротивление нагрузки Rн – 6 Ом Мощность получить - 15Вт af33_1.pdf TU100U4_2.djvu 100u101.rar Изменено 19 Декабря, 2009 в 12:36 пользователем phadium Ссылка на комментарий Поделиться на другие сайты Поделиться
Гость tarieli Опубликовано 17 Февраля, 2010 в 16:05 Жалоба Поделиться Опубликовано 17 Февраля, 2010 в 16:05 А можно лы перемотат транс ОСМ 0,063 для 6С33С? :smile: Ссылка на комментарий Поделиться на другие сайты Поделиться
TANk Опубликовано 17 Февраля, 2010 в 16:43 Жалоба Поделиться Опубликовано 17 Февраля, 2010 в 16:43 А можно лы перемотат транс ОСМ 0,063 для 6С33С? Вы при написании марки трансформатора нолик лишний случайно не добавили? ОСМ-0.63 для 6С33С подойдет вполне. А 0.063 судьба быть выходным трансформатором для 6Ф5П, 6П14П, 6С19П, ну в крайнем случае его можно на 6П3С прицепить или на половинку ГУ-29, ГУ-32, ГМИ-6. Ссылка на комментарий Поделиться на другие сайты Поделиться
Рекомендуемые сообщения
Для публикации сообщений создайте учётную запись или авторизуйтесь
Вы должны быть пользователем, чтобы оставить комментарий
Создать учетную запись
Зарегистрируйте новую учётную запись в нашем сообществе. Это очень просто!
Регистрация нового пользователяВойти
Уже есть аккаунт? Войти в систему.
Войти