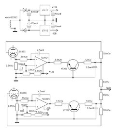
Гость sergey8401 Опубликовано 25 Июля, 2009 в 17:38 Жалоба Поделиться Опубликовано 25 Июля, 2009 в 17:38 Я использую вот такую схему смещения для 6С33С. Ссылка на комментарий Поделиться на другие сайты Поделиться
Гость константин58 Опубликовано 26 Июля, 2009 в 08:15 Жалоба Поделиться Опубликовано 26 Июля, 2009 в 08:15 Судари, не угодно-ли Вам примириться!Я давно, в ламповом детстве (лет 11 назад) пробовал 6с33с. Судя по отсутствию ЗДЕСЬ моих комментариев - неудачно. Лампа хорошая, но "тугая". Надо многое вложить в этот проект, и не только меди и трансформаторной стали. Костя, ты тогда просто не умел ее готовить:smile:. А если по-честному - лампа супер! Мощь! Но просто так не возьмешь, надо возиться. Лучшими оказались "светкины" 6С18С и 6С33С-в , 33-и даже луч-чее. Ульяновские на антресоль! Ссылка на комментарий Поделиться на другие сайты Поделиться
Гость тев Опубликовано 26 Июля, 2009 в 09:31 Жалоба Поделиться Опубликовано 26 Июля, 2009 в 09:31 Знатоки,как определить на каком заводе сделана 6С33С.У меня их 30 штук лежат новые,и со знаком качества,и с буквой В,и без буквы.И какие из них предпочтительнее. С уважением Евгений. Ссылка на комментарий Поделиться на другие сайты Поделиться
Гость sergey8401 Опубликовано 26 Июля, 2009 в 10:45 Жалоба Поделиться Опубликовано 26 Июля, 2009 в 10:45 Знатоки,как определить на каком заводе сделана 6С33С.У меня их 30 штук лежат новые,и со знаком качества,и с буквой В,и без буквы.И какие из них предпочтительнее. С уважением Евгений. По логотипу на лампе.Логотипы_производителей_электронных_компонентов.doc Ссылка на комментарий Поделиться на другие сайты Поделиться
Гость miron Опубликовано 26 Июля, 2009 в 13:11 Жалоба Поделиться Опубликовано 26 Июля, 2009 в 13:11 Приветствую всех! Хотелось бы поинтересоваться, а что вы скажете по поводу вот такого трансформатора для данной схемы? Железо ОСМ-0,4 схема включения обмоток такая же как у Tubeamplifier'a первички 3 последовательно по 400 витков 0.75мм вторички 4 в параллель по 100 витков с отводом от 71 для 8/4Ом нагрузки, тем же 0.75мм проводом. Заранее благодарен всем откликнувшимся! Ссылка на комментарий Поделиться на другие сайты Поделиться
TANk Опубликовано 26 Июля, 2009 в 13:19 Жалоба Поделиться Опубликовано 26 Июля, 2009 в 13:19 6С33С.У меня их 30 штук лежат новые,и со знаком качества,и с буквой В,и без буквы.И какие из них предпочтительнее. Лампы с буквой В - гораздо лучше. Они намного реже уходят "вразнос" и их можно не особо опасаясь включать с фиксированным смещением не городя различных схем автоматики типа той которую привел sergey8401 Хотелось бы поинтересоваться, а что вы скажете по поводу вот такого трансформатора для данной схемы? Вот рекомендация Шалина для намотки трансформатора под 6С33С на железе от ОСМ 0.4. Она практически один в один совпадает с тем, что вы хотите намотать. Отсюда следует вывод - мотайте и будет вам счастье ;-) " Трансформатор для SE 6С33С. Ra = 1 ком / 8 и 4 ома. Трансформатор для такой низкоомной лампы тоже должен быть весьма низкоомным. Вот вариант на ОСМ-0,4. Первичная обмотка: 1104 витка ПЭВ-2 0,89 мм. Три секции, 4+8+4 слоя по 69 витков в слое. Rакт первички – 7,6 ома. Вторичная обмотка: 100 витков ПЭВ-2 1,25 мм в два слоя по 50 витков в слое. Отвод от 71-го витка. Две таких вторички укладываются между тремя первичками и параллелятся. Rакт вторички – 0,175 ома. Приведённое – 21,3 ома. КПД транса – 97%. Однако, это не предел. Его можно ещё повысить, если правильно распределить доли приведённых сопротивлений первички и вторички в КПД транса. Зазор – 0,25 мм. Такой выходник подойдёт и для двух параллельных 6С41С или ЕС360." Ссылка на комментарий Поделиться на другие сайты Поделиться
Гость miron Опубликовано 26 Июля, 2009 в 13:25 Жалоба Поделиться Опубликовано 26 Июля, 2009 в 13:25 Лампы с буквой В - гораздо лучше. Они намного реже уходят "вразнос" и их можно не особо опасаясь включать с фиксированным смещением не городя различных схем автоматики типа той которую привел sergey8401 Вот рекомендация Шалина для намотки трансформатора под 6С33С на железе от ОСМ 0.4. Она практически один в один совпадает с тем, что вы хотите намотать. Отсюда следует вывод - мотайте и будет вам счастье ;-) " Трансформатор для SE 6С33С. Ra = 1 ком / 8 и 4 ома. Трансформатор для такой низкоомной лампы тоже должен быть весьма низкоомным. Вот вариант на ОСМ-0,4. Первичная обмотка: 1104 витка ПЭВ-2 0,89 мм. Три секции, 4+8+4 слоя по 69 витков в слое. Rакт первички – 7,6 ома. Вторичная обмотка: 100 витков ПЭВ-2 1,25 мм в два слоя по 50 витков в слое. Отвод от 71-го витка. Две таких вторички укладываются между тремя первичками и параллелятся. Rакт вторички – 0,175 ома. Приведённое – 21,3 ома. КПД транса – 97%. Однако, это не предел. Его можно ещё повысить, если правильно распределить доли приведённых сопротивлений первички и вторички в КПД транса. Зазор – 0,25 мм. Такой выходник подойдёт и для двух параллельных 6С41С или ЕС360." Спасибо за аргументированный ответ! Да действительно сходство есть, но меня смущает то обстоятельство что он рекомендует в первичной обмотке использовать провод сечением 0.89, а я собираюсь использовать 0.75, как это может сказаться на работе выходного трансформатора и хватит ли сечения 0.75? Предполагаемый режим работы выходного каскада 200В/300мА Ссылка на комментарий Поделиться на другие сайты Поделиться
TANk Опубликовано 26 Июля, 2009 в 16:47 Жалоба Поделиться Опубликовано 26 Июля, 2009 в 16:47 Меньше сечение провода - будет меньше КПД не 97 а 95 например. Вместо 12.5Вт на выходе будем получать 12.3 например. Разница совсем не существенная. К тому же расчеты Шалина по количеству витков даются для опытного мотальщика, для намотки виток к витку очень плотно. Чтобы максимально забить каркас медью. Если опыт намотки трансформаторов небольшой, то использование более тонкого провода поможет выдержать его рекомендации по намотке чтобы катушки влезли на сердечник. Поскольку провод тоньше, можно попробовать вместить больше витков в каркас. Увеличивая количество витков увеличиваем индуктивность и соответственно расширяем частотный диапазон трансформатора. Тут тоже есть свои плюсы. Ссылка на комментарий Поделиться на другие сайты Поделиться
Гость miron Опубликовано 26 Июля, 2009 в 19:50 Жалоба Поделиться Опубликовано 26 Июля, 2009 в 19:50 Меньше сечение провода - будет меньше КПД не 97 а 95 например. Вместо 12.5Вт на выходе будем получать 12.3 например. Разница совсем не существенная. К тому же расчеты Шалина по количеству витков даются для опытного мотальщика, для намотки виток к витку очень плотно. Чтобы максимально забить каркас медью. Если опыт намотки трансформаторов небольшой, то использование более тонкого провода поможет выдержать его рекомендации по намотке чтобы катушки влезли на сердечник. Поскольку провод тоньше, можно попробовать вместить больше витков в каркас. Увеличивая количество витков увеличиваем индуктивность и соответственно расширяем частотный диапазон трансформатора. Тут тоже есть свои плюсы. Спасибо! Буду пробовать, о результатах отпишусь. Еще один вопрос косаемый схемотехники, мне понравилась идея слежения/регулирования тока покоя воплощенная в схеме sergey8401, но я хотел бы использовать в драйверном каскаде 6Э5П(за основу взяв схему Манакова) и тут у меня возникла сложность с реализацией питания, хотелось бы питать оба каскада от одного источника как например в схеме А.Манакова, но для этого как я понимаю необходимо пересчитать номиналы анодного и катодного резисторов драйверного каскада т.к. питания его схемы как я понимаю приближаеться к 300В, а в моем случае оно будет составлять примерно 200В . Вопрос: верно ли мое предположение и с какой целью используют раздельное питание каскадов в подобных схемах. Ссылка на комментарий Поделиться на другие сайты Поделиться
Гость froid Опубликовано 27 Июля, 2009 в 08:11 Жалоба Поделиться Опубликовано 27 Июля, 2009 в 08:11 с какой целью используют раздельное питание каскадов в подобных схемах По моему личному мнению, применение раздельного питания по каналам оправдано лишь в том случае, если мощности имеющегося силовика недостаточно для запитки сразу двух усилителей, из которых,собственно и состоит стерео-усилитель. Это случается при использовании мощных ламп на выходе. Если же Вы строите аппарат типа 6н9с х 6п3с, то можно ставить один силовик от любого лампового радиоприемника с числом ламп не менее пяти, а чтобы развязать каналы по питанию, достаточно поставить на выходе БП по дросселю на канал. Последнее касается и варианта, когда есть возможность поставить транс, обеспечивающий достаточную мощность, плюс небольшой ее запас. Из этой же области предрассудков и отдельное питание для каскадов - в иностранных схемах часто ставят до 4-5 резисторов на выходе БП и с этих делителей напряжения запитывают все каскады. И не жалуются. Ссылка на комментарий Поделиться на другие сайты Поделиться
Гость miron Опубликовано 27 Июля, 2009 в 08:20 Жалоба Поделиться Опубликовано 27 Июля, 2009 в 08:20 с какой целью используют раздельное питание каскадов в подобных схемахПо моему личному мнению, применение раздельного питания по каналам оправдано лишь в том случае, если мощности имеющегося силовика недостаточно для запитки сразу двух усилителей, из которых,собственно и состоит стерео-усилитель. Это случается при использовании мощных ламп на выходе. Если же Вы строите аппарат типа 6н9с х 6п3с, то можно ставить один силовик от любого лампового радиоприемника с числом ламп не менее пяти, а чтобы развязать каналы по питанию, достаточно поставить на выходе БП по дросселю на канал. Последнее касается и варианта, когда есть возможность поставить транс, обеспечивающий достаточную мощность, плюс небольшой ее запас. Из этой же области предрассудков и отдельное питание для каскадов - в иностранных схемах часто ставят до 4-5 резисторов на выходе БП и с этих делителей напряжения запитывают все каскады. И не жалуются. Я просто в силу не очень глубоких, надеюсь пока, познаний не понял, возможно ли в описанной мной схеме использовать питание от одного источника. Я так понимаю что вариант с одним источником не подходит скорее всего только для лофтинов. Ссылка на комментарий Поделиться на другие сайты Поделиться
Гость sergey8401 Опубликовано 27 Июля, 2009 в 09:08 Жалоба Поделиться Опубликовано 27 Июля, 2009 в 09:08 Вопрос: верно ли мое предположение и с какой целью используют раздельное питание каскадов в подобных схемах. Питание входного каскада делают выше, для того чтобы получить амплитуду сигнала достаточную для раскачки выходной лампы. Уменьшая анодное вы не раскачаете 6С33С. Ссылка на комментарий Поделиться на другие сайты Поделиться
Рекомендуемые сообщения
Для публикации сообщений создайте учётную запись или авторизуйтесь
Вы должны быть пользователем, чтобы оставить комментарий
Создать учетную запись
Зарегистрируйте новую учётную запись в нашем сообществе. Это очень просто!
Регистрация нового пользователяВойти
Уже есть аккаунт? Войти в систему.
Войти