TANk Опубликовано 26 Февраля, 2009 в 06:29 Жалоба Поделиться Опубликовано 26 Февраля, 2009 в 06:29 Первичная обмотка 3 секции по 500 витков соединены последовательно. Вторичная обмотка 4 секции по 500 витков только соединены параллельно. Тогда К трансформации получается всего 3? Слишком мало. Сердечник вполне подходящий по сечению. Провод для этой лампы тоже в самый раз. А вот с обмотками вторичными надо что то делать. Анодная нагрузка для 6С33С должна быть примерно 1000 - 1200 Ом. Ктр= SQRT (Ra/Rн) = SQRT(1000/8)~11 Для первичной обмотки в 1500 витков вторичная должна содержать примерно 120-130 витков, а никак не 500. Или в вашем описании трансформатора где то ошибка. Ссылка на комментарий Поделиться на другие сайты Поделиться
Гость avgur Опубликовано 2 Марта, 2009 в 05:57 Жалоба Поделиться Опубликовано 2 Марта, 2009 в 05:57 Устройство выходного трансформатора для усилителя на 6С33С: Трансформатор намотан на П-образном витом сердечнике от стандартного силового трансформатора ТС-180. Исходные обмотки следует полностью смотать, и на оставшихся картонных гильзах с контактами для пайки намотать новые в соответствии с рис. 1. РИС.1. Схема размещения обмоток на гильзе: Первичная обмотка содержит 2000 витков и состоит из 5 последовательно соединённых частей: N1 и N9 содержат 125 витков, обмотки N3, N5, N7 - 250 витков. Вторичная обмотка содержит 248 витков и состоит из 4 параллельно соединённых частей N2, N4, N6, N8 по 248 витков каждая. Все обмотки выполнены проводом ПЭТВ-2 ∅ 0,45. РИС.2.Коммутация обмоток трансформатора Обе катушки должны быть идентичными. Прокладки между обмотками выполняют из бумаги толщиной 0,3 мм, а между слоями одной обмотки - 0,1 мм. На рис. 2 показано как следует соединять обмотки трансформатора после сборки. Части первичной обмотки обеих катушек соединяются последовательно, а вторичных - параллельно. Таким образом первичная обмотка в общем содержит 2000 витков. При сборке трансформатора следует сделать немагнитный зазор 0,5 мм между половинками магнитопровода, положив между ними бумагу, желательно пропитанную клеем ПВА для устранения возможного "пения" транса. Технические характеристики: Ссылка на комментарий Поделиться на другие сайты Поделиться
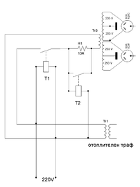
Гость tubeamplifier Опубликовано 23 Апреля, 2009 в 04:56 Жалоба Поделиться Опубликовано 23 Апреля, 2009 в 04:56 Здравствуйте дорогие. Вот как получилось у меня. Моя схема бьла такая ,но я сделал автоматики для анодного питание. Скажите что вьй думаете - нравится ето вариянт если нет. Ссылка на комментарий Поделиться на другие сайты Поделиться
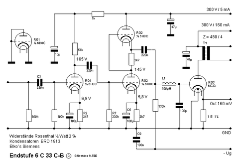
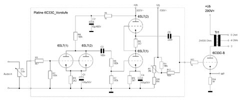
Гость anry Опубликовано 23 Апреля, 2009 в 15:27 Жалоба Поделиться Опубликовано 23 Апреля, 2009 в 15:27 Есть еще пара схем на 6С33С Ссылка на комментарий Поделиться на другие сайты Поделиться
Гость tubeamplifier Опубликовано 7 Мая, 2009 в 04:00 Жалоба Поделиться Опубликовано 7 Мая, 2009 в 04:00 Здравствуйте дорогие. Вот так взглядить мой усил на 6С33С. Ссылка на комментарий Поделиться на другие сайты Поделиться
TANk Опубликовано 7 Мая, 2009 в 04:18 Жалоба Поделиться Опубликовано 7 Мая, 2009 в 04:18 tubeamplifier, Очень хорошо! Поздравляю с завершением работы и с праздником - Днем Радио! Если боковые стенки оклеить шпоном, текстурной пленкой или кожей, то можно хоть на выставку! Интересно сколько весит эта конструкция? Килограммов 30 наверное не меньше :smile: Ссылка на комментарий Поделиться на другие сайты Поделиться
Гость tubeamplifier Опубликовано 7 Мая, 2009 в 09:27 Жалоба Поделиться Опубликовано 7 Мая, 2009 в 09:27 Ета конструкция нет крайний вариант. Я работаю к внешнм видом усила. когда будет скончиваний я покажу вам в целой виде. После некоторою времени ,я покажу вам внутренний вид усила. Вес нетто - 26 кг. Ссылка на комментарий Поделиться на другие сайты Поделиться
Гость avgur Опубликовано 7 Мая, 2009 в 09:38 Жалоба Поделиться Опубликовано 7 Мая, 2009 в 09:38 tubeamplifier Здорово! :smile: Поздравляю с завершенной конструкцией!Как насчет звучания?Вы довольны? Ссылка на комментарий Поделиться на другие сайты Поделиться
Гость tubeamplifier Опубликовано 7 Мая, 2009 в 10:48 Жалоба Поделиться Опубликовано 7 Мая, 2009 в 10:48 Нет очень доволньй потому что я не зная какая бьла вьйходная мочь усила. Скажите дорогие как могу я установить какая есть. Спосибо. Ссылка на комментарий Поделиться на другие сайты Поделиться
TANk Опубликовано 7 Мая, 2009 в 11:56 Жалоба Поделиться Опубликовано 7 Мая, 2009 в 11:56 Записываем аудио компакт диск. Сигнал частотой например 200 Гц с уровнем 0 дБ. Можно такой аудиотрек сгенерировать при помощи программ. Вставляем диск в проигрыватель, включаем воспроизведение и тестером измеряем напряжение на колонках. Дальше по закону Джоуля-Ленца P=U^2/Rн Можно еще проше. Запустить на компьютере программу "Генератор сигналов" подать с выхода компьютера на вход усилителя и мерять напряжение на нагрузке. Ссылка на комментарий Поделиться на другие сайты Поделиться
Гость tubeamplifier Опубликовано 7 Мая, 2009 в 13:06 Жалоба Поделиться Опубликовано 7 Мая, 2009 в 13:06 Спасибо для советох. Я сделал следную постановку-подал через генератора сигналов 1 кГц. на 1 волт на сетку входная лампочка. На вьйходе транса подключил нагрузка и осцил. - пущил и через несколько времени ,я учел 25 волт на екране осцила. Ето бьйла самая хорошая синусоида - до ниво ограничении сигнала. Но когда я увидел що получилось на вьйчислением - ужас - ето невозможно для етая лампочка. Скажите - что я сделал с етом постановке и толька 200 Гц. ли нужно ,для тест ампа. Спосибо на всех. Ссылка на комментарий Поделиться на другие сайты Поделиться
TANk Опубликовано 7 Мая, 2009 в 13:40 Жалоба Поделиться Опубликовано 7 Мая, 2009 в 13:40 Я сделал следную постановку-подал через генератора сигналов 1 кГц. на 1 волт на сетку входная лампочка.На вьйходе транса подключил нагрузка и осцил. - пущил и через несколько времени ,я учел 25 волт на екране осцила. Вы измерили все правильно, только потом неправильно посчитали. На осциллографе видно двойное амплитудное значение напряжения. Чтобы получить действующее значение (которое используется в формуле U^2/R) надо эту величину поделить на два и на квадратный корень из двух. У вас 25 вольт двойного амплитудного значения. 25/2/SQRT(2)=~8.8V Если у вас нагрузка 8 Ом, то это будет 9.7Вт выходной мощности. Хороший результат для 6С33С Если же нагрузка была 4 Ом то на выходе получилось порядка 19Вт - в это я уже поверю с трудом, без искажений 6С33С такую мощность вряд ли выдаст. В SE режиме с нее реально снять примерно 12-14Вт без видимых на глаз искажений сигнала. Вместо осциллографа можно было подключить обычный стрелочный тестер (цифровые тестеры на частотах выше 200-300Гц могут давать неправильные показания) в режиме измерения переменного напряжения. Стрелочный прибор измеряет ДЕЙСТВУЮЩЕЕ значение напряжения. По показаниям стрелочного прибора можно вычислять сразу. Ссылка на комментарий Поделиться на другие сайты Поделиться
Рекомендуемые сообщения
Для публикации сообщений создайте учётную запись или авторизуйтесь
Вы должны быть пользователем, чтобы оставить комментарий
Создать учетную запись
Зарегистрируйте новую учётную запись в нашем сообществе. Это очень просто!
Регистрация нового пользователяВойти
Уже есть аккаунт? Войти в систему.
Войти