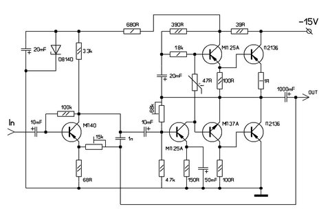
Nevod Опубликовано 15 Декабря, 2010 в 16:24 Жалоба Поделиться Опубликовано 15 Декабря, 2010 в 16:24 (изменено) Товарищи, что делать, нету нигде терморезисторов на 47 Ом, если я правиольно понял, то такие номиналы сейчас не выпускаются т.к. где я был там говорят, что есть только от килоома! Что делать!? Можно попробовать заменить его германиевым точечным диодом (Д9, Д20, Д231), включённым в прямом направлении (стрелкой вверх по схеме). Важно не перепутать полярность, а то погорят выходники. Лучше сначала для страховки ещё и зашунтировать его резистором ом на 100, на всякий случай, вдруг ток покоя у 213-х возрастёт. Можно поставить и простой резистор на 47 ом, если выходные не греются, но термостабилизации, естественно уже не будет. Изменено 15 Декабря, 2010 в 16:29 пользователем nevod Ссылка на комментарий Поделиться на другие сайты Поделиться
Гость pricolist Опубликовано 16 Декабря, 2010 в 10:27 Жалоба Поделиться Опубликовано 16 Декабря, 2010 в 10:27 Товарищи, что делать, нету нигде терморезисторов на 47 Ом, если я правиольно понял, то такие номиналы сейчас не выпускаются т.к. где я был там говорят, что есть только от килоома! Что делать!? В качестве термостабилизатора можно использовать германиевый транзистор.Ток покоя будет регулироваться переменным резистором между базой и эмиттером. Как это выглядит, можно глянуть в ветке по германиевому усилителю от Vol2008. Транзистор через изолирующую теплопроводящую прокладку на радиатор с выходниками. Ссылка на комментарий Поделиться на другие сайты Поделиться
Гость tuStep Опубликовано 6 Декабря, 2011 в 14:43 Жалоба Поделиться Опубликовано 6 Декабря, 2011 в 14:43 (изменено) П214 на маленьких радиаторах мощи больше 4вт ИМХО не выдержит, преимущество Аккорда в том, что он не греется и держит сложную нагрузку. Повышать мощность не стоит, мощнее не станет. Можно убрать темброблок поменять электролиты. Прошлый год просили такое сделать, до сих пор слушают. Красиво получилось. Тоже так хочу. Только я ещё чайник. Можно поподробнее, где в схеме сделать разрывы? Если я сниму тумблера регуляторов тембра, я обойду темброблок? Какие аналоги электролитов выбрать? Просто пока не стоит вопрос уменьшения размеров и веса. Хочу оставить как есть и максимально улучшить звук+мощность на выходе. Изменено 6 Декабря, 2011 в 14:51 пользователем tuStep Ссылка на комментарий Поделиться на другие сайты Поделиться
andrew_spb Опубликовано 7 Декабря, 2011 в 05:28 Жалоба Поделиться Опубликовано 7 Декабря, 2011 в 05:28 (изменено) Был старый Аккорд-стерео, проделал над ним те же манипуляции по перекомпоновке и замене электролитов. Максимально сократил длину проводов, землю звездой. кондерсаторы - везде, где возможно по емкости - заменил пленкой, там где электролиты - заменил современными исходя из такой же или большей емкости и напряжения на 50В. В БП заменил диоды на Шотки, конденсаторы фильтра увеличил вдвое+ВЧ шунты(у меня пленка, ну дофига ее просто). Выходной электролит зашунтировал еще и пленкой на 10,0., емкость основного не увеличивал. Нагрузка 4 ом - динамик 4ГД36 в ЗЯ с ПАС, подпертый 2ГД36 через емкость 2,2. (Есть вариант 8 ом вертикальных 2х2ГД40 + нонейм ВЧ) Ну есть еще разные бумажные головочки... [off] Здесь был спойлер.[off] Если есть желание "жать мощь" - то надо перерабатывать БП(трансформатор + стабилизатор) и позаботиться об обдуве выходных Т. Хотя смысла в этом не вижу при таком наборе деталей и моих помещениях прослушивания. Есть желание "кочегарить" - сделайте НЧ канал общий на сабдинамике высокой 89-92 чувствительности, снабдите его 20-40Вт усем на ИМС (или на П210, транс питания - осветительный 220\24В :smile: ) и делитесь на частоте 200-300-400 Гц активным фильтром(кстати советую переключаемый). И будут у вас довольны и уши и желудок.... :smile: Саб должен быть "быстрым" - музыкальным. Т.е. ЗЯ. Я пробую лабиринт счас, если брат палок нарежет. Бас-динамик у меня TBS-300(Дешев, высокая чувствительность, полоса от 22 ГЦ до 2 КГЦ, может работать ЗЯ и ФИ). Изменено 8 Декабря, 2011 в 06:30 пользователем andrew_spb Ссылка на комментарий Поделиться на другие сайты Поделиться
Рекомендуемые сообщения
Для публикации сообщений создайте учётную запись или авторизуйтесь
Вы должны быть пользователем, чтобы оставить комментарий
Создать учетную запись
Зарегистрируйте новую учётную запись в нашем сообществе. Это очень просто!
Регистрация нового пользователяВойти
Уже есть аккаунт? Войти в систему.
Войти