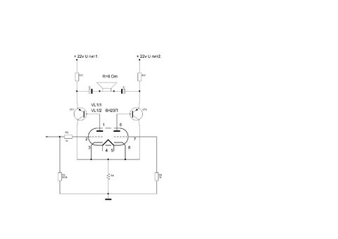
Гость alexander59 Опубликовано 17 Мая, 2011 в 11:34 Жалоба Поделиться Опубликовано 17 Мая, 2011 в 11:34 (изменено) Добрый день, Датагорцы! Может быть развить идею дифкаскада, это только мысль, может она и нерабочая. Пинать можно. Что скажут Гуру? Кому то нужна была мощность? Включать только в холодные зимние вечера! Изменено 17 Мая, 2011 в 14:07 пользователем alexander59 Ссылка на комментарий Поделиться на другие сайты Поделиться
Wal Опубликовано 18 Мая, 2011 в 06:27 Жалоба Поделиться Опубликовано 18 Мая, 2011 в 06:27 (изменено) Добрый день, Датагорцы!Может быть развить идею дифкаскада, это только мысль, может она и нерабочая. Пинать можно. Что скажут Гуру? Кому то нужна была мощность? Включать только в холодные зимние вечера! Электролиты можно и нужно выкинуть. Потенциалы-то на выводах динамика равны (только подобрать транзисторы-резисторы придётся). А вот нормального поляризующего напряжения для электролитов тут нет! И коллекторы надо на землю вешать, а то ООС для одного плеча станет ПОС для другого.... P.S. Если чё, я не гуру. Просто высказал свои соображения. У меня оригинальная схема работает как усил для наушников уже больше года. Я доволен, ну а моща там маленькая, так что сильно не греется. Изменено 18 Мая, 2011 в 06:33 пользователем wal Ссылка на комментарий Поделиться на другие сайты Поделиться
xsander Опубликовано 18 Мая, 2011 в 09:18 Жалоба Поделиться Опубликовано 18 Мая, 2011 в 09:18 это оригинальная схема работает как усил для наушников сам не собирал но первое ее описания видел в брашуре ВРЛ в стерео варианте ,ну а как усилитель мощности мощи сильно много не выжмешь ну как печка можно использовать это мое мнение Ссылка на комментарий Поделиться на другие сайты Поделиться
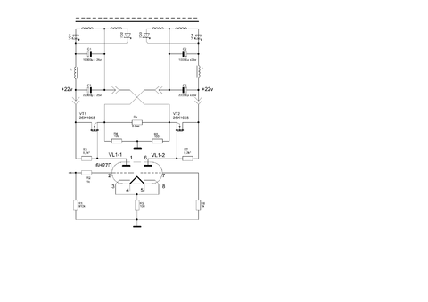
Гость alexander59 Опубликовано 18 Мая, 2011 в 16:37 Жалоба Поделиться Опубликовано 18 Мая, 2011 в 16:37 (изменено) Электролиты можно и нужно выкинуть.Потенциалы-то на выводах динамика равны (только подобрать транзисторы-резисторы придётся). А вот нормального поляризующего напряжения для электролитов тут нет! И коллекторы надо на землю вешать, а то ООС для одного плеча станет ПОС для другого.... -------------- xsander:"ну а как усилитель мощности мощи сильно много не выжмешь ну как печка можно использовать это мое мнение" Тогда можно схемку изменить и сделать не печку при достаточно большой мощности (типа Влад Креймер+): (2SK1058 и 6Н27П согласно рекомендации в примечании по ссылке https://datagor.ru/amplifiers/tubes/page,1,...jj-lampovo.html Надо или нет в затворы резисторы Ом по 100? Изменено 19 Мая, 2011 в 05:12 пользователем alexander59 Ссылка на комментарий Поделиться на другие сайты Поделиться
xsander Опубликовано 18 Мая, 2011 в 17:20 Жалоба Поделиться Опубликовано 18 Мая, 2011 в 17:20 ну это мост Ссылка на комментарий Поделиться на другие сайты Поделиться
Гость alexander59 Опубликовано 18 Мая, 2011 в 17:52 Жалоба Поделиться Опубликовано 18 Мая, 2011 в 17:52 (изменено) ну это мост Не ну это мост, а - это мост! И еще входной диф! Возражения в студию! Изменено 19 Мая, 2011 в 05:13 пользователем alexander59 Ссылка на комментарий Поделиться на другие сайты Поделиться
xsander Опубликовано 18 Мая, 2011 в 18:31 Жалоба Поделиться Опубликовано 18 Мая, 2011 в 18:31 собирали ? Ссылка на комментарий Поделиться на другие сайты Поделиться
Гость alexander59 Опубликовано 18 Мая, 2011 в 22:01 Жалоба Поделиться Опубликовано 18 Мая, 2011 в 22:01 собирали ? Нет не собирал. В пост №205 я писАл: "Может быть развить идею дифкаскада, это только мысль, может она и нерабочая. Пинать можно. Что скажут Гуру? Кому то нужна была мощность?" Сори. Ссылка на комментарий Поделиться на другие сайты Поделиться
xsander Опубликовано 19 Мая, 2011 в 07:18 Жалоба Поделиться Опубликовано 19 Мая, 2011 в 07:18 нет почему рабочая схема ,в журнале Радио было две статьи номера не помню но последних лет помню что диф был на лампе и оконечник на 8102 и 8101 ватт сто выдавал Ссылка на комментарий Поделиться на другие сайты Поделиться
Wal Опубликовано 19 Мая, 2011 в 07:19 Жалоба Поделиться Опубликовано 19 Мая, 2011 в 07:19 Нет не собирал. В пост №205 я писАл: "Может быть развить идею дифкаскада, это только мысль, может она и нерабочая. Пинать можно. Что скажут Гуру? Кому то нужна была мощность?"Сори. Ну а смысл? Выходную мощность мы, конечно, поднимем. Но! В схеме появляются два плеча, т.е и печек становится в два раза больше. В общем-то можно и в исходной схеме поднять питание и увеличить ток покоя. Моща повысится без усложнения схемы, без необходимости баланса плеч. А отапливать комнату зимними вечерами оба устройства будут примерно одинаково :smile: Ссылка на комментарий Поделиться на другие сайты Поделиться
Гость alexander59 Опубликовано 19 Мая, 2011 в 09:41 Жалоба Поделиться Опубликовано 19 Мая, 2011 в 09:41 (изменено) Валера, по моему в любых таких схемах смысла (кпд) нет, но ведь делают и слушают? Изменено 20 Мая, 2011 в 09:40 пользователем alexander59 Ссылка на комментарий Поделиться на другие сайты Поделиться
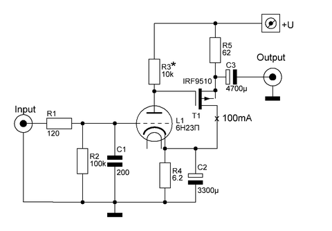
Wal Опубликовано 1 Ноября, 2011 в 08:18 Жалоба Поделиться Опубликовано 1 Ноября, 2011 в 08:18 Так как некоторые спрашивают, как переделать усил для ушей, выкладываю свой вариант: R5 - равно сопротивлению наушников (у меня 64 Ом, поставлен самый близкий номинал 62Ом). У кого уши сопротивлением 32 Ом, ставьте соответственно резистор в 33Ом. R3 задаёт ток покоя транзистора в 100мА. Сильно зависит от лампы. У меня в одном канале получилось 10кОм, в другом (для второй половины лампы) 6,2кОм. R4- зашунтирован конденсатором для устранения ООС по переменному току - так мне звучание больше понравилось. Усилитель эксплуатируется уже больше года. Нареканий нет. Удачи в повоторении. Ссылка на комментарий Поделиться на другие сайты Поделиться
Рекомендуемые сообщения
Для публикации сообщений создайте учётную запись или авторизуйтесь
Вы должны быть пользователем, чтобы оставить комментарий
Создать учетную запись
Зарегистрируйте новую учётную запись в нашем сообществе. Это очень просто!
Регистрация нового пользователяВойти
Уже есть аккаунт? Войти в систему.
Войти