Гость paukmark Опубликовано 9 Августа, 2009 в 18:19 Жалоба Поделиться Опубликовано 9 Августа, 2009 в 18:19 Доброго времени суток, есть парочка таких трансорматров, хотелось бы узнать на что сгодится сердечник ПЛ 32*15 мм, расчитываю применить для телефонного усилителя СРПП на 6Н6П Ссылка на комментарий Поделиться на другие сайты Поделиться
Гость mastersound Опубликовано 9 Августа, 2009 в 18:24 Жалоба Поделиться Опубликовано 9 Августа, 2009 в 18:24 Такая тема уже есть на форуме почитай может найдёш необходимое! _https://forum.datagor.ru/index.php?showtopic=1642&hl= Ссылка на комментарий Поделиться на другие сайты Поделиться
Гость paukmark Опубликовано 9 Августа, 2009 в 18:52 Жалоба Поделиться Опубликовано 9 Августа, 2009 в 18:52 Меня интерисуют эти трансы в контексте применения выходных трансов в ламповых усилителях Ссылка на комментарий Поделиться на другие сайты Поделиться
Гость mastersound Опубликовано 9 Августа, 2009 в 19:28 Жалоба Поделиться Опубликовано 9 Августа, 2009 в 19:28 Думаю что для твоего проэкта -телефонного усилителя СРПП на 6Н6П. подойдут в самый раз! Унч на триодах- а значит вых транс должен быть не менее - вых мощ*10. 40 ватт хватит. Ссылка на комментарий Поделиться на другие сайты Поделиться
Гость paukmark Опубликовано 9 Августа, 2009 в 20:02 Жалоба Поделиться Опубликовано 9 Августа, 2009 в 20:02 Буду признателен за помошь а расчётах :smile: Ссылка на комментарий Поделиться на другие сайты Поделиться
Гость mastersound Опубликовано 9 Августа, 2009 в 20:22 Жалоба Поделиться Опубликовано 9 Августа, 2009 в 20:22 _https://forum.datagor.ru/index.php?showtopic=1638 здесь куча программ и советов, почитай и расчитывай. если не умееш то пробуй всеравно, не ошибается тот кто ничего не делает! необходимо знать исходные параметры, схему и т д. иначе тебе врятли кто сможет посчитать без этой информации!!! Ссылка на комментарий Поделиться на другие сайты Поделиться
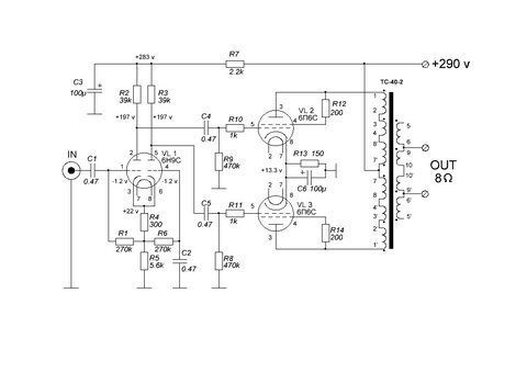
Гость paukmark Опубликовано 10 Августа, 2009 в 06:28 Жалоба Поделиться Опубликовано 10 Августа, 2009 в 06:28 телефонный усилитель по этой схеме, Железо ПЛ 16*32*65, окно 25 мм, из схемы ясно что немагнитный зазор не нужен Ссылка на комментарий Поделиться на другие сайты Поделиться
Гость mastersound Опубликовано 10 Августа, 2009 в 14:57 Жалоба Поделиться Опубликовано 10 Августа, 2009 в 14:57 1) С каким сопротивлением предпологаеш использовать наушники, для этого усилителя? 2) Внимательно прочти это _https://datagor.ru/amplifiers/tubes/page,1,2,993-karmannyjj-umzch-dlja-vysokoomnykh-naushnikov..html возможно надобность в трансформаторе отпадёт.... Ссылка на комментарий Поделиться на другие сайты Поделиться
Гость paukmark Опубликовано 10 Августа, 2009 в 19:30 Жалоба Поделиться Опубликовано 10 Августа, 2009 в 19:30 1) С каким сопротивлением предпологаеш использовать наушники, для этого усилителя? 2) Внимательно прочти это _https://datagor.ru/amplifiers/tubes/page,1,2,993-karmannyjj-umzch-dlja-vysokoomnykh-naushnikov..html возможно надобность в трансформаторе отпадёт.... 32 Ома АКГ К414, для ОТЛ усилителей маловато, Ссылка на комментарий Поделиться на другие сайты Поделиться
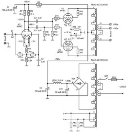
Гость mastersound Опубликовано 10 Августа, 2009 в 19:42 Жалоба Поделиться Опубликовано 10 Августа, 2009 в 19:42 Думаю что обычный ТВЗ от телевизора вполне подойдёт, необходимо только убрать бумажную прокладку из его зазора. Для телефонного усилителя врятли есть смысл использования такого мощного трансформатора как ТС 40-2! Ссылка на комментарий Поделиться на другие сайты Поделиться
Гость paukmark Опубликовано 10 Августа, 2009 в 20:26 Жалоба Поделиться Опубликовано 10 Августа, 2009 в 20:26 ИМХО смысл есть, ТВ трансы не расчитаны на воспроизведение частот ниже 40 Гц, данные наушники держат от 15 Гц, если не прав поправте Ссылка на комментарий Поделиться на другие сайты Поделиться
Гость mastersound Опубликовано 11 Августа, 2009 в 04:49 Жалоба Поделиться Опубликовано 11 Августа, 2009 в 04:49 Думаю тебе надо изменить тему например так - использование трансформатора ТС 40-2 в качестве выходного для СРПП на 6Н6П может кто делал такое и имеет такие расчёты . кстати а сам не пробовал считать? Ссылка на комментарий Поделиться на другие сайты Поделиться
Рекомендуемые сообщения
Для публикации сообщений создайте учётную запись или авторизуйтесь
Вы должны быть пользователем, чтобы оставить комментарий
Создать учетную запись
Зарегистрируйте новую учётную запись в нашем сообществе. Это очень просто!
Регистрация нового пользователяВойти
Уже есть аккаунт? Войти в систему.
Войти