Гость elfrida Опубликовано 12 Сентября, 2017 в 07:39 Жалоба Поделиться Опубликовано 12 Сентября, 2017 в 07:39 Привет, на этот раз проблема подкралась незаметно. Сгорела ультразвуковая ванна Ultra Sonic Cleaner Set, WUC-A22H. У этой ванны отдельно выполнены обогревающие элементы, таймер и собственно сам источник. Источник представляет собой мостовую схему с биполярным управлением затвора от транса подключенного к ШИМ первичкой. Нагрузкой для моста является первичка выходного транса. Собственно первый диагноз пациента это выгоревшие полностью в одном плече транзисторы, на втором плече насквозь не звонятся, но чет подозрительные. Ну и да, трас тоже накрылся медной пи... На картинке видно уже новый транс перемотанный. Собственно да, транс перемотали, транзюки поменяли. К слову транзисторы 24N50. Смотрю на шим и вижу шим. Есть какой то подозрительный горбик, но фактически он не должен влиять. Смотрю на затвор и опять все ок. От чего умер источник, не понятно. Собственно включаю схему в сборе и все отлично. работает, 40кГц выдает. Точнее 37кГц, потому что там я нашла резонанс. Но счастье длилось не долго. ну где то час. Я еще при включении обратила внимание, что транс горячий, но что-то торопились все включить и проверять не стала, а зря. Сгорел. И опять те же симптомы. Одно плечо. Ну транс выжил. Наверное. Подскажите что может быть не так. Обвязку шим SG3525 и входной сигнал на затворе проверяла. вроде все ок, да не ок( Ссылка на комментарий Поделиться на другие сайты Поделиться
aleks8845 Опубликовано 12 Сентября, 2017 в 09:48 Жалоба Поделиться Опубликовано 12 Сентября, 2017 в 09:48 биполярным управлением затвора от транса подключенного к ШИМ Смотрю на шим работает, 40кГц выдает. Точнее 37кГц, потому что там я нашла резонанс. Обвязку шим SG3525 Собственно первый вопрос, у Вас все ИИП резонансные? Драйвер SG3525 является ШИМ преобразователем? Ссылка на комментарий Поделиться на другие сайты Поделиться
Гость elfrida Опубликовано 13 Сентября, 2017 в 04:23 Жалоба Поделиться Опубликовано 13 Сентября, 2017 в 04:23 Собственно первый вопрос, у Вас все ИИП резонансные? Драйвер SG3525 является ШИМ преобразователем? Работа такая. Все резонансники не дают покоя. На данный момент это не моя разработка. Сейчас скорее починка прибора, то есть реверс инжиниринг китайцев. Да, этот ИИП резонансный. Я это прочитала, ну и поняла, так как подбор частоты помог усилить сигнал. Ультразвук очень хорошо слышно, особенно когда он становится сильнее. Другой вопрос: На выходе источника вторичка транса и внешняя индуктивность. А где емкость? неужели она в пьезодатчиках? SG3525 это все таки шим, а не полноценный драйвер. На обоих выходах у него всего-то 7В сигнал. Умные китайцы сделали так: впихнули туда трансформатор, где первичка подключена к обоим выходам, а с другой стороны 2 вторички включенные бифазно. И вот они уже идут на затвор-сток. Я пока что не сильно разбираюсь в особеннаястях такого управления, с драйверами как то все попроще, Поэтому если есть какая-либо полезная статья на эту тему, буду признательна. Насчет ремонта. Решила гробить не дорогущие транзисторы, а что-то подешевле. Взяла IRFP3250k с запасом по току, немного большей емкость затвора, но меньшим временем нарастания и падения. ну 40кГц не так уж и много. После проверок всего этого дела без транзисторов и транса включаю и снова о чудо, работает, но на осциллограмме видны общие пульсации сигнала. то есть сигнал в 40кГц болтало еще на 3-4 Гц. Думаю, что настало время выключать, но не тут то было. за секунду до этого один транзистор пщикнул. Ну там сложно сказать, но при прозвоне только один звонился насквозь. Очень странно. Я думала, что они выгорают парами. Проверяю дальше. На картинке выше видны разъемы для транзисторов. Сами мосфеты висят на радиаторе, ибо тока доп.. много. Звоню разъемы, мало ли. Так вот. 2 из них имеют особенность: звонится сток и затвор. Вроде и понятно, токовая петля все таки. Измеряю сопротивление: 20 Ом. похоже на то что висит в обвязке. Разобрались, звонится это норм. Проблема в то что 2 других как раз таки не хотят звонится. Метод последовательного выпаивания и проверки пока не дал результатов. Вот такая вот штука. Чуть позже отрисую схему и выложу. Может кому понадобится. Ссылка на комментарий Поделиться на другие сайты Поделиться
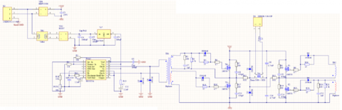
Гость elfrida Опубликовано 17 Сентября, 2017 в 06:58 Жалоба Поделиться Опубликовано 17 Сентября, 2017 в 06:58 (изменено) Отрисовала схему источника ванны. В приложении висит. Полное название: WUC-A22H. По ремонту: После того как нашла дохлый диод и резистор на затворе, больше проблем не выявлялось. Дохлые компоненты были заменены, но это было скорее следствие, чем проблема. Удалось сжечь еще парочку транзисторов даже с ЛАТР и заменой конденсаторов и резисторов на меньшие номиналы. Идеи, как понять что происходит в этом источнике кончаются. Помогите T_T К себе на диск кинула, потому что тут не получается расшарить drive.google.com/file/d/0B9bSNHbfVnuxSmgtWk96R3lCWkE/view?usp=sharing Изменено 17 Сентября, 2017 в 07:02 пользователем elfrida Ссылка на комментарий Поделиться на другие сайты Поделиться
ivan_by Опубликовано 17 Сентября, 2017 в 07:42 Жалоба Поделиться Опубликовано 17 Сентября, 2017 в 07:42 у этой микросхемы есть мертвое время выставляемое резистором- DEAD-TEME, что то ступеньки не видно при переходах в плечах, или растяните осцилограмму, может из-за малого мертвого времени стал перемагничиваться трансформатор? из за этого и всё вроде работает пока не нагреется(по мере нагрева трансформатора утекает его индуктивность) а после пшик.... Ссылка на комментарий Поделиться на другие сайты Поделиться
Arcev Опубликовано 17 Сентября, 2017 в 09:02 Жалоба Поделиться Опубликовано 17 Сентября, 2017 в 09:02 ... по мере нагрева трансформатора утекает его индуктивность ... ткните носом где можно почитать о данном эффекте Ссылка на комментарий Поделиться на другие сайты Поделиться
goldmen8 Опубликовано 17 Сентября, 2017 в 12:13 Жалоба Поделиться Опубликовано 17 Сентября, 2017 в 12:13 ... Отрисовала схему источника ванны. ...К себе на диск кинула, ... Чем открыть для просмотра? Какой программой рисовалось? Ссылка на комментарий Поделиться на другие сайты Поделиться
mikkijc Опубликовано 17 Сентября, 2017 в 12:20 Жалоба Поделиться Опубликовано 17 Сентября, 2017 в 12:20 (изменено) ткните носом где можно почитать о данном эффекте нагрева крайне не любят желтые кольца от дросселей групповых (из комповых БП)...обычные ферриты тоже но это надо очень сильно нагретьНа желтых кольцах там просто...если краска потемнела - можно выкидывать Изменено 17 Сентября, 2017 в 12:22 пользователем mikkijc Ссылка на комментарий Поделиться на другие сайты Поделиться
Гость elfrida Опубликовано 18 Сентября, 2017 в 04:28 Жалоба Поделиться Опубликовано 18 Сентября, 2017 в 04:28 тоже поддерживаю Сергея (arcev) ... Во первых : любая , нормальная конструкция не допускает перегрева феррита в трансформаторе... Во вторых : куда "утекает индуктивность", каким образом ? физику поясните... Трансформатор и правда жутко перегрелся. Про ступеньку поняла? lда и есть она вроде. На рисунке выше видно. Подскажите из каких соображений считается мертвое время для транса? Его просто перемотали считая витки но не соблюдая индуктивность, которую непонятно как узнать. Ну есть такая идея, что демпфер из RC на транзисторе рассчитывался из соображений того, чтобы LC контур из емкости транзистора и обмотки транса не резонировал. Может ли косячная индуктивнось убивать транзисторы? Чем открыть для просмотра? Какой программой рисовалось? рисовала в Altium, но если у вас нету, то вот склеенные скриншоты. Ссылка на комментарий Поделиться на другие сайты Поделиться
aleks8845 Опубликовано 18 Сентября, 2017 в 07:23 Жалоба Поделиться Опубликовано 18 Сентября, 2017 в 07:23 (изменено) Схема какая то черезчур замороченная и непонятная, толи с двойным драйвером, толи еще чего... :dizzy: 1505708937[/url]' post='157900']Подскажите из каких соображений считается мертвое время для транса? Что бы не было скозного тока в плечах и силовые транзисторы успевали закрываться поочереди. Изменено 18 Сентября, 2017 в 07:23 пользователем aleks8845 Ссылка на комментарий Поделиться на другие сайты Поделиться
goldmen8 Опубликовано 18 Сентября, 2017 в 08:32 Жалоба Поделиться Опубликовано 18 Сентября, 2017 в 08:32 elfrida, у вас схема правильно нарисована? Tr1 и Tr2 это один трансформатор? "Фазировка" выводов правильно указана? Нумерация деталей правильная? Все стоят на месте? Ссылка на комментарий Поделиться на другие сайты Поделиться
Гость elfrida Опубликовано 19 Сентября, 2017 в 09:20 Жалоба Поделиться Опубликовано 19 Сентября, 2017 в 09:20 elfrida, у вас схема правильно нарисована? Tr1 и Tr2 это один трансформатор? "Фазировка" выводов правильно указана? Нумерация деталей правильная? Все стоят на месте? Номера как на схеме ставить не стала. У транса одна первичка и две вторички. Так как работает шим 50 на 50, то так можно. Схема мою проверку логикой прошла, поэтому мне кажется что все ок. Хотя пардон. глазки у транса перевернула. Фазиковка у красного и синего правильные. в параллельном контуре, я их вниз зря опустила, тупанула. Работает так: 4 и 1 открываются вместе, потом 3 и 2. Это полумост если что. второй параллельно навешен для больших мощей. Пока что я заметила косяк сам, что фронты у меня одинаковые. на закрытие и открытие транзисторов. а ведь там разные сопротивления стоят. НО, я поставила перед этим туда новые диоды и они не должны быть сгоревшими. фантастика какая то. Это я не включаю пока силовое питание, а только управление смотрю. Включать питание ссыкотно. Транзисторы дорогие и горят быстро. Есть Латр, думаю потом начну с 100В. Я бы еще хотела без транса проверить, но не уверена, что можно просто проволочкой это дело закоротить. Будет максимальный ток и может произойти что то нехорошее. Вообще уже грещу на неправильно намотанный транс, но как правильно и что менять пока не знаю. Ссылка на комментарий Поделиться на другие сайты Поделиться
Рекомендуемые сообщения
Для публикации сообщений создайте учётную запись или авторизуйтесь
Вы должны быть пользователем, чтобы оставить комментарий
Создать учетную запись
Зарегистрируйте новую учётную запись в нашем сообществе. Это очень просто!
Регистрация нового пользователяВойти
Уже есть аккаунт? Войти в систему.
Войти