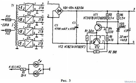
sstvov Опубликовано 16 Декабря, 2015 в 14:48 Жалоба Поделиться Опубликовано 16 Декабря, 2015 в 14:48 (изменено) Без описания работы от автора, непонятно назначение элементов C1, R3, R4, VD2, и на какой ток рассчитан этот стабилизатор. Цепочка C1, R3 может вызвать возбуждение стабилизатора. С назначением VD2 разобрался, без него стабилизатор не запустится. Изменено 16 Декабря, 2015 в 14:55 пользователем sstvov Ссылка на комментарий Поделиться на другие сайты Поделиться
Vlad41 Опубликовано 16 Декабря, 2015 в 16:25 Автор Жалоба Поделиться Опубликовано 16 Декабря, 2015 в 16:25 схема из "Радио", 2003, № 2, стр.27 там есть описание Ссылка на комментарий Поделиться на другие сайты Поделиться
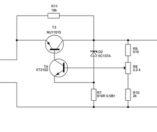
Nevod Опубликовано 16 Декабря, 2015 в 17:53 Жалоба Поделиться Опубликовано 16 Декабря, 2015 в 17:53 (изменено) Лучше поздно, чем никогда. Это из книги "В помощь радиокружку". А вообще, самая распространённая схема. Вдруг когда-нибудь пригодится ещё. Изменено 17 Декабря, 2015 в 10:42 пользователем Datagor Дополнил статью второй страницей 2 Ссылка на комментарий Поделиться на другие сайты Поделиться
Datagor Опубликовано 17 Декабря, 2015 в 01:52 Жалоба Поделиться Опубликовано 17 Декабря, 2015 в 01:52 Борис, схемка привлекательна простотой. :biggrin: Можно или статью пополнее (страницу 124 и далее, если нужно) или хотя бы полную ссылку на литературу. Не понял, как регулировать ток срабатывания защиты. Да я бы и всю книжку почитал. Ссылка на комментарий Поделиться на другие сайты Поделиться
Nevod Опубликовано 17 Декабря, 2015 в 04:46 Жалоба Поделиться Опубликовано 17 Декабря, 2015 в 04:46 (изменено) ... Можно или статью пополнее (страницу 124 и далее, если нужно) или хотя бы полную ссылку на литературу ... Вот файл. Книжка интересная, хотя и частично устарела :biggrin: V_pomosh_radiokruzhku_izd2_1987.djvu Изменено 17 Декабря, 2015 в 04:49 пользователем nevod 3 Ссылка на комментарий Поделиться на другие сайты Поделиться
StalKer-NightMan Опубликовано 17 Декабря, 2015 в 05:59 Жалоба Поделиться Опубликовано 17 Декабря, 2015 в 05:59 Такие книги не стареют. 8-) Спасибо за материал, Борис. Ссылка на комментарий Поделиться на другие сайты Поделиться
Vlad41 Опубликовано 17 Декабря, 2015 в 10:18 Автор Жалоба Поделиться Опубликовано 17 Декабря, 2015 в 10:18 (изменено) Лучше поздно, чем никогда. Это из книги "В помощь радиокружку". А вообще, самая распространённая схема. Вдруг когда-нибудь пригодится ещё. Борис, а вот здесь как раз тот случай, когда еще не поздно. Девятивольтовый-то я еще не сделал, т.к. он на отдельной плате будет и с отдельным трансформатором. И схемка как раз в тему - проста и надежна. Я таких раньше много делал/ Просто подзабыл уже за 20 лет. Кстати, схемку легко пересчитать на другие Uвх и Uвых. Так что, спасибо Вам за своевременную подсказку! :biggrin: Изменено 17 Декабря, 2015 в 10:51 пользователем Vlad41 Ссылка на комментарий Поделиться на другие сайты Поделиться
Datagor Опубликовано 17 Декабря, 2015 в 10:50 Жалоба Поделиться Опубликовано 17 Декабря, 2015 в 10:50 Для nevod: спасибо, дополнил ваш пост второй страницей статьи. Теперь всё ясно. Мне тут не хватает нескольких конденсаторов, но не следует забывать, что изначально схема разработана для аккумуляторного питания, 12V => 9V, где это допустимо. Ссылка на комментарий Поделиться на другие сайты Поделиться
Vlad41 Опубликовано 17 Декабря, 2015 в 11:29 Автор Жалоба Поделиться Опубликовано 17 Декабря, 2015 в 11:29 (изменено) Мне тут не хватает нескольких конденсаторов, но не следует забывать, что изначально схема разработана для аккумуляторного питания, 12V => 9V, где это допустимо. Заеду-ка я после работы в гараж, пороюсь в шкафах - должна там валяться плата с трансформатором. Стабилизатор был сделан именно по аналогичной схеме, с Uвых= 9 в и валяется забытый года этак с 1990-го... Ай да Борис!!! С меня точно 100 грамм и яичко! :biggrin: Изменено 17 Декабря, 2015 в 11:31 пользователем Vlad41 Ссылка на комментарий Поделиться на другие сайты Поделиться
Sergiy_83 Опубликовано 17 Декабря, 2015 в 13:07 Жалоба Поделиться Опубликовано 17 Декабря, 2015 в 13:07 (изменено) Да, схема проверенная, надежная и неубиваемая. На работе 2 года назад тоже сделал такую из того что было. Следует отметить, что в ней не токоограничение, а именно защита, при которой схема полностью выключается. И чем больше коэффициенты усиления транзисторов, тем меньше "просадка" на выходе. Uвх=40V Uвых=4-30V Изменено 17 Декабря, 2015 в 13:10 пользователем Sergiy_83 Ссылка на комментарий Поделиться на другие сайты Поделиться
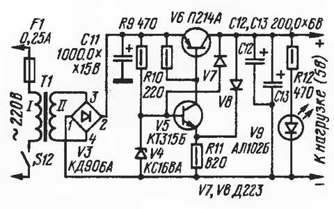
Nevod Опубликовано 17 Декабря, 2015 в 13:43 Жалоба Поделиться Опубликовано 17 Декабря, 2015 в 13:43 (изменено) А вот как включён такой стабилизатор в усилителе Солнцева (из Радио 1986 кажется года). Коллектор мощного транзистора соединён с общим проводом. У меня года с 1998 такой стабилизатор в "бескорпусном" усилителе работает. В нём 2 микросхемы типа TDA2030 и мощный транзистор стабилизатора просто прикручены к здоровенной алюминиевой пластине без всяких изоляторов. Где оно только не валялось. Раз в несколько лет извлекается на свет божий для очередных издевательств модернизаций, но всё время работает. Привожу кусок текста Солнцева, найденный в интернете: "Стабилизаторы напряжения выполнены по известной схеме на транзисторах разной структуры. Благодаря включению обоих транзисторов по схеме с общим эмиттером, параметры такого устройства, несмотря на простоту, достаточно хорошие. К тому же стабилизаторы устойчивы к перегрузке и к коротким замыканиям в нагрузке. При коротком замыкании обесточивается стабилитрон VD5, и транзисторы VT1, VT2 закрываются. После устранения замыкания работоспособность устройства автоматически восстанавливается. Изготовленные автором стабилизаторы выключались при токе нагрузки 7–8 А, что можно считать вполне допустимым, так как бросок тока в момент пробоя одного из транзисторов выходного каскада усилителя превышает это значение. Как видно из схемы, регулирующий транзистор VТ2 включен в «холодный» (т.е. соединенный с общим проводом усилителя) провод выпрямителя. Это позволяет установить регулирующие транзисторы всех четырех стабилизаторов на общий теплоотвод без каких-либо изолирующих прокладок, и требует для каждого из выпрямителей отдельной обмотки трансформатора". Изменено 17 Декабря, 2015 в 13:44 пользователем nevod Ссылка на комментарий Поделиться на другие сайты Поделиться
Vlad41 Опубликовано 17 Декабря, 2015 в 15:22 Автор Жалоба Поделиться Опубликовано 17 Декабря, 2015 в 15:22 (изменено) Нашел я сейчас в гараже одну такую старую свою плату из 90-х с маломощным "надежным и неубиваемым". И "вспомнил всё", как в известном фильме. Действительно, для этого СН нужно подбирать транзисторы с возможно большим коэфф. усиления. Схемка мной применялась почти во всех конструкциях и не подводила. Сначала я "наживлял" на плату два постоянных и один переменный резисторы (R3,R4,R5), выставлял нужное напряжение на выходе, а затем вместо этой цепочки ставил два постоянных резистора, предварительно измерив получившиеся значения. Интересная штука – человеческая память. Борис напомнил схему – я вспомнил, что у меня даже есть где-то готовая плата, пылящаяся с прошлого века. Увидел эту старую плату – вспомнил и о другой схеме (еще раз приведу её здесь). Эту схемку я тоже когда-то помучал изрядно. Схема вполне работоспособна, но c учетом следующего: Коэффициент стабилизации тоже очень сильно зависит от коэффициента усиления установленных транзисторов. А потому, с П214 или другим аналогичным, получить высокий коэффициент стабилизации вряд ли удастся. Но схема хорошо работает и с кремниевым транзистором, например, с КТ814. При этом, потребуется уточнить номинал R10 и, скорее всего, номинал R11 будет несколько иным для того же порога ограничения Uвых. Установить точно выходное напряжение возможно лишь подобрав стабилитрон, подстройка резисторами не получится. Сопротивление резистора R9 в данном конкретном случае надо уточнить, по-моему номинал должен быть поменьше, т.к. при R=470 Ом ток через стабилитрон маловат (это я пишу по памяти, но могу и ошибиться, надо перепроверять). Впрочем, это R зависит от входного напряжения, так что в любом случае надо уточнять для конкретного стабилитрона и напряжения на входе СН. Здесь в схеме явно ошибка (это помню на 100%): со стабилитроном КС168 выходное напряжение получится около 7,5 вольт. Чтобы получить 5 вольт, нужно установить стабилитрон КС147 или даже КС143 (?). При токе нагрузки, близком к пороговому значению, при котором срабатывает защита, сначала напряжение на выходе начинает сильно снижаться (возможно понижение до 0,5…0,8 вольт), а уж затем происходит срабатывание и Uвых падает почти до 0 вольт. Но срабатывало всегда чётко, не придерешься. Схема надежно работает при Uвх намного большем, чем Uвых. Надо только проследить, чтобы при максимальном Uвх ток через стабилитрон не превышал допустимого для данного типа стабилитрона значения. Плюс, порог срабатывания защиты при разных напряжениях на входе СН будет отличаться. Тут придется попотеть, подбирая номинал R11, который зависит от того, какое напряжение на входе стабилизатора будет в момент, когда ток нагрузки будет близок к пороговому. А это, в свою очередь, зависит от трансформатора. Чем меньше «просаживается» напряжение на обмотке под нагрузкой, тем при бОльшем значении тока нагрузки сработает защита (при одном и том же номинале R11). Данное утверждение справедливо и для второго стабилизатора, предложенного Борисом (nevod). В целом же данная схема тоже имеет право на существование и вполне надежна. Большой плюс для обоих схем - не нужен низкоомный балластный резистор. И это оч-ч-чень даже хорошо. :biggrin: Вот, кстати, нашел пояснения к приведенной мной схеме (позиционные обозначения элементов соответствуют рисунку): Диод V7, включенный между базой управляющего (V5) и коллектором регулирующего (V6) транзисторов уменьшает зависимость порога ограничения тока нагрузки данного СН от статического коэффициента передачи регулирующего транзистора V5. В нормальном режиме работы стабилизатора диод V8 открыт, а диод V7 закрыт и не влияет на работу устройства. Если ток нагрузки увеличивать, то выходное напряжение стабилизатора начнет уменьшаться, диод V8 закроется, а транзистор V5 совместно с резисторами R10, R11 и стабилитроном V4 будет работать как стабилизатор тока. В связи с этим базовый ток регулирующего транзистора V5, а значит и его коллекторный ток оказываются ограниченными. Одновременно с закрыванием диода V8 открывается диод V7, шунтирует стабилитрон V4, и он выходит из режима стабилизации. Это приводит к уменьшению напряжения на базе транзистора V5 и соответственно к уменьшению тока ограничения. Если в качестве диода V7 применить светодиод, например АЛ102А, то он будет служить индикатором перегрузки стабилизатора, но в этом случае ток короткого замыкания несколько увеличится вследствие большего падения напряжения на переходе светодиода. Недавно попадалось несколько иное начертание той же схемы, что я описал выше. Надо пошукать... Да, еще "ваттность" резисторов (0,5 Вт) взята с излишним запасом. Без всякого ущерба для здоровья схемы можно применить резисторы 0,25 Вт. По памяти напишу, как определить номинал R9. Если ошибусь - знатоки поправят... При налаживании вместо резистора R9 сначала "наживить" цепочку из последовательно соедиенных постоянного резистора (около 100 Ом) и переменного (1 кОм), средний вывод которого соединить с одним из крайних выводов. При этом движок переменного резистора установить так, чтобы сопротивление введнной части было максимальным. В разрыв цепи между стабилитроном и точкой соединения R9 и базы V5 включить авометр на пределе измерения тока 60 мА (или около того, в зависимости от типа авометра). Лучше применить стрелочный прибор. Далее, без нагрузки подключить СН к источнику. Движком переменного R постепенно уменьшая сопротивление введенной части установить ток через стабилитрон ниже предельно допустимого для данного типа стабилитронов (обычно около10...20 мА). Проверить работу СН под нагрузкой, близкой к предельной. При этом, ток через стабилитрон не должен опуститься ниже минимального для данного типа стабилитронов. Лучше если ток будет примерно на 5 мА выше оного. Затем, отключив питание, восстановить цепь стабилитрона (убрать авометр), а вместо цепочки из постоянного и переменного резисторов установить постоянный резистор с номиналом, равным сумме введенной части переменного и номиналу включенного последовательно постоянного резисторов. Как-то так... Примерно так же я проверял сопротивление R2 в схеме, приведенной Борисом (nevod) Изменено 18 Декабря, 2015 в 12:12 пользователем Datagor Ссылка на комментарий Поделиться на другие сайты Поделиться
Рекомендуемые сообщения
Для публикации сообщений создайте учётную запись или авторизуйтесь
Вы должны быть пользователем, чтобы оставить комментарий
Создать учетную запись
Зарегистрируйте новую учётную запись в нашем сообществе. Это очень просто!
Регистрация нового пользователяВойти
Уже есть аккаунт? Войти в систему.
Войти