Гость omegach Опубликовано 15 Ноября, 2015 в 16:09 Жалоба Поделиться Опубликовано 15 Ноября, 2015 в 16:09 ... звук - сплошная хрипота и не громкий ... Померяй напряжения везде. Вторую сетку к анодному подключил? Ссылка на комментарий Поделиться на другие сайты Поделиться
TANk Опубликовано 15 Ноября, 2015 в 19:17 Жалоба Поделиться Опубликовано 15 Ноября, 2015 в 19:17 ... без ОС и триодного включения 6п14п ... А куда и как подключены вторые сетки 6П14П? Это если включение не триодное? Картинка с напряжениями была бы очень желательна. Напряжение питания входного СРПП каскада я бы оставил по прежнему 300вольт не уменьшая до 160. И блок питания проще (не нужно второго напряжения) и лампам с высоким анодным напряжением работать гораздо лучше. Ссылка на комментарий Поделиться на другие сайты Поделиться
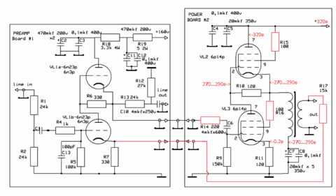
Гость gtxpert Опубликовано 15 Ноября, 2015 в 19:32 Жалоба Поделиться Опубликовано 15 Ноября, 2015 в 19:32 (изменено) ... Вторую сетку к анодному подключил? ... ну то есть триодное включение? я написал - не подключил пока что еще, буду пробовать померял напряжения на верхней лампе на анаде +320, между лампами на концах резистора +270 .... 290 плавает, на катоде нижней лампы 0.2в - явно что то не так :wink: питание преампа и оконечного усилителя от разных трансформаторов и бп, 160в - преамп, 320в усилитель, и между собой не связанны, общая только масса. хотя оконечный усилитель и без преампа точно так же хрипит. может лампы дохлые, но я пробовал разные. еще сегодня нашел 6п15п, может на них лучше строить!?) А куда и как подключены вторые сетки 6П14П? Это если включение не триодное? никуда) я предварительно так схему и рисовал... и спрашивал про вторую сетку (ножку 9) сейчас собрано без цепей с "красными" резисторами, и замеренные напряжения: Изменено 15 Ноября, 2015 в 19:51 пользователем gtxpert Ссылка на комментарий Поделиться на другие сайты Поделиться
Гость omegach Опубликовано 15 Ноября, 2015 в 20:38 Жалоба Поделиться Опубликовано 15 Ноября, 2015 в 20:38 так подключи вторую сетку к анодному через резистор и хрип пропадет. Триодное включение это когда вторая сетка к аноду (ножка 7) подключена :wink: Ссылка на комментарий Поделиться на другие сайты Поделиться
Гость gtxpert Опубликовано 16 Ноября, 2015 в 14:02 Жалоба Поделиться Опубликовано 16 Ноября, 2015 в 14:02 (изменено) подключил триодное! и чего тупил - не знаю, запело! шикарно запело (ну по первым ощущениям :wink: ), хоть и не громко! а мне громко и не надо! счас с фоном по питанию осталось разобраться Изменено 16 Ноября, 2015 в 14:26 пользователем gtxpert Ссылка на комментарий Поделиться на другие сайты Поделиться
Datagor Опубликовано 16 Ноября, 2015 в 17:09 Жалоба Поделиться Опубликовано 16 Ноября, 2015 в 17:09 Павел, поздравляю! Это классное ощущение :wink: omegach-успасибо, лучше через зелёную кнопочку в его полезном посте. Ссылка на комментарий Поделиться на другие сайты Поделиться
Гость gtxpert Опубликовано 16 Ноября, 2015 в 20:41 Жалоба Поделиться Опубликовано 16 Ноября, 2015 в 20:41 хы) спасибо всем кому не сложно помогать советом! пока что я собрал один канал, в колонке собранной на автомобильных динамиках Morel Tempo 6 (3 ома показывает мой омметр на входе кроссовера) звук конечно же не громкий, мощность усилителя на слух определить затрудняюсь, фон почти полностью отсуствует, и звук довольно интересный, басит приятно, а со средними и высокими уже не так все гладко. а вот в наушниках (16ом) подключенных 2 каналами (8 ом) на один канал, на прямую, - фон не сильно, но слышно хорошо, и в звуке все же слышны какие то искажения, ... надо бы вспомнить как пользоваться осцилографом или научится использовать АЦП звуковой карты... попробовал с лампами 6П15П, разницы особой не успел заметить. так же сделал ОС , с разделительными резистороми R7 на катод нижней 6н23п, по совету, но вместо R17 -15к, пока что поставил 560ом, потому с что 15к я ошибся, это уже перебор и с ним нету ни какого эффекта. сделал переключатель - вкл/выкл ОС, вкл - звук тише и меньше искажений, но в общем кажется что просто нету влияния на искажения, а только меняется громкость. Ссылка на комментарий Поделиться на другие сайты Поделиться
Гость omegach Опубликовано 16 Ноября, 2015 в 21:28 Жалоба Поделиться Опубликовано 16 Ноября, 2015 в 21:28 ... а со средними и высокими уже не так все гладко ... 3 ома это не для него. Вот 8ми омные динамики будут всю полосу отыгрывать Ссылка на комментарий Поделиться на другие сайты Поделиться
Гость gtxpert Опубликовано 16 Ноября, 2015 в 22:03 Жалоба Поделиться Опубликовано 16 Ноября, 2015 в 22:03 (изменено) ... 3 ома это не для него. Вот 8ми омные динамики будут всю полосу отыгрывать ... дело в выходном трансформаторе? надо будет ТВ3-1-10 попробовать включать, вместо ТВ-3ЕШ 16 омные наушники (включенные как 8 ом тестово в один канал) - тоже как то не очень. хотя опять же понимаю, надо по хорошему в стерео всё слушать. Изменено 16 Ноября, 2015 в 22:04 пользователем gtxpert Ссылка на комментарий Поделиться на другие сайты Поделиться
Гость xtrason Опубликовано 17 Ноября, 2015 в 03:21 Жалоба Поделиться Опубликовано 17 Ноября, 2015 в 03:21 Мне непонятно, зачем огород городить, когда все давно придумано: Ссылка на комментарий Поделиться на другие сайты Поделиться
Гость misa Опубликовано 17 Ноября, 2015 в 06:29 Жалоба Поделиться Опубликовано 17 Ноября, 2015 в 06:29 Придумано с трансформатором обмотки которого не известны. А может трансформатор с тремя первичными обмотками? Ссылка на комментарий Поделиться на другие сайты Поделиться
TANk Опубликовано 17 Ноября, 2015 в 13:50 Жалоба Поделиться Опубликовано 17 Ноября, 2015 в 13:50 ... ТВ3-1-10 почему то имеют 2 первичных обмотки со средней точкой и две вторички со средней точкой (по выводам это выглядит так) , для чего они применяются? вроде почитал - пишут что для выхода однотактных усилителей ... ТВЗ-1-10 стояли в ламповом Сириусе выпуска ИРЗ. Они для однотактного выходного каскада с ультралинейным включением лампы 6П14П. Поэтому первичная обмотка имеет отвод. Помниться, ты писал, что большой мощности не надо. Может тогда сделать на этих трансформаторах однотактные усилители на 6П14П. Ватта 4-5 с них и с ламп 6П14П снять можно. Я в личку давал свой телефон. Как нибудь давай созвонимся, принесешь свои трансформаторы попробуем разобарться. Еще очень похожие были трансформаторы от радиолы Урал-114. Они для полноценного двухтактного усилителя. Если они такие, то надо просто собрать на них двухтактник и будет гораздо лучше и по качеству и по мощности. Ссылка на комментарий Поделиться на другие сайты Поделиться
Рекомендуемые сообщения
Для публикации сообщений создайте учётную запись или авторизуйтесь
Вы должны быть пользователем, чтобы оставить комментарий
Создать учетную запись
Зарегистрируйте новую учётную запись в нашем сообществе. Это очень просто!
Регистрация нового пользователяВойти
Уже есть аккаунт? Войти в систему.
Войти