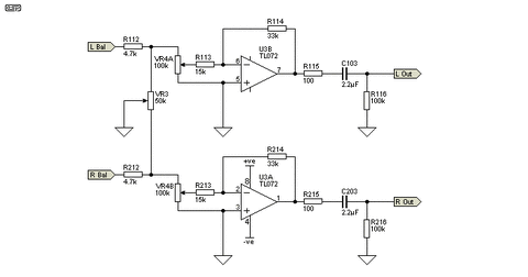
Гость mirch Опубликовано 17 Октября, 2012 в 18:46 Жалоба Поделиться Опубликовано 17 Октября, 2012 в 18:46 Добрый всем вечер! Собрал такой пред с регулятором тембра, какие операционники посоветуете? Поинтересней чем NE5532 _https://sound.westhost.com/project97.htm Ссылка на комментарий Поделиться на другие сайты Поделиться
Yamazaki Опубликовано 17 Октября, 2012 в 21:07 Жалоба Поделиться Опубликовано 17 Октября, 2012 в 21:07 Ну это сугубо дело вкуса... Классных операционников существует море, причем любой из них скорее всего вас удовлетворит. Ну, скажем, OPA2134 попробуйте. Ссылка на комментарий Поделиться на другие сайты Поделиться
Гость mirch Опубликовано 18 Октября, 2012 в 04:39 Жалоба Поделиться Опубликовано 18 Октября, 2012 в 04:39 (изменено) Ну, скажем, OPA2134 попробуйте. Спасибо. По деньгам сам к ним склонялся. P.S. По просьбам трудящихся доп.инфа обсуждение и печатка здесь. _https://radiokot.ru/forum/viewtopic.php?f=1&t=43289&sid=18471c0992a3a3b89b6ce8ba45156f95 моя печатка без баланса Т.Б.rar Внешний вид Изменено 18 Октября, 2012 в 05:31 пользователем mirch Ссылка на комментарий Поделиться на другие сайты Поделиться
metrolog Опубликовано 18 Октября, 2012 в 05:44 Жалоба Поделиться Опубликовано 18 Октября, 2012 в 05:44 (изменено) Тоже собирал себе такой, буквально 2 мес. назад. У меня вопрос к искушенным слушателям: насколько сильно может различаться звучание "родной" TL072 от той же OPA2134? Изменено 18 Октября, 2012 в 05:54 пользователем metrolog Ссылка на комментарий Поделиться на другие сайты Поделиться
Гость mirch Опубликовано 18 Октября, 2012 в 06:04 Жалоба Поделиться Опубликовано 18 Октября, 2012 в 06:04 Тоже собирал себе такой, буквально 2 мес. назад. Понравился? Ссылка на комментарий Поделиться на другие сайты Поделиться
Dimonos Опубликовано 18 Октября, 2012 в 06:34 Жалоба Поделиться Опубликовано 18 Октября, 2012 в 06:34 (изменено) Тоже собирал себе такой, буквально 2 мес. назад. У меня вопрос к искушенным слушателям: насколько сильно может различаться звучание "родной" TL072 от той же OPA2134? Стоят панельки, могу менять, TL072 на NE 5534 и на OPA2134. Темроблок активный (немного не такой). Скажем TL072 отличается заметно, но скорее из за примененных в ней полевиков. А 5534 и 2134 разница почти не ощущается. С OPA немного как бы прозрачнее и сглаженнее. Ощущения на уровне подсознания. Кардинальной разницы нет. Все естественно зависит от остальной аппаратуры и акустики. В моем случае еле заметно. А вт как работает сама МС кардинально зависит от источника изготовления. NE 5534, кстати ставят и высококачественную аппаратуру класса хай-Энд. Только отобранные по параметрам. Изменено 18 Октября, 2012 в 06:35 пользователем dimonos Ссылка на комментарий Поделиться на другие сайты Поделиться
Гость rubenlukin Опубликовано 18 Октября, 2012 в 07:31 Жалоба Поделиться Опубликовано 18 Октября, 2012 в 07:31 Стоят панельки, могу менять, TL072 на NE 5534 Дим, ты не ошибся? Мож, таки 5532, 34-й -- совсем другой и по функциям, и по пинам. Ссылка на комментарий Поделиться на другие сайты Поделиться
Datagor Опубликовано 18 Октября, 2012 в 08:07 Жалоба Поделиться Опубликовано 18 Октября, 2012 в 08:07 Сергей и Максим, какие выводы после сборки? Достойная конструкция, стоит повторять, стоит затрат времени и деталей? Ссылка на комментарий Поделиться на другие сайты Поделиться
Гость mirch Опубликовано 18 Октября, 2012 в 08:26 Жалоба Поделиться Опубликовано 18 Октября, 2012 в 08:26 Сергей и Максим, какие выводы после сборки?Достойная конструкция, стоит повторять, стоит затрат времени и деталей? Ну я пока послушал пару композиций с бука на кухонных колоночках, чисто для проверки. А вообще он будет трудится с ЦАПом PCM2704 и Ленсли Худовым на выходе. Доделаю корпус отпишусь Поэтому пока могу сказать что громкость регулирует великолепно :smile: Ну и лучше программного эквалайзера однозначно, кондеры все пленочные можно найти и их количество минимально. Ссылка на комментарий Поделиться на другие сайты Поделиться
metrolog Опубликовано 18 Октября, 2012 в 09:48 Жалоба Поделиться Опубликовано 18 Октября, 2012 в 09:48 (изменено) Понравился? Сергей и Максим, какие выводы после сборки? Обычный ТБ, не скажу, что плохой, но не выдающийся. Был собран в рамках программы по поиску нового темброблока. Последние 15 лет слушаю предусилитель из ВРЛ98, нравится этот звук, хотя характеристики не фонтан. Последнее время замучило честолюбие: руки вроде растут из нужного места, а слушаю прошлый век. Решил собирать все понравившиеся схемы и сравнивать со старым ТБ. Какой переиграет тот и пойдет в новый предусилитель. Так вот, этот субъективно не переиграл. Где то рядом со старым. Следующий ТБ у меня будет Суховский, на К157УД2 - (Радио 90_10_стр. 58 Н Сухов «Регулятор громкости и тембра»). Изменено 18 Октября, 2012 в 10:00 пользователем metrolog Ссылка на комментарий Поделиться на другие сайты Поделиться
Yamazaki Опубликовано 18 Октября, 2012 в 09:49 Жалоба Поделиться Опубликовано 18 Октября, 2012 в 09:49 А схема-то похожа на солнцевский пред. Опер - пасиивный ТБ - опер. Как говорится, найдите десять отличий... Ссылка на комментарий Поделиться на другие сайты Поделиться
metrolog Опубликовано 18 Октября, 2012 в 09:52 Жалоба Поделиться Опубликовано 18 Октября, 2012 в 09:52 (изменено) А схема-то похожа на солнцевский пред. Опер - пасиивный ТБ - опер. А они практически все строятся по такому принципу. Изменено 18 Октября, 2012 в 09:52 пользователем metrolog Ссылка на комментарий Поделиться на другие сайты Поделиться
Рекомендуемые сообщения