nub Опубликовано 10 Октября, 2012 в 17:57 Жалоба Поделиться Опубликовано 10 Октября, 2012 в 17:57 подскажите как в условиях автомобиля получить напряжение 27-48 вольт с мощностью не менее 300 ватт и током не менее 7.5 ампер? а так же вопрос можно ли имеющийся импульсный преобразователь dc-dc 24в, повысить до хотя бы 27в? Ссылка на комментарий Поделиться на другие сайты Поделиться
metrolog Опубликовано 10 Октября, 2012 в 18:13 Жалоба Поделиться Опубликовано 10 Октября, 2012 в 18:13 (изменено) подскажите как в условиях автомобиля получить напряжение 27-48 вольт с мощностью не менее 300 ватт и током не менее 7.5 ампер? Даю наводку: схема может быть приблизительно такой, с изменениями. https://forum.datagor.ru/index.php?showtopic=6815&st=0 а так же вопрос можно ли имеющийся импульсный преобразователь dc-dc 24в, повысить до хотя бы 27в? Можно. Присутствие схемы здорово облегчит процесс. Изменено 10 Октября, 2012 в 19:23 пользователем metrolog Ссылка на комментарий Поделиться на другие сайты Поделиться
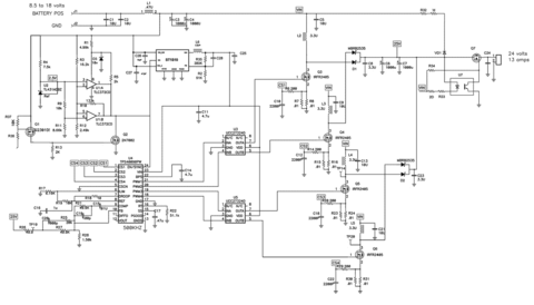
nub Опубликовано 10 Октября, 2012 в 23:55 Автор Жалоба Поделиться Опубликовано 10 Октября, 2012 в 23:55 (изменено) уточняю, напряжение нужно однополярное в диапазоне от 27 до 48 вольт и компактные размеры чтоб засунуть в коробку 15*18см и место осталось )) а это импульсник по которому второй вопрос, собственно он подходит по всем параметрам кроме напряжения ) Изменено 11 Октября, 2012 в 00:03 пользователем nub Ссылка на комментарий Поделиться на другие сайты Поделиться
logvoleg Опубликовано 11 Октября, 2012 в 05:34 Жалоба Поделиться Опубликовано 11 Октября, 2012 в 05:34 а это импульсник по которому второй вопрос, собственно он подходит по всем параметрам кроме напряжения ) По даташиту у TPS40090 немного другое включение задающих цепей. Если я правильно разобрался как включено здесь то выходное напряжение задается резисторами R27, R28 по формуле VOUT=0.7*(r27/r28+1) Но лучше что бы еще кто то из народа посмотрел. Ссылка на комментарий Поделиться на другие сайты Поделиться
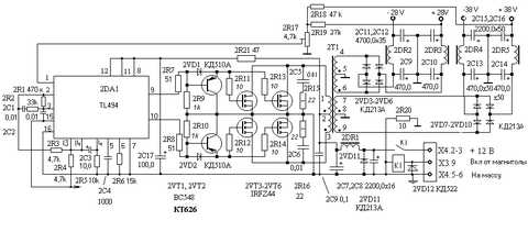
alex n Опубликовано 11 Октября, 2012 в 14:46 Жалоба Поделиться Опубликовано 11 Октября, 2012 в 14:46 подскажите как в условиях автомобиля получить напряжение 27-48 вольт с мощностью не менее 300 ватт и током не менее 7.5 ампер? а так же вопрос можно ли имеющийся импульсный преобразователь dc-dc 24в, повысить до хотя бы 27в? Посмотрите вот этот преобразователь, возможно понравится ... :smile: Ссылка на комментарий Поделиться на другие сайты Поделиться
metrolog Опубликовано 12 Октября, 2012 в 06:02 Жалоба Поделиться Опубликовано 12 Октября, 2012 в 06:02 уточняю, напряжение нужно однополярное в диапазоне от 27 до 48 вольт и компактные размеры чтоб засунуть в коробку 15*18см и место осталось )) Я это понял. Разумеется, полностью готовых решений под твой случай нет, но есть стандартная схемотехника, пример которой я привел. Если есть проблема с адаптацией "под себя" есть смысл пока подождать с такими проектами. Ссылка на комментарий Поделиться на другие сайты Поделиться
nub Опубликовано 12 Октября, 2012 в 06:11 Автор Жалоба Поделиться Опубликовано 12 Октября, 2012 в 06:11 проблема с адаптацией под себя есть, стандартных решений нет, а усилитель запитать очень хочется )) вот и надеюсь на помощь, думал импульсник таки можно переделать, либо имеется какое то простое техническое решение чтоб собрать на коленке, а трансы мотать не умею и не хочется ) Ссылка на комментарий Поделиться на другие сайты Поделиться
metrolog Опубликовано 12 Октября, 2012 в 06:28 Жалоба Поделиться Опубликовано 12 Октября, 2012 в 06:28 (изменено) проблема с адаптацией под себя есть, стандартных решений нет, а усилитель запитать очень хочется )) Это достаточно серьезный проект, требует навыков и четкого понимания процессов. При известном умении все помещается в корпус от БП АТХ. А вот с готовой схемой можно поковыряться, по рекомендациям Олега (logvoleg). Если не получится, тут уже нужно будет увеличивать индуктивность катушек. Изменено 12 Октября, 2012 в 06:33 пользователем metrolog Ссылка на комментарий Поделиться на другие сайты Поделиться
logvoleg Опубликовано 12 Октября, 2012 в 10:13 Жалоба Поделиться Опубликовано 12 Октября, 2012 в 10:13 А вот с готовой схемой можно поковыряться, по рекомендациям Олега (logvoleg). Если не получится, тут уже нужно будет увеличивать индуктивность катушек. Сереж посмотри, там не даташитное включение, но вроде, так как я написал задается выходное напряжение. Проверь меня. Ссылка на комментарий Поделиться на другие сайты Поделиться
metrolog Опубликовано 12 Октября, 2012 в 11:58 Жалоба Поделиться Опубликовано 12 Октября, 2012 в 11:58 (изменено) Проверь меня. Да, включение отличается от типового: _https://www.ti.com/lit/ds/symlink/tps40091.pdf Но судя по схеме других вариантов быть не может, да и вывод 10-й называется FB (feedback). Кроме того, не будем забывать, что схема изначально рабочая. Так что все правильно. Вспомни для примера TL494, там обратную связь можно организовать тремя путями и все будут верными. Изменено 12 Октября, 2012 в 12:31 пользователем metrolog Ссылка на комментарий Поделиться на другие сайты Поделиться
logvoleg Опубликовано 12 Октября, 2012 в 12:08 Жалоба Поделиться Опубликовано 12 Октября, 2012 в 12:08 Да, включение отличается от типового. Но судя по схеме других вариантов быть не может, да и вывод 10-й называется FB (feedback). Кроме того, не будем забывать, что схема изначально рабочая. Так что все правильно.Вспомни для примера TL494, там обратную связь можно организовать тремя путями и все будут верными. Да я так, лучше перебдеть... Ссылка на комментарий Поделиться на другие сайты Поделиться
alex n Опубликовано 12 Октября, 2012 в 15:47 Жалоба Поделиться Опубликовано 12 Октября, 2012 в 15:47 Вспомни для примера TL494, там обратную связь можно организовать тремя путями и все будут верными. А я четвёртый знаю ... :smile: Ссылка на комментарий Поделиться на другие сайты Поделиться
Рекомендуемые сообщения
Для публикации сообщений создайте учётную запись или авторизуйтесь
Вы должны быть пользователем, чтобы оставить комментарий
Создать учетную запись
Зарегистрируйте новую учётную запись в нашем сообществе. Это очень просто!
Регистрация нового пользователяВойти
Уже есть аккаунт? Войти в систему.
Войти