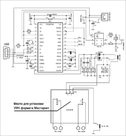
Гость SuperAlex Опубликовано 22 Июля, 2012 в 19:44 Жалоба Поделиться Опубликовано 22 Июля, 2012 в 19:44 Приветствую жителей форума! Мной был куплен готовый ЦАП на плате (по схеме как на фото) в одном интернет-магазине. По началу было всё в порядке со звуком, всё играло замечательно, но спустя некоторое время начались проблемы. А именно, при прослушивании музыки через наушники или через внешний усилитель звук начал щёлкать, как бы пропадать на время. Иногда это сопровождалось резким увеличением звука в винде. Иногда звук пропадал совсем и помогало только отключение ЦАПа от usb и повторное подключение обратно. Скажите, это какая-то болезнь ЦАПов на PCM2704 или всё-таки глюк винды? У кого-нибудь были подобные проблемы? Ссылка на комментарий Поделиться на другие сайты Поделиться
andrew_spb Опубликовано 23 Июля, 2012 в 12:14 Жалоба Поделиться Опубликовано 23 Июля, 2012 в 12:14 Скажите, это какая-то болезнь ЦАПов на PCM2704 или всё-таки глюк винды? У кого-нибудь были подобные проблемы? И вам не хворать! Я не спец по ЦАПам и еще не дорос чтобы иметь его внешний (пользую хорошую карту пока) но цикл статей про самодельный ЦАП прочитал и в форум по его настройке нос сунул. Так вот там Ваша ситуация рассматривалась! И даже решение было... Ссылка на комментарий Поделиться на другие сайты Поделиться
Гость SuperAlex Опубликовано 23 Июля, 2012 в 18:22 Жалоба Поделиться Опубликовано 23 Июля, 2012 в 18:22 И вам не хворать! Я не спец по ЦАПам и еще не дорос чтобы иметь его внешний (пользую хорошую карту пока) но цикл статей про самодельный ЦАП прочитал и в форум по его настройке нос сунул. Так вот там Ваша ситуация рассматривалась! И даже решение было... Я, конечно, не ленивый и не раз курил форумы, но можно ссылочку по решению проблемы.... хотя бы скажите куда копать? плиз! Ссылка на комментарий Поделиться на другие сайты Поделиться
gutman Опубликовано 23 Июля, 2012 в 22:15 Жалоба Поделиться Опубликовано 23 Июля, 2012 в 22:15 скорее всего это не пропай м/с цапы Ссылка на комментарий Поделиться на другие сайты Поделиться
Гость SuperAlex Опубликовано 24 Июля, 2012 в 07:07 Жалоба Поделиться Опубликовано 24 Июля, 2012 в 07:07 Какие ещё будут варианты решения, товарищи? Ссылка на комментарий Поделиться на другие сайты Поделиться
teamoon Опубликовано 24 Июля, 2012 в 10:49 Жалоба Поделиться Опубликовано 24 Июля, 2012 в 10:49 Какие ещё будут варианты решения, товарищи? Танк писал, что проблема решалась увеличением мощности источника питания. Ссылка на комментарий Поделиться на другие сайты Поделиться
Гость SuperAlex Опубликовано 24 Июля, 2012 в 11:21 Жалоба Поделиться Опубликовано 24 Июля, 2012 в 11:21 Танк писал, что проблема решалась увеличением мощности источника питания. Мой ЦАП запитан от USB Добавлено после раздумий: Танк писал, что проблема решалась увеличением мощности источника питания. Разве есть вариант что не хватает мощности порта? Ссылка на комментарий Поделиться на другие сайты Поделиться
Yamazaki Опубликовано 25 Июля, 2012 в 03:47 Жалоба Поделиться Опубликовано 25 Июля, 2012 в 03:47 Попробуйте пошаманить с кверцем и конденсаторами возле него. Ссылка на комментарий Поделиться на другие сайты Поделиться
teamoon Опубликовано 25 Июля, 2012 в 03:51 Жалоба Поделиться Опубликовано 25 Июля, 2012 в 03:51 Ну а почему бы и нет? Не всякий USB-порт винты внешние (особенно древние) может раскрутить... Не исключаю, что и не всякий звукоизлучатель прокачать сумеет. Чем слушаете звуки? Ссылка на комментарий Поделиться на другие сайты Поделиться
Гость SuperAlex Опубликовано 25 Июля, 2012 в 11:41 Жалоба Поделиться Опубликовано 25 Июля, 2012 в 11:41 Ну а почему бы и нет? Не всякий USB-порт винты внешние (особенно древние) может раскрутить... Не исключаю, что и не всякий звукоизлучатель прокачать сумеет. Чем слушаете звуки? Слушаю на не дорогих низкоомных наушниках и на усилителе. Щелчки и глюки бывают и на усилке и на наушниках. Во внешних винтах всё-таки присутствует движок, который надо раскрутить (пусковые токи), а тут ЦАПик ... Я думаю может на него помехи влияют какие-нибудь..... Мож по питанию что-то пролазит ..... Ссылка на комментарий Поделиться на другие сайты Поделиться
logvoleg Опубликовано 30 Июля, 2012 в 05:48 Жалоба Поделиться Опубликовано 30 Июля, 2012 в 05:48 Мож по питанию что-то пролазит ..... Ну если думаете что по питанию что то несет, поставьте по входу питания кондерчики 0,1 μF. "керамику" и 470μF. х 10В. "электролит". Проверьте ЦАП на другом компе. Ссылка на комментарий Поделиться на другие сайты Поделиться
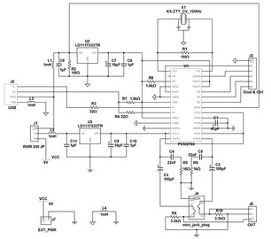
Гость basilevscom Опубликовано 30 Июля, 2012 в 15:38 Жалоба Поделиться Опубликовано 30 Июля, 2012 в 15:38 Привет! На мой взгляд проблеме в питании, сам много 2704 паял, проблем не было. Только у меня в схеме он запитывался от USB через стабилизатор на 3.3V (И режим цапа другой, получается). Схема примерно такая: Ссылка на комментарий Поделиться на другие сайты Поделиться
Рекомендуемые сообщения
Для публикации сообщений создайте учётную запись или авторизуйтесь
Вы должны быть пользователем, чтобы оставить комментарий
Создать учетную запись
Зарегистрируйте новую учётную запись в нашем сообществе. Это очень просто!
Регистрация нового пользователяВойти
Уже есть аккаунт? Войти в систему.
Войти