Wal Опубликовано 14 Марта, 2012 в 06:32 Автор Жалоба Поделиться Опубликовано 14 Марта, 2012 в 06:32 Да, транзисторы и микросхемы надо на радиатор. 2sc5707 не сильно удобны для крепления к радиатору, но планкой из стеклотекстолита пара штук к радиатору прижимается без особого труда. Можно для этих схем попробовать и ГТ404 на выходе, чтобы не отклоняться от "германской" темы. По последней схеме: 1. что-то ток покоя великоват будет - около 300мА! 2. схема с третьим каналом да ещё греется заметно - пробовал (Семынинский). Ноль на входе плавает, что караул. Точнее не ноль а ±300мВ. Это много. И транзисторы подбирал и на один радиатор крепил - не помогало. 3. хотел сделать именно с аккумуляторным питанием. Чтобы с БП не заморачиваться, ни фона, ни шнуров; достаточно мобильное устройство получилось. Кстати, в январском (если мне память не изменяет) номере AV-салона был тест усилителей для ушей. Победило (скорее всего в рамках программы поддержки отечественного производителя :smile: ) устройство наших тульских (кажется) умельцев. Схема сделана тоже по топологии третьего канала. Дизайн, как всегда, топорный, а звучание пишут типа на высоте. А можно ещё германий попробовать на выход к Креймеру прикрутить.... Ссылка на комментарий Поделиться на другие сайты Поделиться
TANk Опубликовано 14 Марта, 2012 в 11:22 Жалоба Поделиться Опубликовано 14 Марта, 2012 в 11:22 Просто, качественно, дешево - надо выбрать только 2 слова из трех. Ссылка на комментарий Поделиться на другие сайты Поделиться
Wal Опубликовано 14 Марта, 2012 в 12:20 Автор Жалоба Поделиться Опубликовано 14 Марта, 2012 в 12:20 Просто, качественно, дешево - надо выбрать только 2 слова из трех. Просто только на бумаге.... Сделать для этой схемы правильный блок питания и выходной трансформатор это далеко не просто. По крайней мере не для каждого. Ссылка на комментарий Поделиться на другие сайты Поделиться
etlik Опубликовано 14 Марта, 2012 в 12:53 Жалоба Поделиться Опубликовано 14 Марта, 2012 в 12:53 (изменено) Правильный блок питания - маленький транс вольт на 200, маленький кенотрон, дроссель генри на 10 и пара кондеров-неэлектролитов. Накал стабилизировать, вместо 6н30п поставить 6н6п годами постарее. Выходной транс от любой радиолы или твз1-9 (на вторичку повесить резистор ом 5-8). При токах подмагничивания 20 мА и небольшой индукции даже твз будут хайэндом. Такое когда-то было просто для любого радиокружковца лет 14-ти. Изменено 14 Марта, 2012 в 12:56 пользователем etlik Ссылка на комментарий Поделиться на другие сайты Поделиться
Гость mosfet Опубликовано 14 Марта, 2012 в 13:14 Жалоба Поделиться Опубликовано 14 Марта, 2012 в 13:14 Подобное видел и с 6Н7С (триоды параллельно, в катоде 100 ом), на бумаге получается лажа, на деле - звук. Ссылка на комментарий Поделиться на другие сайты Поделиться
al ex Опубликовано 14 Марта, 2012 в 15:22 Жалоба Поделиться Опубликовано 14 Марта, 2012 в 15:22 Пробовал однотактный выходной каскад от Урал-112 на 6П14П в родном УЛ включении, усиления мало (определился железно, что надо Ку=3-4), гармоник было 0,28%. Понял, что до хайэнда далеко. Просто и дешево не будет качественно. Нет смысла иметь наушники с частоткой 15-25000 Гц, если ТВЗ это не пропустит. Выходной транс нужно мотать специально, да еще и первичку проводом 0.08-0,1 мм, витков около 5000. Не говоря уж о правильном БП. Ссылка на комментарий Поделиться на другие сайты Поделиться
al ex Опубликовано 14 Марта, 2012 в 16:01 Жалоба Поделиться Опубликовано 14 Марта, 2012 в 16:01 Правильный блок питания - маленький транс вольт на 200, маленький кенотрон, дроссель генри на 10 и пара кондеров-неэлектролитов.Накал стабилизировать, вместо 6н30п поставить 6н6п годами постарее. Для получения хороших результатов выходные трансформаторы Ш19/38 3000-3500 вит 0,18 с секционированием.Кенотроны 6Ц5С,6Ц4П И все это ради 200 мВт чистейшего звука Ссылка на комментарий Поделиться на другие сайты Поделиться
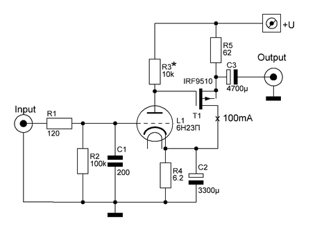
Гость parker Опубликовано 10 Сентября, 2012 в 20:09 Жалоба Поделиться Опубликовано 10 Сентября, 2012 в 20:09 Следующим усилителем, прижившимся в стойке на довольно продолжительное время, оказался модифицированный под наушники гибридный усилитель Креймера: После относительно небольшого (30мин.) прогрева схема обеспечивает довольно комфортное, неутомительное звучание. нет ли у вас печатной платы к этой схеме? спасибо! Ссылка на комментарий Поделиться на другие сайты Поделиться
Wal Опубликовано 16 Сентября, 2012 в 11:27 Автор Жалоба Поделиться Опубликовано 16 Сентября, 2012 в 11:27 нет ли у вас печатной платы к этой схеме? спасибо! Увы, нету. Схема была собрана 2 года назад. Тогда я ещё не пользовался ЛУТом, потому печатку проектировал просто на листе бумаги. Добавлено после раздумий: В общем, проект закончен - обрёл корпус и своё место на стойке. В итоге получилось так (некоторая стилизация под ламповые усилы): Почти всё пространство в корпусе занимает аккумулятор. Пришлось всё вынести наружу. Ну может так и лучше : и дизайн, и охлаждение :smile: Добавлено после раздумий: А вот полная схема - с зарядкой и индикатором уровня аккумулятора: Ссылка на комментарий Поделиться на другие сайты Поделиться
picap Опубликовано 16 Сентября, 2012 в 14:00 Жалоба Поделиться Опубликовано 16 Сентября, 2012 в 14:00 А-ля КИШКИ НАРУЖУ ! :smile: ( Сергей chugunov) Прикольно получилось ! Ссылка на комментарий Поделиться на другие сайты Поделиться
Гость parker Опубликовано 17 Сентября, 2012 в 16:55 Жалоба Поделиться Опубликовано 17 Сентября, 2012 в 16:55 а для этой есть печатка? :smile: Ради одной фразы, вовсе не обязательно цитировать сообщение на полстраницы. Ссылка на комментарий Поделиться на другие сайты Поделиться
Wal Опубликовано 17 Сентября, 2012 в 17:45 Автор Жалоба Поделиться Опубликовано 17 Сентября, 2012 в 17:45 а для этой есть печатка? :smile: Как видно из конструктива, тут выводы деталей, которые торчат наружу, служат контактами для других элементов. Т.е. практически все выполнено навесным монтажом. Не знаю, насколько понятно объяснил.... В общем, для этой конструкции печатки нет. И как бы между прочим, схема Креймера достаточно проста, чё там печатку нарисовать, какая проблема? Ссылка на комментарий Поделиться на другие сайты Поделиться
Рекомендуемые сообщения
Для публикации сообщений создайте учётную запись или авторизуйтесь
Вы должны быть пользователем, чтобы оставить комментарий
Создать учетную запись
Зарегистрируйте новую учётную запись в нашем сообществе. Это очень просто!
Регистрация нового пользователяВойти
Уже есть аккаунт? Войти в систему.
Войти