Wal Опубликовано 3 Марта, 2012 в 04:10 Автор Жалоба Поделиться Опубликовано 3 Марта, 2012 в 04:10 (изменено) Валера - мне больше приглянулась схема гибрида Креймера, но на место резистора R5 Дроссель так и просится :smile: что скажешь по этому поводу? Может быть. Но я не люблю моточные изделия, увы. По Креймеру у меня есть несколько идей, обязательно попробую их реализовать, но чуть позже. На данный момент усилитель на ГТ404 его сильно обыгрывает по звуку. P.S. на мой взгляд наличие моточных изделий сводит практически на нет повторяемость результата. Не схемы, а РЕЗУЛЬТАТА! Автор взял один сердечник, намотал проводом, согласно расчёта, пропитал воском. При повторении радиолюбитель взял сердечник, какой был под рукой, типа очень близкий по параметрам, намотал проводом ну всего на 0,1 мм толще/тоньше. Воска не было, залил трансформатор/дроссель лаком. И пишет потом в комментах: не звучит чё-то схема, ой не звучит, автор - лох.... Изменено 3 Марта, 2012 в 04:35 пользователем wal Ссылка на комментарий Поделиться на другие сайты Поделиться
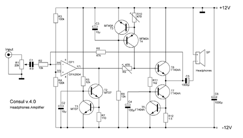
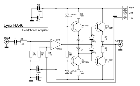
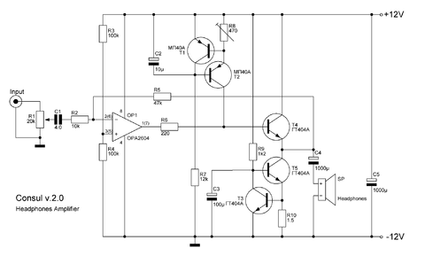
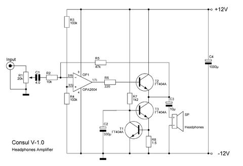
Wal Опубликовано 3 Марта, 2012 в 06:32 Автор Жалоба Поделиться Опубликовано 3 Марта, 2012 в 06:32 Часть 2. Идеологическая. Из всего многообразия найденных схем почему-то больше всего заинтересовала схема LYNX HA46. Упрощенный вариант (без блока питания и блока защиты) представлен на рисунке: Довольно детальное описание, лестные отзывы о звучании сделали своё дело – решено было взяться за паяльник! Но! Чего я никогда не понимал – зачем делать усилитель для наушников двухтактным??? Учитывая требующуюся небольшую выходную мощность, мы можем позволить себе сделать устройство с КПД как у паровоза. Вполне Hi-End’ный подход :smile:. А значит однотактному каскаду в классе «А» тут самое место. При этом мы не давим чётные гармоники, как при двухтактной схеме, не загоняемся подбором транзисторов, что необходимо для полной реализации преимуществ двухтактной схемы. Ну а повышенную чувствительность однотактной схемы к качеству питания я решил просто – на работе лежат две коробки аккумуляторов для УПСов. От того, что они просто лежат – лучше они не становятся. А для питания усилителя относительно низкоомных наушников (64 Ом) напряжения 12В вполне достаточно при полном отсутствии фона и сетевых помех. Кстати, в схеме LYNX ток покоя выбран всего 20мА. Это, конечно, позволяет использовать выходные транзисторы без радиаторов, а ГТшки не очень-то удобно на них крепить, но ставит под сомнение работу схемы в классе «А» при низкоомных наушниках и как следствие появление коммутационных искажений. Итак, была собрана (в плане эксперимента) следующая схема: (C3 имеет ёмкость 1000мкФ, на схеме ошибка) Ток покоя выходного каскада 100мА. Транзисторы закреплены на небольшие радиаторы. Входное сопротивление схемы 10кОм выбрано для согласования с регулятором громкости Никитина. Прослушивание показало, что схема звучит как минимум на уровне Креймера (см. выше). Но что-то в звучании зацепило (скорее всего низкие частоты), и решено было поработать над схемой. Что не очень нравилось: 1. довольно большой ток базы выходного транзистора (1мА) нагружал выход оперционника и нарушал его симметрию. Кроме того, в эксперименте участвовал достаточно мощный по выходу OPA2604 (выходной ток до 5мА), но хотелось же попробовать и другие ОУ. Итак, выход микросхемы надо разгрузить. 2. В идеале на входе и выходе ОУ напряжения должны быть равны. В получившейся схеме разница напряжений составляет около 0,3В (напряжение смещения выходного транзистора). Не то чтобы сильно много, но мне не нравится. Как говорил прапорщик в фильме «ДМБ»: всё должно быть параллельно или перпендикулярно. А что не параллельно или не перпендикулярно, то валяется! Значит надо привести токи и напряжения в соответствие. По первому пункту больших сложностей не возникает – добавим источник тока для питания базы выходного транзистора: Для справки: источник тока для сигнала (переменной составляющей) имеет в идеале бесконечное, в реале очень высокое, внутреннее сопротивление, потому на звуковой сигнал влияния не оказывает или оказывает, но незначительное. Его задача обеспечить режим работы элементов по постоянному току. По второму пункту, для выравнивания напряжений на ОУ используем идею Евгения Карпова…. Ссылка на комментарий Поделиться на другие сайты Поделиться
Wal Опубликовано 3 Марта, 2012 в 11:09 Автор Жалоба Поделиться Опубликовано 3 Марта, 2012 в 11:09 Валера - мне больше приглянулась схема гибрида Креймера, но на место резистора R5 Дроссель так и просится :smile: что скажешь по этому поводу? Владимир, на счёт своего отношения к дросселю я уже высказался выше. Да тут ещё подвернулась статья Евгения Карпова. Там, правда, повторитель на полевом транзисторе мучают, но сильно суть дела это не меняет. Оптимальные результаты были получены при активном источнике тока. Если его заменить на дроссель, то вот что получается: И это не догадки или предположения, это результаты экспериментов! Как говорится, делайте выводы. Ссылка на комментарий Поделиться на другие сайты Поделиться
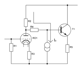
Wal Опубликовано 9 Марта, 2012 в 07:36 Автор Жалоба Поделиться Опубликовано 9 Марта, 2012 в 07:36 Часть вторая - продолжение. Итак, в чём состоит идея Е.Карпова. Хотя надо заметить, очень может быть, что авторство принадлежит вовсе не ему. :smile: Просто именно в его работе "Линейный усилитель" я нашёл описание этого способа. Допустим у нас есть два каскада: один построен на лампе, второй - на транзисторе. Весьма УСЛОВНАЯ схема: И нам очень хочется соединить эти каскады, но без разделительного конденсатора! Проблема в том, что анодное напряжение (точка А) обычно достаточно высоко, а вот напряжение на входе транзисторного каскада (точка В) относительно низкое. И непосредственно соединить эти каскады не всегда получается. На помощь приходит метод, так называемого, "токового шунта". Суть метода показана на схеме: Добавляем в схему источник постоянного тока I0. Значение тока выбираем таким, чтобы на резисторе R4 падало "лишнее" напряжение, т.е. U в точке А минус U в точке В. Для сигнала источник тока имеет высокое внутреннее сопротивление и влияние на сигнал не оказывает. Резистор R4 в схеме обычно присутствует, как антизвонный, так что ничего нового в ЦЕПИ СИГНАЛА не появилось. В данном примере потребуется пересчитать номинал R2, так как дополнительный ток создаст на нём дополнительное напряжение. Более элегантно данный метод вписывается в схему с активной нагрузкой в аноде. В этом случае режим лампы не меняется, необходимо лишь увеличить ток ГСТ в аноде на величину I0. Здесь я набросал схемы просто для пояснения метода. Кому интересно читайте первоисточник: _https://www.next-tube.com/ru/index.php Реализация метода в рассматриваемом проекте: От предыдущего варианта схема отличается добавленным источником тока I-1. Подробнее: Источник тока I-3 - активная нагрузка эмиттерного повторителя. Задает ток покоя Т4. Источник тока I-2 - задает ток покоя базы Т4 (для разгрузки по току выхода операционного усилителя) плюс ток шунта I-1 Источник тока I-1 - токовый шунт, создаёт падение напряжения на резисторе R6 для выравнивания потенциалов в точках А и С для обеспечения симметрии выходного каскада ОУ. Практическая реализация: На практике удобнее балансировать усилитель резистором R9. После настройки подстроечный резистор заменяется на постоянный. Как эти нововведения в схему отразились на звуке? Не буду утверждать на 100%, но как мне показалось, выражаясь "типовыми" терминами, что повысилась детальность, появилось больше нюансов в знакомых композициях. В общем, звучание изменилось, и в лучшую сторону. Но вот описать это словами как-то сложно... Но всё равно, хотелось большего. И тут я вспомнил про фолловер Чуффоли. Как говорится, продолжение следует.... Ссылка на комментарий Поделиться на другие сайты Поделиться
Гость mastersound Опубликовано 9 Марта, 2012 в 08:53 Жалоба Поделиться Опубликовано 9 Марта, 2012 в 08:53 Валера молодец! сколько усилий ради достойной схемы.... :smile: Кстати подозреваю что с источником питания тоже не всё так просто, либо АКБ или очень крутой питальник нужен :smile: Ссылка на комментарий Поделиться на другие сайты Поделиться
metrolog Опубликовано 9 Марта, 2012 в 09:38 Жалоба Поделиться Опубликовано 9 Марта, 2012 в 09:38 (изменено) Чего-то много натыкано генераторов тока, на мой взгляд достаточно одного. (см. Радио 88, №6, стр.55 - нестандартное включение ОУ) Получается сначала мы загоняем ОУ в "непотребный" режим, потом героически боремся с последствиями. В результате и с одним генератором тока, и с тремя - выходной каскад ОУ все равно работает с перекосом. Без обид, просто пытаюсь рассуждать. P.S. Схема интересная. Изменено 10 Марта, 2012 в 09:13 пользователем metrolog Ссылка на комментарий Поделиться на другие сайты Поделиться
Wal Опубликовано 9 Марта, 2012 в 10:01 Автор Жалоба Поделиться Опубликовано 9 Марта, 2012 в 10:01 Валера молодец!сколько усилий ради достойной схемы.... :smile: Кстати подозреваю что с источником питания тоже не всё так просто, либо АКБ или очень крутой питальник нужен :smile: Я уже говорил, что питаю схему от аккумулятора для УПСа. Благо на работе две коробки (20шт.) таких аккумулятор без дела лежат. Кстати, когда после экспериментов заменил сетевой блок питания на аккумулятор, услышал много нового. Фон сети пропал полностью и вылезло то, что он маскировал. Короче, сейчас производители удешевляют всё. Даже весьма маститые бренды докатились до экономии на сетевых шнурах и разъёмах. В качестве транспорта использую проигрыватель Marantz. Понтово, дорого....бестолково. Сетевой шнур без третьего, земляного контакта, блок питания импульсный. При прямом прослушивании на аналоговом выходе полно грязи. Даже у старой Тошибы чище было. На выходе звуковой карты компьютера та же фигня, хотя блок питания у меня дорогой и брендовый. Когда питал усилитель от сетевого БП, как-то не сильно это всё заметно было. Может из-за того что немного фонило, может ещё что. При питании от АКБ просто по ушам резануло. Да и раньше я этого не замечал, потому как в моём тракте грязи не было - я всегда использовал внешний ЦАП на TDA1541A с 5 аналоговыми блоками питания. Вывод: в составе нормального современного аудиокомплекса должен быть более-менее нормальный ЦАП, который очистит всю эту грязь. Добавлено после раздумий: Схема реально работает? Чего-то много натыкано генераторов тока, на мой взгляд достаточно одного.Получается сначала мы загоняем ОУ в непотребный режим, потом героически боремся с последствиями. В результате и с одним генератором тока, и с тремя - выходной каскад ОУ все равно работает со смещением. Без обид, просто пытаюсь рассуждать. Схема реально работает. Более того, последнее время только её и слушаю. ОУ мы не нарочно загоняем в непотребный режим. Оно так само получается, иначе как каскады согласовать? :smile: Можно конечно выкинуть первый ГСТ и просто развязать каскады конденсатором. Правда тогда не будет общей ООС по постоянному току. А вот для германиевых транзисторов, весьма хрупких по температуре, она не помешает для стабилизации режимов. Кто-то может скажет: конденсатором больше, конденсатором меньше.... Замечу, что на входе и выходе присутствует напряжение в половину питания (+6В) Для конденсаторов оно служит поляризующим. Т.е. даже электролиты здесь работают в правильном режиме. На входе кстати тоже можно электролит поставить. Если не гонятся за дорогими брендами, то при наличии поляризующего напряжения хорошие результаты можно получить даже с электролитами с дохлых материнок. А вот между каскадами напряжение всего 0,26В. Электролит тут не в тему. Придётся поискать что-то качественное. С этим у меня проблемы. Кстати, читайте топик сначала. Зачем я добавил второй ГСТ я тоже писал. Один всё же недостаточно будет :smile: ВСЕ предложенные в статье варианты схем собирались и тестировались. Если бы какое-то нововведение что-то ухудшало, я бы его не предлагал да и эксперименты бы закончил. Ссылка на комментарий Поделиться на другие сайты Поделиться
metrolog Опубликовано 9 Марта, 2012 в 10:55 Жалоба Поделиться Опубликовано 9 Марта, 2012 в 10:55 Тоже сначала хотел было предложить Вам конденсатор. Спасибо за разъяснения. С уважением metrolog. Ссылка на комментарий Поделиться на другие сайты Поделиться
Wal Опубликовано 13 Марта, 2012 в 08:04 Автор Жалоба Поделиться Опубликовано 13 Марта, 2012 в 08:04 (изменено) Продолжаю продолжать :smile: Часть3: На пути к "теплому, ламповому звуку" Как я говорил в конце второй части, собрав и послушав усилитель, вспомнился мне что-то фолловер господина Чуффоли. На портале есть про него отдельная статья: https://datagor.ru/amplifiers/solid-state/1...a-chuffoli.html кому интересно - читайте. Кратко суть его идеи: Цитата: Первая фича моей конструкции, очень сильно сказывающаяся на звуке – это отрицательное питание и соединение сигнальной земли со стоком повторителя. Благодаря этому получаем: • Развязка сигнального тока и питания благодаря огромному сопротивлению генератора тока(теоретически, разрыв цепи для сигнала) • Фиксированный ток питания также предотвращает влияние пиков сигнала на БП. • Симметричное распределение рассеиваемой мощности между статическим и динамическим режимами как в источнике тока, так и в повторителе позволило использовать одинаковые приборы. У меня тоже однополярное питание, тоже повторитель (только эмитерный), нагруженный на генератор тока. Почему бы не попробовать? Перепаиваем пару проводов и меняем полярность выходного конденсатора. Получаем следующую схему: Как говорится, ловкость рук и никакого мошенничества :smile: Фолловер готов. Слушаем....слушаем...слушаем... Теперь не буду писать: мне показалось.... наверное... и т.п. Такого изменения звучания не услышит только наглухо глухой. Звук, как обычно пишут (ну вот опять приходится писать шаблонными терминами), стал теплый, бархатный, пропала резкость. Я не знаю насколько он близок к настоящему ламповому (ну не было у меня правильного - полностью лампового с трансформаторным выходом усилителя) звуку, но изменения есть, существенные и в положительную сторону. Молодец Чуффоли! Вроде бы незначительные изменения в схеме, а какое значительное изменение в звучании. Уже подумываю, а не сделать ли его фолловер в качестве оконечника? Наладка усилителя (после 30-минутного прогрева): 1. выставляем резистором R10 половину питания на эмиттере Т6 2. выставляем резистором R9 такое же напряжение (лучше использовать два вольтметра) на коллекторе Т2 3. на место R9 запаиваем постоянный резистор. Удачного повторения и приятного прослушивания. Примечание: в источниках тока я использовал германиевые транзисторы. И, так сказать, для чистоты концепции, ну и спас от мусорного ведра 14 древних транзисторов. Если у кого-то с германием напряжёнка, в принципе, источники тока можно выполнить и на кремниевых транзисторах, так как влияние на звук они (источники тока) оказывать не должны. Потребуется только пересчитать значения резисторов. Изменено 13 Марта, 2012 в 08:09 пользователем wal Ссылка на комментарий Поделиться на другие сайты Поделиться
al ex Опубликовано 13 Марта, 2012 в 15:21 Жалоба Поделиться Опубликовано 13 Марта, 2012 в 15:21 Уважаемый Валерий, а если. допустим, требуется коэффициент усиления всего лишь 2-3, нельзя ли упростить схему, применив вместо микры и сопутствующих ей генераторов просто один каскад усиления на германиевом транзисторе и отказавшись от ОС? Ссылка на комментарий Поделиться на другие сайты Поделиться
Wal Опубликовано 14 Марта, 2012 в 04:33 Автор Жалоба Поделиться Опубликовано 14 Марта, 2012 в 04:33 Уважаемый Валерий, а если. допустим, требуется коэффициент усиления всего лишь 2-3, нельзя ли упростить схему, применив вместо микры и сопутствующих ей генераторов просто один каскад усиления на германиевом транзисторе и отказавшись от ОС? У предложенной схемы коэффициент усиления "всего лишь" чуть больше 4. Если надо меньше, можно убавить номинал R6. От ООС я бы отказываться не стал, она стабилизирует режимы. Транзисторов мне не жалко, у меня их много, но вот разбирать, перепаивать дохлые мне точно будет лень! В схеме используются германиевые транзисторы, а радиаторы у меня не очень большие. Скоро лето :smile: Интересно как в жару будут держаться режимы. Пока всё стабильно, но и температура в пределах разумной. Не нравится микросхема - пробуйте транзистор. Я выше уже писал как родилась схема, первоисточник, что и почему. Найдёте более простое, интересное и так же или лучше звучащее решение - пишите! Обязательно попробую. Ссылка на комментарий Поделиться на другие сайты Поделиться
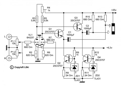
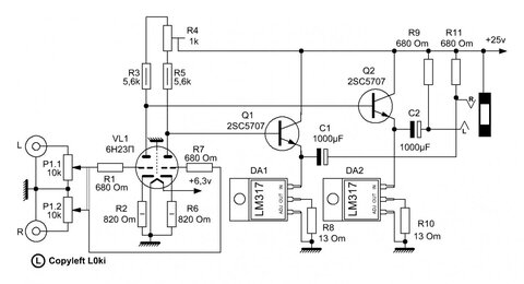
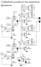
TANk Опубликовано 14 Марта, 2012 в 05:43 Жалоба Поделиться Опубликовано 14 Марта, 2012 в 05:43 Найдёте более простое, интересное и так же или лучше звучащее решение - пишите!Обязательно попробую. Это немного не в тему, Гибридные, но не германиевые, а кремниевые. Если будет интересно и пойдет процесс, то можно будет выделить в отдельную тему в разделе "усилителей для наушников" Например вот пара вариантов на тему усилителя Филина от Евгения Гришина (L0ki). Просто и интересно. Транзисторы 2sc5707 - разрабатывались для работы в ключевом режиме. Ремонтники мониторов BenQ их очень хорошо знают. Стоят транзисторы недорого (16-20руб/шт). Примечательны тем, что имеют практически неизменный h21 в очень широком диапазоне токов. Оказались очень неплохими по звуку. Но еще лучше получается, если лампу кормить как ей положено высоким напряжением. Да, транзисторы и микросхемы надо на радиатор. 2sc5707 не сильно удобны для крепления к радиатору, но планкой из стеклотекстолита пара штук к радиатору прижимается без особого труда. Можно для этих схем попробовать и ГТ404 на выходе, чтобы не отклоняться от "германской" темы. Ссылка на комментарий Поделиться на другие сайты Поделиться
Рекомендуемые сообщения
Для публикации сообщений создайте учётную запись или авторизуйтесь
Вы должны быть пользователем, чтобы оставить комментарий
Создать учетную запись
Зарегистрируйте новую учётную запись в нашем сообществе. Это очень просто!
Регистрация нового пользователяВойти
Уже есть аккаунт? Войти в систему.
Войти