Перейти к содержанию

Гибридный Ge усилитель для наушников


Wal

Рекомендуемые сообщения

Никогда не понимал, зачем усилители для наушников делать двухтактными??? :smile:

С их токами и мощностью сам Бог велел делать однотакт в классе "А".

 

Да, чётные гармоники не давятся, но любой ламповик скажет вам, что это же ХОРОШО! :smile:

 

Зато нет проблем с подбором транзисторов (а иначе смысл в двухтакте??? и гармоники не додавятся :smile: ), нет переключательных искажений и т.д.

С учётом того, что германцев в закромах у людей осталось не так уж и много проблема с отбором транзисторов будет весьма серьёзной!

 

На днях спаял "гибридник" (ну или как его назвать?) германий и кремний в одном флаконе.

Навеяло усилителем Lynx46.

На входе ОУ на выходе повторитель на ГТ404.

Плюс идеи Е.Карпова и незабвенного Чуффоли (последний неожиданно и приятно удивил).

Питание от аккумулятора.

 

Послушал - наушники снимать не хочется!

Удалась схемка. (Ну это типа сам себя похвалил :smile: )

Заодно услышал весь мусор от привода или компа.

 

Если интересно - пишите, сделаю статью :smile: .

Ссылка на комментарий
Поделиться на другие сайты

  • Ответов 41
  • Создана
  • Последний ответ

Топ авторов темы

Топ авторов темы

Изображения в теме

Послушал - наушники снимать не хочется!

Если интересно - пишите, сделаю статью :smile: .

Валерий конечно интересно! тем более что по Германцам статей практически нет...

Ссылка на комментарий
Поделиться на другие сайты

Хотел бы узнать перспективы применения завалявшейся пары П608. Надо бы иметь управу на любое дубьё вплоть до 24 Ом или 600 Ом при паршивой чувствительности. Разработать что-то можно, но мне это дается с трудом.

Ссылка на комментарий
Поделиться на другие сайты

За совет спасибо. Я думал про однотакт. Буду проектировать, поскольку мне практика нужна.

Изменено пользователем mosfet
Ссылка на комментарий
Поделиться на другие сайты

П605-П609 у меня тоже лежат...

Но под них удобных радиаторов нет.

 

А вот под ГТ402-404 радиаторы нашёл.

Да и мерил у них бету. В районе 100 мА линейная (от тока коллектора).

Идеально для ушного усилка.

 

Да и с буквой А (низковольтных) у меня полведра, надо же их куда-то пристроить,

выкинуть рука не поднимается :smile:

Ссылка на комментарий
Поделиться на другие сайты

Валерий конечно интересно! тем более что по Германцам статей практически нет...

Владимир, письмо получил.

Ни пропал я никуда, тута я. Просто выходные у меня были, которые провел в делах и заботах.

 

Меня смущает несколько моментов:

1. кроме Вас никто интереса, как я понимаю, не проявил.

2. если уж...куда выкладывать материал: на портал, если главный редактор пропустит, или сюда частями постить?

 

Прикольно, получилось что ветка для обсуждения появилась раньше самого материала.

 

Тупо схему выкладывать не хочется, надо объяснить концепцию :smile: да и последовательность сборки и настройки

получилась особенная....

Ссылка на комментарий
Поделиться на другие сайты

  • 2 недели спустя...
1. кроме Вас никто интереса, как я понимаю, не проявил.

Это Вы зря... любое творческое решение вызывает интерес. Так что... ждем-с. (желательно статью)

Ссылка на комментарий
Поделиться на другие сайты

Так давайте с этого и начнём :smile:

Начинаю :smile:

 

Часть 1. Как всё начиналось.

Чтобы было понятно что и с чем сравнивалось немного истории.

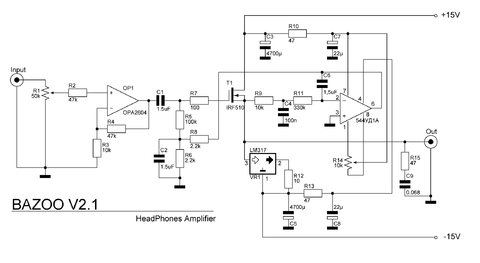
Первый и как-то так сразу довольно серьёзный усилитель для наушников я сделал Bazoo :

post-4471-1330689099_thumb.png

 

Звучал он довольно неплохо (особенно после прогрева), но душа требовала большего и начались поиски прекрасного….

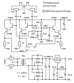
Следующим усилителем стал усилитель Семигора (он же Игорь Семынин)

post-4471-1330689155_thumb.png

 

По звучанию усилитель не сильно выигрывал у Bazoo и был довольно быстро демонтирован. Основной его бедой было то, что он требовал тщательного подбора транзисторов и хитрого их монтажа. Как я не отбирал транзисторы, как близко их не крепил друг к другу, постоянка на выходе плавала в пределах 200-300 мВ. А это много даже для усилителя мощности, не говоря уже про усилитель для наушников.

Так что не, не айс.

Следующим был собран усилитель на TDA2003 в классе «А». Статья была в журнале Радиохобби:

post-4471-1330689226_thumb.jpg

 

Несмотря на лестный отзыв редакции, усилитель вооооообще не впечатлил. Плюс вопреки описанию микросхема всё же заметно грелась, а потому эксплуатировать такой усилитель без радиатора чревато потерей наушников.

 

Следующим усилителем, прижившимся в стойке на довольно продолжительное время, оказался модифицированный под наушники гибридный усилитель Креймера:

post-4471-1330689275_thumb.png

 

После относительно небольшого (30мин.) прогрева схема обеспечивает довольно комфортное, неутомительное звучание.

 

И слушал я этот усилитель, пока не нашёл в своих закромах полведра германиевых транзисторов. Выбросить их просто рука не поднялась. А посмотрев на характеристики ГТ402 и ГТ404, стало понятно, что в «ушном» усилителе им самое место.

Начался поиск схемы….

Ссылка на комментарий
Поделиться на другие сайты

Валера - мне больше приглянулась схема гибрида Креймера, но на место резистора R5 Дроссель так и просится :smile:

что скажешь по этому поводу?

Ссылка на комментарий
Поделиться на другие сайты

Для публикации сообщений создайте учётную запись или авторизуйтесь

Вы должны быть пользователем, чтобы оставить комментарий

Создать учетную запись

Зарегистрируйте новую учётную запись в нашем сообществе. Это очень просто!

Регистрация нового пользователя

Войти

Уже есть аккаунт? Войти в систему.

Войти
  • Последние посетители   0 пользователей онлайн

    • Ни одного зарегистрированного пользователя не просматривает данную страницу

×
×
  • Создать...