Гость nikitinstas Опубликовано 24 Марта, 2009 в 13:04 Жалоба Поделиться Опубликовано 24 Марта, 2009 в 13:04 А можно поподробнее про электронный дроссель. Что там за диод стоит. И если его использовать на напряжение 250-300В нужно что то менять? Ссылка на комментарий Поделиться на другие сайты Поделиться
Гость servo Опубликовано 24 Марта, 2009 в 18:22 Жалоба Поделиться Опубликовано 24 Марта, 2009 в 18:22 Диод любой с обратным напряжением не ниже выходного, например 1N4007. Менять ничего не нужно, учитывайте только напряжения на конденсаторах и диоде, по тому же принципу. То есть не ниже выходного. Ссылка на комментарий Поделиться на другие сайты Поделиться
Datagor Опубликовано 25 Марта, 2009 в 03:24 Жалоба Поделиться Опубликовано 25 Марта, 2009 в 03:24 А в статье картинка тоже исправлена. :smile: Ссылка на комментарий Поделиться на другие сайты Поделиться
Гость saiki Опубликовано 25 Марта, 2009 в 06:43 Жалоба Поделиться Опубликовано 25 Марта, 2009 в 06:43 А можно использовать лампочку 6Н17Б? Ссылка на комментарий Поделиться на другие сайты Поделиться
TANk Опубликовано 25 Марта, 2009 в 07:28 Жалоба Поделиться Опубликовано 25 Марта, 2009 в 07:28 6Н17Б имеет гораздо больший Ку 75 в отличие от 25 у 6Н16Б. и она более высоковольтная. Для этой лампы надо сделать напряжение питания в районе 350в (чтобы на аноде было около 200в) При напряжении на аноде в 75-80 вольт эта лампа требует уже положительного смещения на сетке и будет работать с сеточными токами. Напряжение питания усилителя выше 200в делать не рекомендуется. Для выходных ламп 6П30Б это максимум. Можно конечно поробовать эту лампу с нулевым смещением (катод сразу на землю) убрав из схемы R6 и С3 при напряжении на аноде в районе 100 вольт, но источник сигнала должен быть с низким выходным спротивлением, чтобы смог прокачать лампу с учетом сеточных токов. Регулятор громкости тогда надо поставить номиналом в районе 1-2.2 кОм и сеточный антизвонный резистор R2 заменить на небольшой дроссель намотанный проводом высокого сопротивления на корпусе резистора. Витков 30-50 проводом толщиной 0.15-0.2мм. Анодный резистор R4 уменьшить до 25 примерно кОм Как оно будет звучать в таком случае сказать ничего не могу. Чувствительность усилителя тогда тоже возрастет раза в два - три как минимум. Ссылка на комментарий Поделиться на другие сайты Поделиться
Гость saiki Опубликовано 26 Марта, 2009 в 07:39 Жалоба Поделиться Опубликовано 26 Марта, 2009 в 07:39 А двухтакт на этих лампочках вы не делали? Ссылка на комментарий Поделиться на другие сайты Поделиться
TANk Опубликовано 26 Марта, 2009 в 10:31 Жалоба Поделиться Опубликовано 26 Марта, 2009 в 10:31 Нет, не делали. В принципе ничего сложного. одна лампа 6Н16Б идет на самобалансирующийся ФИ две 6П30Б на выход. Трансформатор выходной примерно с Raa в районе 6-7 кОм. Наверное очень хорошо подошел бы ТВЗ-1-6 От радиол с двухтактным выходом. Или намотать самому с аналогичными параметрами. Напряжение питания поднять вольт до 200. Можно включить выходные лампы в ультралинейный режим чтобы добавить мощности и динамики в звук. Если сами затрудняетесь, можно будет на досуге прикинуть схему. Ссылка на комментарий Поделиться на другие сайты Поделиться
Гость saiki Опубликовано 26 Марта, 2009 в 11:35 Жалоба Поделиться Опубликовано 26 Марта, 2009 в 11:35 Если сами затрудняетесь, можно будет на досуге прикинуть схему. Был бы очень признателен! Ссылка на комментарий Поделиться на другие сайты Поделиться
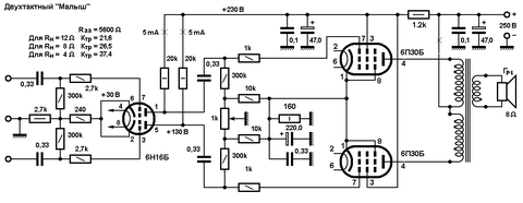
TANk Опубликовано 28 Марта, 2009 в 18:51 Жалоба Поделиться Опубликовано 28 Марта, 2009 в 18:51 Вот прикинул схему двухтактного "малыша" Сразу предупреждаю, что схема существует только на "бумаге" точнее на винчестере. Схему эту я не собирал, не слушал, но работать все должно, петь будет. Насколько хорошо будет петь - это уже нам скажет то, кто решиться эту схему повторить. Вобщем то получится должен усилитель с выходной мощностью порядка 4-4.5 Вт - что для лампового усилителя очень даже неплохо. Мал да удал :smile: За основу взята схема Сергея Комарова. _https://www.radiostation.ru/home/usilitel-gfx.html#example На схеме указано 2 входа. Можно подключить к балансному выходу (если есть) или к обычному выходу, тогда второй вход заземляем. Как вариант на второй вход можно через делитель подать сигнал со вторичной обмотки трансформатора и сделать ОС. Можно организовать и ПОС по току например как описано в этой статье https://datagor.ru/amplifiers/page,1,1,685-...-lampovyjj.html для снижения выходного сопротивления и лучшей прокачки "тяжелых" колонок. Ссылка на комментарий Поделиться на другие сайты Поделиться
Гость saiki Опубликовано 3 Апреля, 2009 в 09:56 Жалоба Поделиться Опубликовано 3 Апреля, 2009 в 09:56 Вот прикинул схему двухтактного "малыша" Спасибо! Будем пробовать. Ссылка на комментарий Поделиться на другие сайты Поделиться
Гость nikitinstas Опубликовано 29 Июля, 2009 в 07:29 Жалоба Поделиться Опубликовано 29 Июля, 2009 в 07:29 Да старые коробки от КВМ это вещь. Я тоже собрал в нем усилок по манаковской схеме se на 6ф3п Оцените что получилось. Он у меня полностью законченный вместе с выпрямителем все в этой коробке. Тор рулит. Если бы не тор то выпрямитель пришлось бы собирать в отдельном ящике или конструкция была бы не устойчивой и безобразной. Ссылка на комментарий Поделиться на другие сайты Поделиться
Гость servo Опубликовано 15 Августа, 2009 в 07:17 Жалоба Поделиться Опубликовано 15 Августа, 2009 в 07:17 Симпатично получилось! :smile: А что за лампочка в центре, никак не пойму? Ссылка на комментарий Поделиться на другие сайты Поделиться
Рекомендуемые сообщения
Для публикации сообщений создайте учётную запись или авторизуйтесь
Вы должны быть пользователем, чтобы оставить комментарий
Создать учетную запись
Зарегистрируйте новую учётную запись в нашем сообществе. Это очень просто!
Регистрация нового пользователяВойти
Уже есть аккаунт? Войти в систему.
Войти