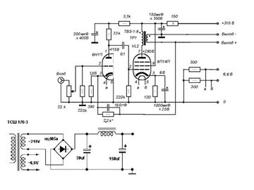
d33z1 Опубликовано 30 Мая, 2010 в 12:21 Жалоба Поделиться Опубликовано 30 Мая, 2010 в 12:21 Уважаемые Датагорцы!Собрал ламповик 6н1п+6п14п,в качестве выходного поставил тв3-1-9.Силовой тан16. Звук порадовал.На малой и средней громкости играет прекрасно.На максимальной начинает как бы захлёбываться. Напряжение на лампах вроде бы в норме https://forum.datagor.ru/index.php?s=&s...ost&p=62352 Замерил ток катода на 6п14п на малой и средней громкости 45 мА , на максимальной падает аж до 12. Прошу совет, так как с лампами до этого дела не имел. Какую бумагу можно использовать в зазор трансформатора тв3-1-9, так как чертёжной кальки под рукой не имеется. Ссылка на комментарий Поделиться на другие сайты Поделиться
Гость spb-nik Опубликовано 30 Мая, 2010 в 18:26 Жалоба Поделиться Опубликовано 30 Мая, 2010 в 18:26 Ощущение такое, что не хватает мощности блока питания, хотя ТН16 должен нормально вытянуть. Какой источник подключали на вход? Имеет ли он постоянную составляющую на выходе? Может попробовать на входе усилителя включить разделительный конденсатор. Ссылка на комментарий Поделиться на другие сайты Поделиться
d33z1 Опубликовано 30 Мая, 2010 в 20:08 Автор Жалоба Поделиться Опубликовано 30 Мая, 2010 в 20:08 Ощущение такое, что не хватает мощности блока питания, хотя ТН16 должен нормально вытянуть.Какой источник подключали на вход? Имеет ли он постоянную составляющую на выходе? Может попробовать на входе усилителя включить разделительный конденсатор. На входе 0.1μF,источник звука двд LG-DKS7100. Ссылка на комментарий Поделиться на другие сайты Поделиться
TANk Опубликовано 30 Мая, 2010 в 20:33 Жалоба Поделиться Опубликовано 30 Мая, 2010 в 20:33 Амплитуда сигнала с СД проигрывателя порядка 1.5-2 вольт. Первый каскад имеет усиление порядка 10. При амплитуде сигнала на сетке 6П14П выше 6 вольт (сигнал больше чем отрицательное смещение на сетке) оконечная лампа начинает работать в режиме с сеточными токами и начинаются сильные искажения. Вы просто перегружаете усилитель сигналом по входу, выкручивая регулятор громкости больше чем на 50% Конечно это все лучше смотреть с осциллографом. Но как вариант - возьмите какой нибудь тестовый аудиодиск на котором записан сигнал 1000Гц с уровнем 0 дБ. В инете можно найти образы таких дисков бесплатно. Включите этот сигнал на воспроизведение и тестером через конденсатор на 10 мкФ (подойдет и китайский цифровик) измерьте напряжение на выходе своего СД проигрывателя и напряжение на 2 ножке лампы 6П14П. На время измерения эту лампу достаньте из панельки. То есть измеряйте только амплитуду на входе и на выходе первой лампы. Тестер будет показывать действующее значение которое меньше амплитудного в 1.4 раза. Вместо чертежной кальки хорошо подходит факсовая бумага. Ссылка на комментарий Поделиться на другие сайты Поделиться
d33z1 Опубликовано 31 Мая, 2010 в 12:25 Автор Жалоба Поделиться Опубликовано 31 Мая, 2010 в 12:25 Амплитуда сигнала с СД проигрывателя порядка 1.5-2 вольт. Первый каскад имеет усиление порядка 10. При амплитуде сигнала на сетке 6П14П выше 6 вольт (сигнал больше чем отрицательное смещение на сетке) оконечная лампа начинает работать в режиме с сеточными токами и начинаются сильные искажения. Вы просто перегружаете усилитель сигналом по входу, выкручивая регулятор громкости больше чем на 50% Конечно это все лучше смотреть с осциллографом. Но как вариант - возьмите какой нибудь тестовый аудиодиск на котором записан сигнал 1000Гц с уровнем 0 дБ. В инете можно найти образы таких дисков бесплатно. Включите этот сигнал на воспроизведение и тестером через конденсатор на 10 мкФ (подойдет и китайский цифровик) измерьте напряжение на выходе своего СД проигрывателя и напряжение на 2 ножке лампы 6П14П. На время измерения эту лампу достаньте из панельки. То есть измеряйте только амплитуду на входе и на выходе первой лампы. Тестер будет показывать действующее значение которое меньше амплитудного в 1.4 раза. Вместо чертежной кальки хорошо подходит факсовая бумага. Александр! Большое спасибо за дельный совет. Подсоединил к выходу звуковой карты компьютера и всё стало в норме, никаких перегрузов. Не посоветуете как ограничить амплитуду выходного сигнала СД проигрывателя (можно ли просто ограничить подстроечниками на входе усилителя)? Ссылка на комментарий Поделиться на другие сайты Поделиться
TANk Опубликовано 31 Мая, 2010 в 13:04 Жалоба Поделиться Опубликовано 31 Мая, 2010 в 13:04 Самое простое что приходит в голову - поставить на вход резистор 24- 27 кОм на вход. Вместе с резистором громкости он образует делитель уменьшающий сигнал на входе в 2 раза. Вариант второй - не выкручивать громкость на полную до искажений. Ссылка на комментарий Поделиться на другие сайты Поделиться
d33z1 Опубликовано 1 Июня, 2010 в 11:41 Автор Жалоба Поделиться Опубликовано 1 Июня, 2010 в 11:41 У меня на входе стоит перменник на 50К - это значит, чтобы уменьшить сигнал в 2 раза, резистор нужно поставить на 100к? На тв3 -1 -9 сделал немагнитный зазор из факсовой бумаги и проварил в парафине, звук заметно улучшился. Изначально вообще не было никакого зазора. Ссылка на комментарий Поделиться на другие сайты Поделиться
Гость spb-nik Опубликовано 1 Июня, 2010 в 11:49 Жалоба Поделиться Опубликовано 1 Июня, 2010 в 11:49 У меня на входе стоит перменник на 50К - это значит, чтобы уменьшить сигнал в 2 раза, резистор нужно поставить на 100к? Если на входе переменник на 50 кОм, то и доп. резистор надо 50 кОм. Тогда уровень уменьшится в 2 раза. Если поставить 100 кОм, то уровень сигнала уменьшится на две третьих. Ссылка на комментарий Поделиться на другие сайты Поделиться
d33z1 Опубликовано 1 Июня, 2010 в 12:05 Автор Жалоба Поделиться Опубликовано 1 Июня, 2010 в 12:05 Если на входе переменник на 50 кОм, то и доп. резистор надо 50 кОм. Тогда уровень уменьшится в 2 раза. Если поставить 100 кОм, то уровень сигнала уменьшится на две третьих. Понял.Спасибо. :smile: Ссылка на комментарий Поделиться на другие сайты Поделиться
Гость mitrych Опубликовано 29 Января, 2011 в 19:43 Жалоба Поделиться Опубликовано 29 Января, 2011 в 19:43 (изменено) Здравствуйте. Вы делали этот усилитель в стереоварианте? Скажите, в блоке питания можно использовать выход с дросселя и кондера 150μF на два канала? Справится ли диодный мост с двойной нагрузкой? И не знаете ли вы какова чувствительность по входу усилителя? - я хочу вместе с CD подключать LP, а там выход всего ~2,5мВ. Изменено 29 Января, 2011 в 19:48 пользователем mitrych Ссылка на комментарий Поделиться на другие сайты Поделиться
TANk Опубликовано 29 Января, 2011 в 20:48 Жалоба Поделиться Опубликовано 29 Января, 2011 в 20:48 Чувствительность усилителя примерно 0.7-0.8 вольта. Про подключение к СД или выходу звуковой платы компа тут уже писалось. я хочу вместе с CD подключать LP, а там выход всего ~2,5мВ. Для того чтобы подключать проигрыватель виниловых пластинок с электромагнитным звукоснимателем к усилителю надо предварительно сигнал с головки проигрывателя пропустить через усилитель корректор. У этого усилителя 2 задачи - выровнять АЧХ эл магнитного звукоснимателя чтобы она была ровной, и вторая задача поднять уровень сигнала на выходе до стандартных значений порядка 1в, чтобы можно было подключать к любым усилителям. Без этого корректора (ламповый, мкросхемный, транзисторный -это уже другой вопрос) винил вы слушать не сможете. Ссылка на комментарий Поделиться на другие сайты Поделиться
Гость mitrych Опубликовано 29 Января, 2011 в 21:27 Жалоба Поделиться Опубликовано 29 Января, 2011 в 21:27 (изменено) Для того чтобы подключать проигрыватель виниловых пластинок с электромагнитным звукоснимателем к усилителю надо предварительно сигнал с головки проигрывателя пропустить через усилитель корректор. Спасибо, да я уже думал об этом, но надеялся что можно обойтись без сборки винил-корректора. Александр, вы не подскажете, как максимально можно увеличить емкость по питанию? И в блоке питания применив дроссель Др-5-0,08 запитать от него оба канала? Нашел два конденсатора вроде неплохих, как писали - К42У-2. Но на напряжение всего 160 В, маловато будет для межкаскадного? Спасибо! Изменено 29 Января, 2011 в 22:17 пользователем mitrych Ссылка на комментарий Поделиться на другие сайты Поделиться
Рекомендуемые сообщения
Для публикации сообщений создайте учётную запись или авторизуйтесь
Вы должны быть пользователем, чтобы оставить комментарий
Создать учетную запись
Зарегистрируйте новую учётную запись в нашем сообществе. Это очень просто!
Регистрация нового пользователяВойти
Уже есть аккаунт? Войти в систему.
Войти