Гость vol2008 Опубликовано 1 Июня, 2010 в 07:45 Жалоба Поделиться Опубликовано 1 Июня, 2010 в 07:45 Прослушка состоялась. Сравнивались 3 устройства. Проф. усилитель - кремниевый-биполярный, сабж. и 64 Вт-ная модификация WK-15 с плавающим питанием от импульсника. Вообще-то мне не хотелось по этому вопросу сейчас озвучивать свое мнение, поскольку пока отзывов о сборки сабжа нет. В-общих словах 1. Проф. - звук ровный как стол во всем диапазоне - нейтральный без прикрас и акцентов. 2. усь на LT1210 - прозрачный верх и читаемая середина. непонятно пока что с басом - вроде все неплохо, но он уступает по напору контрольнику, вероятно сказываются энергетические характеристики импульсного источника, но все равно достойно. Так что для себя сделал вывод, что ничто не запрещает использовать правильно построенный импульсный БП для питания усилителя. 3. "Германец" - звук непохож на два предыдущих, причем непохож ни верх не середина. бас близок контрольнику. Ощущения пока не передаются словами. Первое что приходит на ум - будто всю синусоиду полирнули войлочным кругом с пастой ГОИ :smile: Я бы сказал - звук ИНТЕРЕСНЫЙ, звукореж. сказал, что он немного "тугой" по сравнению с вышеуказанными мониторниками. Но это строится скорее на личныйх предпочтениях. Например другу с работы "германец" понравился больше. Спросил - чем? - Лучше. И Все. Ссылка на комментарий Поделиться на другие сайты Поделиться
Гость smarold Опубликовано 1 Июня, 2010 в 08:59 Жалоба Поделиться Опубликовано 1 Июня, 2010 в 08:59 ...Прослушка состоялась... "Германец" - звук непохож на два предыдущих, причем непохож ни верх не середина. бас близок контрольнику. Ощущения пока не передаются словами. Первое что приходит на ум - будто всю синусоиду полирнули войлочным кругом с пастой ГОИ :smile: Я бы сказал - звук ИНТЕРЕСНЫЙ, звукореж. сказал, что он немного "тугой" по сравнению с вышеуказанными мониторниками. Но это строится скорее на личныйх предпочтениях. Например другу с работы "германец" понравился больше. Спросил - чем? - Лучше. И Все. Спасибо, любопытно все это, однако... Надо побыстрее слепить. Ссылка на комментарий Поделиться на другие сайты Поделиться
Гость svjatoslav Опубликовано 2 Июня, 2010 в 05:42 Жалоба Поделиться Опубликовано 2 Июня, 2010 в 05:42 (изменено) Такой результат прослушки и ожидал. :smile: Звук совсем другой. Очень близко к тому, что сам услышал и определил на макете своего двухтактника. Низ чёткий как у хорошего кремниевого, даже ещё чётче, верх и середина как у лампы и полевого безоосника. Это в "первом приближении". Деталей прослушки тоже не выкладывал. Каждый интересующийся имеет право это услышать сам, своими "ушками"! Только не надо торопиться паять, до этого очень желательно подобрать транзисторы в пары. Интересно, что выдаст каскодный вариант схемы? Изменено 2 Июня, 2010 в 05:51 пользователем svjatoslav Ссылка на комментарий Поделиться на другие сайты Поделиться
Pashka Опубликовано 2 Июня, 2010 в 05:51 Жалоба Поделиться Опубликовано 2 Июня, 2010 в 05:51 Если ничего не помешает, то сегодня вечером начну паять, детали уже подобраны, дожидаются своего часа. Да и я уже жду с нетерпением, чтобы послушать :smile: Ссылка на комментарий Поделиться на другие сайты Поделиться
Pashka Опубликовано 2 Июня, 2010 в 16:11 Жалоба Поделиться Опубликовано 2 Июня, 2010 в 16:11 (изменено) Вопрос на миллион! Как мерить ток утечки мощных германцев? база должна висеть в воздухе или быть подключена к эмиттеру? Сейчас пробовал замерить ГТ806Г - с отключенной базой получилось 28мА :smile: но если ее подключить к эмиттеру, получается 0,8мА! Как правильно, подскажите, пожалуйста? Изменено 2 Июня, 2010 в 16:20 пользователем pashka Ссылка на комментарий Поделиться на другие сайты Поделиться
Гость smarold Опубликовано 2 Июня, 2010 в 16:30 Жалоба Поделиться Опубликовано 2 Июня, 2010 в 16:30 Вопрос на миллион! Как мерить ток утечки мощных германцев? Ссылка на комментарий Поделиться на другие сайты Поделиться
Гость svjatoslav Опубликовано 3 Июня, 2010 в 07:13 Жалоба Поделиться Опубликовано 3 Июня, 2010 в 07:13 И ещё - главное не брать их руками перед измерением. Остывают долго. Только пинцетом! Ссылка на комментарий Поделиться на другие сайты Поделиться
Гость kickstarter Опубликовано 3 Июня, 2010 в 07:39 Жалоба Поделиться Опубликовано 3 Июня, 2010 в 07:39 А я клал транзисторы пинцетом на крупный радиатор, для изотермичности (во как завернул), благо у гт 905 крепление для этого удобное. Ссылка на комментарий Поделиться на другие сайты Поделиться
Гость smarold Опубликовано 3 Июня, 2010 в 13:43 Жалоба Поделиться Опубликовано 3 Июня, 2010 в 13:43 У торговцев цветами есть такие пористые "кирпичики" (как называется материал - не знаю), они в него букеты втыкают, чтобы дольше жили. Это отличная штука для импровизированного теплоотводника при измерениях транзюков. В бруске аккруратно проделываем отверстия под корпус транзистора, пропитываем его водой, вставляем прибор шляпкой в родное отверстие и наслаждаемся стабильностью измерений. :smile: Ссылка на комментарий Поделиться на другие сайты Поделиться
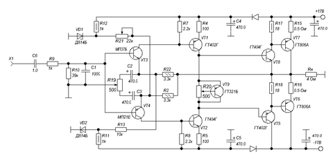
FOLKSDOICH Опубликовано 6 Июня, 2010 в 15:42 Жалоба Поделиться Опубликовано 6 Июня, 2010 в 15:42 А куда это все запропали, братцы? Я уж печатку от hippo64 под себя подрисовал, а отзывов никаких пока. Покритикуйте, кстати. Ge_Amp2.rar Ссылка на комментарий Поделиться на другие сайты Поделиться
Гость kickstarter Опубликовано 6 Июня, 2010 в 15:58 Жалоба Поделиться Опубликовано 6 Июня, 2010 в 15:58 А куда это все запропали, братцы? Я уж печатку от hippo64 под себя подрисовал, а отзывов никаких пока. Покритикуйте, кстати. А можно картинкой, а то програмки нет такой, а картинкой понагляднее. Ссылка на комментарий Поделиться на другие сайты Поделиться
FOLKSDOICH Опубликовано 6 Июня, 2010 в 16:48 Жалоба Поделиться Опубликовано 6 Июня, 2010 в 16:48 Пож. Ссылка на комментарий Поделиться на другие сайты Поделиться
Рекомендуемые сообщения
Для публикации сообщений создайте учётную запись или авторизуйтесь
Вы должны быть пользователем, чтобы оставить комментарий
Создать учетную запись
Зарегистрируйте новую учётную запись в нашем сообществе. Это очень просто!
Регистрация нового пользователяВойти
Уже есть аккаунт? Войти в систему.
Войти