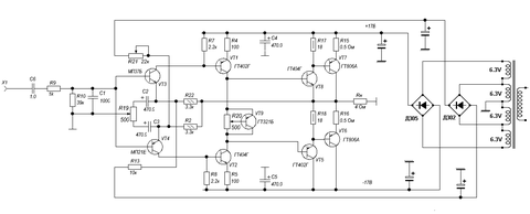
Гость svjatoslav Опубликовано 23 Мая, 2010 в 05:22 Жалоба Поделиться Опубликовано 23 Мая, 2010 в 05:22 (изменено) В усилителя должен быть очень даже недурственный звук, кроме шуток. А то как-то уж сильно "запахло" эзотерикой. :smile: С учётом мыслей Александра( tank) о разделении питания каскадов и автора, о каскоде, выкладываю посчитанный вариант. Во втором каскаде на "низ" каскода можно теперь поставить и низковольтные ГТ402-404 с бета побольше (уменьшим искажения первого каскада), а на "верх" в каскад ОБ с малым бета, любые из ГТ402-404 , так как в этом включении пробойное напряжение удваивается. Таким образом резко давим гармоники и интермодуляцию сразу в двух каскадах. И расширим элементную базу. Надеюсь, не сильно "гружу" коллегу vol2008 и он простит мне великодушно такие вольности с его схемой. И не удержится замакетировать вариант. :smile: Мост на П210 или раздельные мосты на каждый канал на П217 позволят ещё немного "наскрести" напряжения питания выпрямлением накального. Изменено 23 Мая, 2010 в 05:35 пользователем svjatoslav Ссылка на комментарий Поделиться на другие сайты Поделиться
Гость smarold Опубликовано 23 Мая, 2010 в 08:25 Жалоба Поделиться Опубликовано 23 Мая, 2010 в 08:25 А если взять и сделать отводы от 6.3 вольтовых обмоток и запитать от них предварительный каскад, выкинув стабилитроны Д814. Читал где-то, что эмиттерный переход высокочастотных германцев может работать, как стабилитрон. Ссылка на комментарий Поделиться на другие сайты Поделиться
Гость ddo Опубликовано 23 Мая, 2010 в 09:15 Жалоба Поделиться Опубликовано 23 Мая, 2010 в 09:15 Митрич, я собирал на пробу и именно на П210А. 5 ампер держат без радиатора. Собирал то, это конечно хорошо. Интереснее - подключить такой мосток в замен чего то подобного живого, и сравнить звук. И высказаться. Ссылка на комментарий Поделиться на другие сайты Поделиться
Гость smarold Опубликовано 23 Мая, 2010 в 09:49 Жалоба Поделиться Опубликовано 23 Мая, 2010 в 09:49 (изменено) Собирал то, это конечно хорошо. Интереснее - подключить такой мосток в замен чего то подобного живого, и сравнить звук. И высказаться. Да вот на этом усе и попробуем. Увы, пока стоящей акустики нет, сравнивать особо не на чем... :smile: Волей-неволей надо уши пока хорошие прикупить. Изменено 23 Мая, 2010 в 09:50 пользователем smarold Ссылка на комментарий Поделиться на другие сайты Поделиться
Гость nicolos Опубликовано 23 Мая, 2010 в 10:49 Жалоба Поделиться Опубликовано 23 Мая, 2010 в 10:49 Да вот на этом усе и попробуем. Увы, пока стоящей акустики нет, сравнивать особо не на чем... :smile: Волей-неволей надо уши пока хорошие прикупить. К стати о наушниках! А возможно этот усилитель адаптировать под них? :smile: Ссылка на комментарий Поделиться на другие сайты Поделиться
Гость ddo Опубликовано 23 Мая, 2010 в 11:54 Жалоба Поделиться Опубликовано 23 Мая, 2010 в 11:54 (изменено) К стати о наушниках! А возможно этот усилитель адаптировать под них? :smile: У автора предыдущая схема была для наушников. Эта - развитие предыдущей (так кажется Володя и пишет в стартовой статье). Читайте форум полностью: :smile: Изменено 23 Мая, 2010 в 11:55 пользователем ddo Ссылка на комментарий Поделиться на другие сайты Поделиться
Гость vol2008 Опубликовано 23 Мая, 2010 в 15:42 Жалоба Поделиться Опубликовано 23 Мая, 2010 в 15:42 to svjatoslav Святослав, все правильно про каскод! Не надо извиняться! Я уже писал, что с самого начала хотел его сделать в драйвере, но ГТ402/404 "нарыл" только по 2 шт, а опубликовать решил только проверенную схему. Однако, уверен, что это изменение и стабилизированное питание пойдет только на пользу. Макет - это отлаженный минимум с конкретно обозначенной симметричной топологией - CFA. Именно ее хотелось попробовать на германии. Изменения и дополнения - приветствуются! to Tank Александр, фото макета сделаю на камеру в хорошем качестве и выложу. PS. Сам слушаю подобный аппарат на кремнии, где есть и каскод в драйвере и стабилизированное питание , мощность 2х140 Вт. Звук - у меня нет претензий. Теперь у меня есть возможность сравнить так сказать и кремний и германий. Ссылка на комментарий Поделиться на другие сайты Поделиться
TANk Опубликовано 23 Мая, 2010 в 20:30 Жалоба Поделиться Опубликовано 23 Мая, 2010 в 20:30 Моя идея с питанием была такой вот. Главная эзотерическая цель - избавиться от кремниевых деталей, чтобы ни одной песчинки не было. Ссылка на комментарий Поделиться на другие сайты Поделиться
Гость vol2008 Опубликовано 24 Мая, 2010 в 04:37 Жалоба Поделиться Опубликовано 24 Мая, 2010 в 04:37 Володя, буду только рад встрече, даже без германия! Саша, я вообще-то не сторонник битвы за чистоту рядов, я даже сначала хотел на выход в верхнее плече KT908 поставить! Но идейно - все так, лишь бы колебания сети не привели с гулянию рабочей точки (т.е. току покоя драйвера) и пульсации не лезли в цепь ОС. Ссылка на комментарий Поделиться на другие сайты Поделиться
TANk Опубликовано 24 Мая, 2010 в 09:50 Жалоба Поделиться Опубликовано 24 Мая, 2010 в 09:50 Да я тоже. И в ламповые конструкции камни вставляю, без зазрения совести. Просто оформил в наглядном виде свою идею, высказанную чуть ранее. Чтобы не лезли пульсации - можно на питание драйвера сделать и дроссели (совсем уж по хайэндному :smile: ) - благо там токи мизерные, или RC фильтр с боооольшими емкостями. А чтобы колебания сети не лезли надо стабилизировать сетевое напряжение на входе. Как раньше для телевизоров феррорезонансные стабилизаторы делали. Да и у нас на портале на более современной элементной базе такие схемы есть. Ссылка на комментарий Поделиться на другие сайты Поделиться
Pashka Опубликовано 24 Мая, 2010 в 13:48 Жалоба Поделиться Опубликовано 24 Мая, 2010 в 13:48 таааак! пошел рыться в кладовке в поисках Ge! Интересно будет послушать :smile: Ссылка на комментарий Поделиться на другие сайты Поделиться
Гость svjatoslav Опубликовано 24 Мая, 2010 в 17:12 Жалоба Поделиться Опубликовано 24 Мая, 2010 в 17:12 таааак! пошел рыться в кладовке в поисках Ge! Интересно будет послушать :smile: Если не найдутся 40-вольтовые ГТ402Г,И - ГТ404Г,И а будут Б,Е то можно будет сразу макетить каскодный вариант. Если будут непонятки, помогу разобраться. Ссылка на комментарий Поделиться на другие сайты Поделиться
Рекомендуемые сообщения
Для публикации сообщений создайте учётную запись или авторизуйтесь
Вы должны быть пользователем, чтобы оставить комментарий
Создать учетную запись
Зарегистрируйте новую учётную запись в нашем сообществе. Это очень просто!
Регистрация нового пользователяВойти
Уже есть аккаунт? Войти в систему.
Войти