Гость z-z-zet Опубликовано 27 Апреля, 2010 в 15:03 Жалоба Поделиться Опубликовано 27 Апреля, 2010 в 15:03 А вот насчёт среза - мысль хорошая. Счас в наличии имею одну лм317 и 4шт каких-то кренок вроде. Написано 7812CT и ниже RQC748 G. Пойдут? Ссылка на комментарий Поделиться на другие сайты Поделиться
Yamazaki Опубликовано 27 Апреля, 2010 в 15:27 Жалоба Поделиться Опубликовано 27 Апреля, 2010 в 15:27 В пару к LM317 нужен отрицательный регулятор. А именно, LM337. или в пару к LM7812 достать соответствующий ему MC7912, что проблематичнее. RQC748 G - вообще хз что это, гугление не помогло опознать эту деталь. Ссылка на комментарий Поделиться на другие сайты Поделиться
Гость z-z-zet Опубликовано 27 Апреля, 2010 в 15:36 Жалоба Поделиться Опубликовано 27 Апреля, 2010 в 15:36 (изменено) Короче могу достать MC7912BTG. А у меня не лм7812 а МС7812СТ. С лм-ками напряг. У нас в Беларуси лм317 и лм337 стоят порялка 5$ за штуку. Дороговато выходит. Изменено 27 Апреля, 2010 в 15:38 пользователем z-z-zet Ссылка на комментарий Поделиться на другие сайты Поделиться
Yamazaki Опубликовано 27 Апреля, 2010 в 16:31 Жалоба Поделиться Опубликовано 27 Апреля, 2010 в 16:31 MC7912BTG это даже бодрее, обе микрухи будут Motorolla а не National Semiconductor. Но разницы особой быть не должно. Ссылка на комментарий Поделиться на другие сайты Поделиться
Гость z-z-zet Опубликовано 27 Апреля, 2010 в 16:41 Жалоба Поделиться Опубликовано 27 Апреля, 2010 в 16:41 Так может подправишь платку под микрухи? Ссылка на комментарий Поделиться на другие сайты Поделиться
shursh Опубликовано 27 Апреля, 2010 в 17:24 Жалоба Поделиться Опубликовано 27 Апреля, 2010 в 17:24 (изменено) У нас в Беларуси лм317 и лм337 стоят порялка 5$ за штуку.Интересно, где такие цены?Может с LM1875 попутал? Полные Белорусские аналоги от НПО "Интеграл" - IN317А и IN337А стоят 1800 "зайцев", а это почти в двое меньше доллара. Изменено 27 Апреля, 2010 в 17:26 пользователем shursh Ссылка на комментарий Поделиться на другие сайты Поделиться
Гость z-z-zet Опубликовано 27 Апреля, 2010 в 17:30 Жалоба Поделиться Опубликовано 27 Апреля, 2010 в 17:30 Интересно, где такие цены?Может с LM1875 попутал? Полные Белорусские аналоги от НПО "Интеграл" - IN317А и IN337А стоят 1800 "зайцев", а это почти в двое меньше доллара. В Лиде есть одна стрёмная контора по продаже радиодеталей. Так там цены...... Ссылка на комментарий Поделиться на другие сайты Поделиться
Yamazaki Опубликовано 27 Апреля, 2010 в 18:41 Жалоба Поделиться Опубликовано 27 Апреля, 2010 в 18:41 ОК, подправлю. Только даташиты скачаю... Добавлено после раздумий: Потребление там мизерное, думаю, радиаторы не нужны... Ссылка на комментарий Поделиться на другие сайты Поделиться
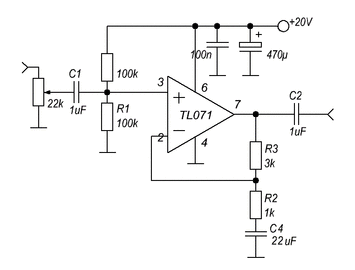
Гость z-z-zet Опубликовано 28 Апреля, 2010 в 08:56 Жалоба Поделиться Опубликовано 28 Апреля, 2010 в 08:56 eсть тл071 с окончaниями CDR, CN, CP, IDR, IP. Кaкой брaть? Ссылка на комментарий Поделиться на другие сайты Поделиться
Гость firstact Опубликовано 28 Апреля, 2010 в 10:47 Жалоба Поделиться Опубликовано 28 Апреля, 2010 в 10:47 eсть тл071 с окончaниями CDR, CN, CP, IDR, IP. Кaкой брaть? Я постоянно пользуюсь TL с индексом CN!Вроде нормально! Ссылка на комментарий Поделиться на другие сайты Поделиться
Yamazaki Опубликовано 28 Апреля, 2010 в 21:25 Жалоба Поделиться Опубликовано 28 Апреля, 2010 в 21:25 (изменено) Чё-то как-то странно... В моторолловском даташите на MC одна цоколёвка, в фэйрчайлдовском - другая :smile: Добавлено после раздумий: CD, CDR - в корпусах SOIC, под них нужна другая печатка, поэтому не подходят. CN, CP подходят(корпус DIP8), но работают от нуля градусов. Не бери, если усил будет играть на морозе)))) IP - от минус сорока градусов. в DIP8 корпусе. тоже подходит. IDR - тоже от минус сорока, но корпус SOIC. не подходит. Изменено 28 Апреля, 2010 в 21:28 пользователем yamazaki Ссылка на комментарий Поделиться на другие сайты Поделиться
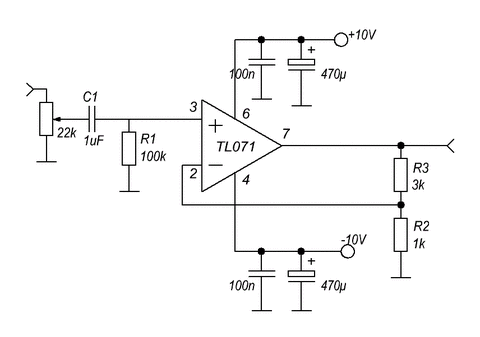
Yamazaki Опубликовано 30 Апреля, 2010 в 05:05 Жалоба Поделиться Опубликовано 30 Апреля, 2010 в 05:05 z-z-zet ещё два вопроса: 1) у тебя микрухи стабилизатора Fairchild'овские? (там такая маленькая буква f должна быть на корпусе) 2)вот тот источник который ±22 вольта выдаёт - это переменка или уже выпрямленное? Ссылка на комментарий Поделиться на другие сайты Поделиться
Рекомендуемые сообщения
Для публикации сообщений создайте учётную запись или авторизуйтесь
Вы должны быть пользователем, чтобы оставить комментарий
Создать учетную запись
Зарегистрируйте новую учётную запись в нашем сообществе. Это очень просто!
Регистрация нового пользователяВойти
Уже есть аккаунт? Войти в систему.
Войти