Перейти к содержанию

Универсальный усилитель


Рекомендуемые сообщения

То есть применить этот способ с использованием в качестве генератора - ЗК , осциллографа - ПК и микроамперметр (Ц4315 -50мкА)

Тогда правильнее будет добавить подстроечный резистор, как в усилителя Короля и с его помощью настраивать компенсацию, дифференциально перераспределяя глубину местной и общей обратной связи.

post-715-1334725900_thumb.jpg

Изменено пользователем sav_
  • Я с тобой! 1
Ссылка на комментарий
Поделиться на другие сайты

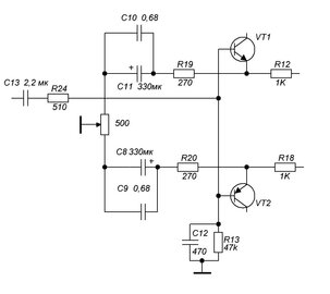
можно также 270 Ом составить из постоянного 200 Ом и переменного 100 Ом, хотя при подборе транзисторов в пары это скорее всего не понадобится

Ссылка на комментарий
Поделиться на другие сайты

  • 2 недели спустя...

Собрал по исходной схеме - в нижнем плече пропадает напряжение, может ли это быть из-за того что R21=4k4, а не 4к1?

Ссылка на комментарий
Поделиться на другие сайты

Собрал по исходной схеме - в нижнем плече пропадает напряжение, может ли это быть из-за того что R21=4k4, а не 4к1?

Что значит: пропадает напряжение?

Напряжение пропадает обычно из-за плохого контакта :smile:

Ссылка на комментарий
Поделиться на другие сайты

снижается до 1.2в. при подключении бп к усилителю.

При этом греется LM337 и кт816, т.е. верхний по схеме транзистор.

Изменено пользователем maxwell_house
Ссылка на комментарий
Поделиться на другие сайты

можно также 270 Ом составить из постоянного 200 Ом и переменного 100 Ом, хотя при подборе транзисторов в пары это скорее всего не понадобится
При подборе каких транзисторов и в какой схеме? Ребяты, вы тут про Короля не пишите.

 

В шапке темы заявлено:

4. Нелинейность компенсируется, что позволяет использовать транзисторы без подбора.
А у вас получается, что для настройки той самой компенсации нужно не только добавить не заявленные ранее триммеры, но еще и транзисторы подобрать в пары?

Бр-р-р-р-рр... :smile: Может я чего не так понял?

Ссылка на комментарий
Поделиться на другие сайты

снижается до 1.2в. при подключении бп к усилителю.

При этом греется LM337 и кт816, т.е. верхний по схеме транзистор.

 

По описанию у тебя LM337 в защиту уходит.

Слишком большой ток по отрицательному плечу.

Может 817 пробит?

Или замкнул где-то что?

Из-за различия в номинале резистора на 10% такого быть не может!!!

 

Добавлено после раздумий:

При подборе каких транзисторов и в какой схеме? Ребяты, вы тут про Короля не пишите.

 

В шапке темы заявлено:

А у вас получается, что для настройки той самой компенсации нужно не только добавить не заявленные ранее триммеры, но еще и транзисторы подобрать в пары?

Бр-р-р-р-рр... :smile: Может я чего не так понял?

 

В усилителе реализована идеология Короля.

Потому транзисторы можно ставить без подбора, но тогда нужно настроить компенсацию.

Т.е. изначально на схеме было бы правильно нарисовать один триммер в цепи эмиттера.

 

Однако, если карты (параметры транзисторов) лягут неудачно, запаса по регулировке может не хватить.

Более универсальная схема предложена в посте 74.

Здесь получается динамическая балансировка: т.е. увеличивая ООС в одном плече мы одновременно

уменьшаем её в другом. Если запаса по регулировке не хватит - у вас некомплементарные транзисторы наглухо :smile:

В мусор их.

 

Если отказаться от настройки компенсации, тогда надо подбирать в пары не только транзисторы, но и резисторы!!!

Допуск на номинал в 5%, а то и 10% никто не отменял (если конечно вы не используете высокоточные резисторы)

Изменено пользователем wal
Ссылка на комментарий
Поделиться на другие сайты

я тоже подумал что 817 пробит, заменил выходники - та же ерунда (

Ещё такая информация - при отключении +9в, в нижнем плече напряжение нормальное - -9в.

Ссылка на комментарий
Поделиться на другие сайты

я тоже подумал что 817 пробит, заменил выходники - та же ерунда (

Ещё такая информация - при отключении +9в, в нижнем плече напряжение нормальное - -9в.

А VT2 нормальный?

Собрано как?

Печатка, навесом?

Может ошибка в монтаже?

Изменено пользователем wal
Ссылка на комментарий
Поделиться на другие сайты

оба! заработал кое как, замыкание было, видимо :smile: !

Ну так, а я что говорил? :smile:

Поздравляю, слушай, наслаждайся.

:smile:

Ссылка на комментарий
Поделиться на другие сайты

недолго музыка играла, опять в нижнем по схеме плече падает напряжение питания до 2 в., все возможные замыкания устранены, транзисторы исправны :smile:

Ссылка на комментарий
Поделиться на другие сайты

Для публикации сообщений создайте учётную запись или авторизуйтесь

Вы должны быть пользователем, чтобы оставить комментарий

Создать учетную запись

Зарегистрируйте новую учётную запись в нашем сообществе. Это очень просто!

Регистрация нового пользователя

Войти

Уже есть аккаунт? Войти в систему.

Войти
  • Последние посетители   0 пользователей онлайн

    • Ни одного зарегистрированного пользователя не просматривает данную страницу
×
×
  • Создать...