Гость dent Опубликовано 21 Ноября, 2015 в 18:43 Жалоба Поделиться Опубликовано 21 Ноября, 2015 в 18:43 (изменено) я на своем корче в качестве теста мотал катушку 0,2 проводом, виток к витку, с межслойной изоляцией, вполне прилично получалось (намотано было порядка 2500 витков, провод не жалко, он убитый), сейчас в планах с укладчиком, побыстрее все таки хочется. примерно знаю что надо, только расчеты провести и нужные шпильки подобрать Изменено 21 Ноября, 2015 в 18:43 пользователем dent Ссылка на комментарий Поделиться на другие сайты Поделиться
cbafrunze Опубликовано 22 Ноября, 2015 в 18:57 Жалоба Поделиться Опубликовано 22 Ноября, 2015 в 18:57 (изменено) сейчас в планах с укладчиком, побыстрее все таки хочется. примерно знаю что надо, только расчеты провести и нужные шпильки подобрать Вот и я, использую простые устройства (намотка требует много времени и неудобства), в планах модернизировать, с укладчиком и электроприводом. Какие еще будут предложения? Изменено 22 Ноября, 2015 в 20:18 пользователем cbafrunze Ссылка на комментарий Поделиться на другие сайты Поделиться
Гость igor1969 Опубликовано 23 Ноября, 2015 в 11:08 Жалоба Поделиться Опубликовано 23 Ноября, 2015 в 11:08 Есть несколько шаговых двигателей ЕМ-181, от убитых принтеров, механику вот могу сделать, как намоточную, так и по укладчику, а вот с драйверами и контроллером для этих ЩД у меня проблема. Вот с кем-нибудь бы скооперироваться, я два комплекта намоточных с укладчиком витков, а кто-то всю элетронику, тоже 2 комплекта. Вот в итоге два намоточных с укладчиком витков и регулировкой скорости вращения и шага (направления) укладки. Ссылка на комментарий Поделиться на другие сайты Поделиться
Гость xtrason Опубликовано 23 Ноября, 2015 в 14:20 Жалоба Поделиться Опубликовано 23 Ноября, 2015 в 14:20 А что это за двигатели? О них бы подробнее... Я бы мог прогу для МК написать и отладить. Печатка с меня, естественно... и прошивка МК. Ссылка на комментарий Поделиться на другие сайты Поделиться
cbafrunze Опубликовано 23 Ноября, 2015 в 17:45 Жалоба Поделиться Опубликовано 23 Ноября, 2015 в 17:45 (изменено) Давайте попробуем, набросать, черновой вариант устройства. Игорь (igor1969), если есть возможность, выложите снимки, или наброски чертежей механики. Игорь (xtrason), а Вы что касается МК. Смотришь, общими усилиями, получится классный аппарат, я с удовольствием подключусь, к проекту, да и желающие, думаю будут. Stanok.7z Изменено 24 Ноября, 2015 в 05:46 пользователем cbafrunze Ссылка на комментарий Поделиться на другие сайты Поделиться
Гость igor1969 Опубликовано 24 Ноября, 2015 в 05:53 Жалоба Поделиться Опубликовано 24 Ноября, 2015 в 05:53 Ну принцип постройки не сложный, нам потребуются узлы и механизмы от старых принтеров, головки от видеомагнитофонов, сами ШД, строительные пластины и уголки. Принцип прост, у ШД ∅ вала 6 мм, имеем валы длинные от принтера тоже 6 мм, имеем головки от видеомагнитофонов, там внутри подшипники и у внутренней обоймы ∅ тоже 6 мм, и бронзовые втулки 6 мм. Еще не проверял, но наверное сам вал, куда устанавливается каркас трансформатора придется соединять с двигателем через понижающий редуктор, т.к. при намотке большого трансформатора, может не хватить мощности ШД. Для лучшей соосности и плавности хода вал крепится в подшипниках головки видеомагнитофона с одной стороны, а с другой стороны нарезается резьба М6 для крепления каркаса катушки. Механизм шагоукладчика состоит из двух валов один направляющий и один подающий, на подающем валу нарезаем резьбы, из ШД вытаскиваем вал и меняем на длинный вал с резьбой (это подающий вал), собираем несложный механизм, и получается при вращении ШД у нас платформа с натяжителем будет двигаться или вправо или влево, скорость задается МК. Все это собирается на площадке, на валах можно еще установить ручки, для ручного вращения, попозже еще фотки выложу. Ссылка на комментарий Поделиться на другие сайты Поделиться
Гость xtrason Опубликовано 24 Ноября, 2015 в 15:03 Жалоба Поделиться Опубликовано 24 Ноября, 2015 в 15:03 (изменено) ... Давайте попробуем, набросать, черновой вариант устройства. ... Валерий, ну Вы, собственно схему уже набросали - довольно известная в сети схема. И прошивка для нее готовая есть и программа управления для компа. Зашить контроллер - дело двух минут. Думаю, что три движка наскребу по ремонтным фирмам (по крайней мере, на "попробовать" дадут). Как соберу плату и проверю с софтом - отпишусь. А за вами, ребята, подумать над механикой - про редуктор, мне кажется, мысль правильная, даже наверное лучше будет не шестеренчатый, а червячный редуктор. Изменено 24 Ноября, 2015 в 15:04 пользователем xtrason Ссылка на комментарий Поделиться на другие сайты Поделиться
Гость jank5 Опубликовано 24 Ноября, 2015 в 16:28 Жалоба Поделиться Опубликовано 24 Ноября, 2015 в 16:28 Для управления ШД намоточного станка лучше, на мой взгляд, использовать автономную схему управления ШД на МК или на более дешевых/доступных элементах Схемы не новы, не раз обсуждались в сети, есть печатные платы и прошивки. Предпочтительнее, конечно, схемы, позволяющие управлять ШД в режиме шаг / полушаг. Плюс старой логики в том, что её в барахолках чуть больше чем много, и практически даром. По механике: для привода каркаса трансформатора достаточно иметь / сделать двигатель с редуктором на постоянное количество оборотов, при этом редуктор позволит повысить крутящий момент на валу. А управлять укладкой провода, изменяя частоту шагов ШД, вращающего шпильку с резьбой, на которой перемещается каретка, закрепленная на двух направляющих от принтера. Ссылка на комментарий Поделиться на другие сайты Поделиться
Гость alx25v Опубликовано 25 Ноября, 2015 в 14:02 Жалоба Поделиться Опубликовано 25 Ноября, 2015 в 14:02 Привет, а не ловчее использовать готовые модули драйверы типа A4988? степ дир, удержание, регулировка тока и остальные причиндалы. Ссылка на комментарий Поделиться на другие сайты Поделиться
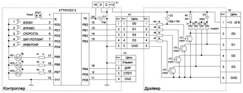
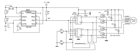
cbafrunze Опубликовано 25 Ноября, 2015 в 17:39 Жалоба Поделиться Опубликовано 25 Ноября, 2015 в 17:39 (изменено) Для управления ШД намоточного станка лучше, на мой взгляд, использовать автономную схему управления ШД на МК или на более дешевых/доступных элементах Схемы не новы, не раз обсуждались в сети, есть печатные платы и прошивки. Теперь, из предоставленных вариантов, каждый может выбрать (по деталям и своим практическим навыкам) Плюс старой логики в том, что её в барахолках чуть больше чем много, и практически даром. Вот и у меня, с годами накопилось, "вагон и маленькая тележка", попробую применить. По механике: для привода каркаса трансформатора достаточно иметь / сделать двигатель с редуктором на постоянное количество оборотов, при этом редуктор позволит повысить крутящий момент на валу. Также удобно, ножная педаль, для регулировки скорости намотки. А управлять укладкой провода, изменяя частоту шагов ШД, вращающего шпильку с резьбой, на которой перемещается каретка, закрепленная на двух направляющих от принтера. Можно для эксперимента собрать две простенькие схемы (одну для намотки, другую для укладки), и опробовать с ШД. (В архиве, все по данной схемке, файлы .lay, .dip, .hex, .asm.) Опять же вариантов много, как по электроники, так и механики. 220.rar Изменено 26 Ноября, 2015 в 16:31 пользователем cbafrunze Ссылка на комментарий Поделиться на другие сайты Поделиться
cbafrunze Опубликовано 27 Ноября, 2015 в 06:14 Жалоба Поделиться Опубликовано 27 Ноября, 2015 в 06:14 Ну принцип постройки не сложный, нам потребуются узлы и механизмы от старых принтеров, головки от видеомагнитофонов, сами ШД, строительные пластины и уголки...... попозже еще фотки выложу. Вроде с электроникой разобрались (схемы, платы, прошивки), с механикой основа и принцип понятен, осталось согласовать, скорость намотки (если не постоянная) и направление, регулировка укладки (в зависимости от диаметра провода). Ссылка на комментарий Поделиться на другие сайты Поделиться
Гость igor1969 Опубликовано 27 Ноября, 2015 в 11:17 Жалоба Поделиться Опубликовано 27 Ноября, 2015 в 11:17 Я так думаю, что ПК нам не нужен, проще использовать автономную систему регулировки скорости и направления движения. Тут уж нужна практика, поэтому пока изготавливаю всю механику. Думаю укладчик укомплектовать подпружиненным язычком, чтоб при намотке (катушки-то квадратные) не особо были рывки. Ссылка на комментарий Поделиться на другие сайты Поделиться
Рекомендуемые сообщения
Для публикации сообщений создайте учётную запись или авторизуйтесь
Вы должны быть пользователем, чтобы оставить комментарий
Создать учетную запись
Зарегистрируйте новую учётную запись в нашем сообществе. Это очень просто!
Регистрация нового пользователяВойти
Уже есть аккаунт? Войти в систему.
Войти