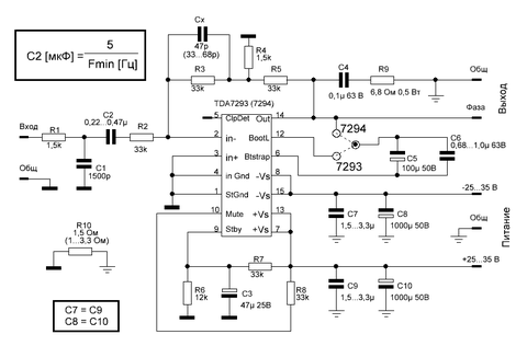
Гость german Опубликовано 12 Августа, 2009 в 17:47 Жалоба Поделиться Опубликовано 12 Августа, 2009 в 17:47 было собрано 2а канала по схеме с сайта Игоря (Audiokiller) - www.electroclub.info/invest/tda7294/hi-fi_us.htm блок питания - 2а моста на SF52+20000 μF на каждое плечо+3.3 μF к73-17 и транс ТПП322. вышло как раз по 28 вольт на плечо на холостом ходу. при замкнутых входах в колонках фона практически нет (если тошлько ухо к вч головке поднести - слышно лёгкое "псссссс") при подключении к ноуту (напрямую, без регуляторов громкости и темброблоков) появляетя достаточно громкий фон ("псссссс" слышно уже с 1.5 метров). при подключении к другому ноутбуку и к выходу встроенной звуковухи стационарного системника - та же беда (разве что немного тише) на качестве звучания наличие фона вродебы не сказывается (по крайней мере искажений я "не услышал"), да и на возбуждение вродебы не похоже. как быть с этим фоном? в паузах действует на нервы :smile: добавлять предусилитель чтоб хоть как-то согласовать унч с выходом ноута? шунтировать диоды в бп? или ещё какие-то меры применять? пока у меня нет возможности поглядеть на осциллографе что там творится на выходе усилителя. планирую поглядеть на следующей неделе, а пока жду советов. заранее извиняюсь, форумчан наверное уже задрали вопросами про тда :smile: Ссылка на комментарий Поделиться на другие сайты Поделиться
Гость archangel Опубликовано 12 Августа, 2009 в 19:20 Жалоба Поделиться Опубликовано 12 Августа, 2009 в 19:20 А кабель между ноутом и усилком экранированый? ЗЫ: первое, что меня удивило при старте усилка на 7294 по схеме из даташита - полное отсутствие фона. Ссылка на комментарий Поделиться на другие сайты Поделиться
Гость val Опубликовано 13 Августа, 2009 в 12:46 Жалоба Поделиться Опубликовано 13 Августа, 2009 в 12:46 TDA тут ни при чем. От ноута, который отключен от всего остального и работает от батарей, фон есть? Нету. Включаешь адаптер - фон есть, правильно? То есть налицо нормальная разность потенциалов между корпусом (общим проводом) ноута (источника) и усилителя (приемника). Надо выровнять. Отдельной шиной, соединяющей корпуса приборов. Конечно, это не самый лучший способ, но ноут всё-таки тож не самый лучший источник. Либо делай трансформаторную развязку по сигналу (представляю), либо питай ноут через развязывающий сетевой транс 1:1 - так хоть гальваники не будет. Или DAC Goldsmith по USB и будет тебе счастье (совсем радикально). Кстати, именно за этим удобно использовать оптику в домашней аудиотехнике. Проблем с фоном нет. Сигнальный кабель надеюсь экранированный и не в "три волосинки"? Вдогонку: как средство снижения фона можно также уменьшить входное сопротивление твоего фактически усилителя мощности до 10 кОм (кстати, рекомендовано в профессиональной звукотехнике). Можно и меньше, если ноут потянет. Хоть 600 Ом. Просто в УМЗЧ параллельно входу запаять сопротивление 600 Ом. Ссылка на комментарий Поделиться на другие сайты Поделиться
Гость kan Опубликовано 13 Августа, 2009 в 13:12 Жалоба Поделиться Опубликовано 13 Августа, 2009 в 13:12 Вдогонку: как средство снижения фона можно также уменьшить входное сопротивление твоего фактически усилителя мощности до 10 кОм (кстати, рекомендовано в профессиональной звукотехнике). Можно и меньше, если ноут потянет. Хоть 600 Ом. Просто в УМЗЧ параллельно входу запаять сопротивление 600 Ом. А datagor.ru именно это и сказал. Только лучше не 10К, а как советовал Аудиокиллер 33K/4~8.25К. Недавно сделал усь. Платы от аудиокиллера и т. д. Полная тишина при включении. Ну может еще что вылезет. Я не гуру. Ссылка на комментарий Поделиться на другие сайты Поделиться
Гость zvk Опубликовано 13 Августа, 2009 в 14:56 Жалоба Поделиться Опубликовано 13 Августа, 2009 в 14:56 Был собран усилитель по даташиту, используется как мощник, стоят входные потенциометры на 47 кОм, подключалось к дешевому ноуту с плохой звуковухой , фонов и наводок не наблюдалось. Ссылка на комментарий Поделиться на другие сайты Поделиться
Гость german Опубликовано 13 Августа, 2009 в 15:13 Жалоба Поделиться Опубликовано 13 Августа, 2009 в 15:13 большое спасибо за массу советов :smile: кабель естественно экранированный, а вот регулятора громкости действительно у меня нету. пока в наличии имеется сдвоенный переменник 10 кОм с линейной характеристикой, его и поставлю, послушаю что к чему и отпишусь. а на грабли наступил по незнанию, поскольку недавно изготовленный ламповый усилитель замечательно заиграл от ноута без какого либо регулятора громкости. вот и не уделил я этому моменту внимания. как это часто бывает сказал себе "и так сойдёт" и вот результат :smile: Ссылка на комментарий Поделиться на другие сайты Поделиться
Гость german Опубликовано 13 Августа, 2009 в 16:52 Жалоба Поделиться Опубликовано 13 Августа, 2009 в 16:52 всё! поставил регулятор громкости. фона нет, тихо как в гробу. ещё раз спасибо всем за советы :smile: Ссылка на комментарий Поделиться на другие сайты Поделиться
Гость val Опубликовано 23 Августа, 2009 в 19:58 Жалоба Поделиться Опубликовано 23 Августа, 2009 в 19:58 Поздравляю. Запомни. Открытый, неконтроллируемый, ничем не притянутый к земле ВХОД оставлять нельзя НИКОГДА. Ссылка на комментарий Поделиться на другие сайты Поделиться
Гость dogma Опубликовано 26 Августа, 2009 в 14:56 Жалоба Поделиться Опубликовано 26 Августа, 2009 в 14:56 чесно говоря я удивлен что у вас был шум без потенциометра. Я собрал с десяток усилителей на тда7294\94 с сайта аудиокиллера(ессно разных модификаций), никогда не было шумов, я б еще добавил что совсем не было шумов! Ухо к динамикам, а там полнейшая тишина. Ссылка на комментарий Поделиться на другие сайты Поделиться
Гость yura_zayets_vol Опубликовано 26 Августа, 2009 в 19:23 Жалоба Поделиться Опубликовано 26 Августа, 2009 в 19:23 чесно говоря я удивлен что у вас был шум без потенциометра. Я собрал с десяток усилителей на тда7294\94 с сайта аудиокиллера(ессно разных модификаций), никогда не было шумов, я б еще добавил что совсем не было шумов! Ухо к динамикам, а там полнейшая тишина. Послушай VALа он дело говорит... Ссылка на комментарий Поделиться на другие сайты Поделиться
Гость suomi Опубликовано 29 Августа, 2009 в 17:37 Жалоба Поделиться Опубликовано 29 Августа, 2009 в 17:37 Совершенно очевидная ошибка - насчет открытого входа. А зачем по этой схеме собирал? Там на электроклубе есть схема намного лучше (на любителя, конечно) где используется инверт. включение. Ссылка на комментарий Поделиться на другие сайты Поделиться
Гость al1fe Опубликовано 29 Августа, 2009 в 20:54 Жалоба Поделиться Опубликовано 29 Августа, 2009 в 20:54 (изменено) А я вот не совсем понял, вот так был добавлен регулятор громкости? Дело в том что я собрал усилитель по проекту MF-1 и у меня при подключении к компьютеру тоже слышен довольно сильно писк, питаю усилитель через преобразователь 12 В -> ±30 В, источник питания блок питания от старого компа. При подключении к мобильному писка нет. Изменено 29 Августа, 2009 в 20:55 пользователем al1fe Ссылка на комментарий Поделиться на другие сайты Поделиться
Рекомендуемые сообщения
Для публикации сообщений создайте учётную запись или авторизуйтесь
Вы должны быть пользователем, чтобы оставить комментарий
Создать учетную запись
Зарегистрируйте новую учётную запись в нашем сообществе. Это очень просто!
Регистрация нового пользователяВойти
Уже есть аккаунт? Войти в систему.
Войти