dru57 Опубликовано 9 Марта, 2010 в 15:31 Жалоба Поделиться Опубликовано 9 Марта, 2010 в 15:31 Юрий какая чувствительность усилка??и можно ли посадить накал R27 прямо на выход дросселя ? Вовсе не обязательно цитировать все сообщение на полстраницы. На фоне цитаты вашего вопроса не видно. TANk Ссылка на комментарий Поделиться на другие сайты Поделиться
Гость ogmetr Опубликовано 9 Марта, 2010 в 20:34 Жалоба Поделиться Опубликовано 9 Марта, 2010 в 20:34 Юрий какая чувствительность усилка?? 300мВ можно ли посадить накал R27 прямо на выход дросселя ? Если R23 можно, R27 как бы уже на выходе дросселя Добавлено после раздумий: Это переводной шрифт, заказывал по почте из Харькова. Если можно более подробнее – контакты. Как то искал, правда, для других целей именно в Харькове не нашел. Если правильно рассмотрел производитель Луганск. Ссылка на комментарий Поделиться на другие сайты Поделиться
dru57 Опубликовано 9 Марта, 2010 в 21:30 Жалоба Поделиться Опубликовано 9 Марта, 2010 в 21:30 (изменено) Если R23 можно, R27 как бы уже на выходе дросселя конечно R23-ошибся,спасибо Изменено 9 Марта, 2010 в 21:35 пользователем dru57 Ссылка на комментарий Поделиться на другие сайты Поделиться
Гость er2oz Опубликовано 10 Марта, 2010 в 06:01 Жалоба Поделиться Опубликовано 10 Марта, 2010 в 06:01 Заказывал через UX5PS@ukr.net Он высылал по почте .Списывайтесь пробуйте .Удачи Ссылка на комментарий Поделиться на другие сайты Поделиться
dru57 Опубликовано 13 Марта, 2010 в 21:56 Жалоба Поделиться Опубликовано 13 Марта, 2010 в 21:56 Желание пополнить наш обновленный форум подвигло меня опубликовать свой ранний проект – двухтактный усилитель на 6П3С. Проект представляет собой клон эстрадного усилителя Sound City 100 фирмы Marshall. Усилитель обеспечивает следующие технических характеристик: номинальная выходная мощность - 20 Вт при коэффициенте гармоник не более 1%, максимальная выходная мощность 35 Вт, диапазон рабочих частот 30 Гц -20 кГц при неравномерности АЧХ 3 дБ. Схема усилителя [Юрий ,здравствуйте .По совету Александра хочу использовать вашу схему темброблока с вашим же усилителем и теперь мне вроде не нужен резистор R6 ,подскажите как безболезненно его выкинуть??? Ссылка на комментарий Поделиться на другие сайты Поделиться
Гость rubenlukin Опубликовано 14 Марта, 2010 в 01:43 Жалоба Поделиться Опубликовано 14 Марта, 2010 в 01:43 ... ранний проект – двухтактный усилитель на 6П3С Красиво! А режимы? ДСП? Ссылка на комментарий Поделиться на другие сайты Поделиться
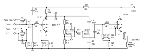
dru57 Опубликовано 14 Марта, 2010 в 12:28 Жалоба Поделиться Опубликовано 14 Марта, 2010 в 12:28 (изменено) ДЛЯ OGMETRA ----и еще я правильно понял по преду. c5-2.2 пик,c9-2200пик,т.е. 2.2n=2n2 Изменено 14 Марта, 2010 в 12:32 пользователем dru57 Ссылка на комментарий Поделиться на другие сайты Поделиться
Гость ogmetr Опубликовано 15 Марта, 2010 в 05:51 Жалоба Поделиться Опубликовано 15 Марта, 2010 в 05:51 (изменено) и еще я правильно понял по преду. c5-2.2 пик,c9-2200пик,т.е. 2.2n=2n2 Нет, на схеме подразумевается С5 - 2,2мкФ (возможно я погорячился вполне будет достаточно 1мкФХ250В). С9 - 2200пик = 2n2. С11 тоже можно уменьшить если усилитель будет работать на высокоомную нагрузку (ламповый вход) Влияние R6 незначительно, но я ему нашел хорошее применение (у меня он подстроечный). Я им выгнал линейный режим усилителя - компенсируя потери в трансформаторе и тракте. Получилось очень удачно. Изменено 15 Марта, 2010 в 05:56 пользователем ogmetr Ссылка на комментарий Поделиться на другие сайты Поделиться
Гость nikita Опубликовано 16 Марта, 2010 в 20:32 Жалоба Поделиться Опубликовано 16 Марта, 2010 в 20:32 Добрый день,Юрий. Возможно ли в вашей схеме в качестве выходного транса использывать ТАН 104, силовой ТС180 Ссылка на комментарий Поделиться на другие сайты Поделиться
Гость ogmetr Опубликовано 17 Марта, 2010 в 22:22 Жалоба Поделиться Опубликовано 17 Марта, 2010 в 22:22 Возможно ли в вашей схеме в качестве выходного транса использывать ТАН 104, силовой ТС180 У ТАН-104 железо хорошее, а вот виточков маловато, лучше тебе подскажит Александр (он их наловчился коммутировать). Требуется для 6к/4 Ктр=0,026. ТС-180 так же железа хватит, а анод надо доматывать требуется 400В. Ссылка на комментарий Поделиться на другие сайты Поделиться
TANk Опубликовано 18 Марта, 2010 в 07:52 Жалоба Поделиться Опубликовано 18 Марта, 2010 в 07:52 По моим прикидкам получается Raa примерно 7.6 кОм / 4 Ом Либо уже 4.5 кОм. Но еще надо знать какой именно ТАН-104. Если он на 220 вольт только, то первичная обмотка состоит из двух половин на 110в. Если же трансформатор имеет полный набор обмоток тоесть обозначается как ТАН104-220/127-50 то у него первичные обмотки на 127 вольт. Тут можно еще немого поиграться с коэф трансформации. примерно включение так будет выглядеть анод-110-28-28-питание-28-28-110-анод Вторичная обмотка 6.3в+1.3в Получаем Ктр=332в/7.6в=43.7 Raa=Rн*(Ктр^2)=4*43.7*43.7= 7640 Ом. Обмотки по 6 вольт слаботочные можно включить в катоды выходных ламп, сделав местную ОС и таким образом расширить частотный диапазонусилителя вверх и вниз компенсируя недостатки трансформатора. Вечером приду домой, если не забуду нарисую схему включения выходного каскада с таким трансформатором с нумерацией выводов чтобы было понятнее. По включению ТС180 как вариант. 63+63+6.3+6.3=138в. (6.3 - слаботочные накальные обмотки) к этому наборуобмоток подключить выпрямитель с удвоением напряжения и получим на выходе 390 вольт. Только конденсаторы в этот умножитель надо будет ставить емкостью более 500 мкФ, а лучше в районе 800-1000μF. В резерве еще останутся 2 обмотки по 46 вольт. Ссылка на комментарий Поделиться на другие сайты Поделиться
Гость ogmetr Опубликовано 18 Марта, 2010 в 09:49 Жалоба Поделиться Опубликовано 18 Марта, 2010 в 09:49 По моим прикидкам получается Raa примерно 7.6 кОм / 4 Ом Либо уже 4.5 кОм. Вот что значит опыт, а я про сетевые и забыл :smile: :smile: Ссылка на комментарий Поделиться на другие сайты Поделиться
Рекомендуемые сообщения
Для публикации сообщений создайте учётную запись или авторизуйтесь
Вы должны быть пользователем, чтобы оставить комментарий
Создать учетную запись
Зарегистрируйте новую учётную запись в нашем сообществе. Это очень просто!
Регистрация нового пользователяВойти
Уже есть аккаунт? Войти в систему.
Войти