SergP Опубликовано 7 Апреля, 2012 в 10:31 Жалоба Поделиться Опубликовано 7 Апреля, 2012 в 10:31 Сколько на аноде у лампы? Заставили меня снова лезть за тестером :smile:. Около 9 вольт на одном канале и 9,2 на другом. Ссылка на комментарий Поделиться на другие сайты Поделиться
SergP Опубликовано 9 Апреля, 2012 в 09:26 Жалоба Поделиться Опубликовано 9 Апреля, 2012 в 09:26 Вариант с использованием "токового зеркала" . Проверено только симулятором. Желающие могут поэкспериментировать. Ссылка на комментарий Поделиться на другие сайты Поделиться
Гость SergeGreens Опубликовано 9 Апреля, 2012 в 10:27 Жалоба Поделиться Опубликовано 9 Апреля, 2012 в 10:27 Вариант с использованием "токового зеркала" . Проверено только симулятором. Желающие могут поэкспериментировать. мощность R2 -? и кс139 я так понимаю стаб на 3.9в ? Ссылка на комментарий Поделиться на другие сайты Поделиться
SergP Опубликовано 9 Апреля, 2012 в 12:02 Жалоба Поделиться Опубликовано 9 Апреля, 2012 в 12:02 (изменено) мощность R2 -? Расчетная мощность R2 чуть больше 2-х ватт. и кс139 я так понимаю стаб на 3.9в ? Да. От его номинала зависит напряжение на средней точке. Вместо него, к примеру, можно установить штук пять-шесть диодов. PS. В симуляции использовались лампы 12AU7 и 6SN7. Поэтому я не знаю как себя поведут отечественный лампы. От них зависит режим транзистора Q2. Изменено 9 Апреля, 2012 в 12:29 пользователем SergP Ссылка на комментарий Поделиться на другие сайты Поделиться
SergP Опубликовано 20 Апреля, 2012 в 06:31 Жалоба Поделиться Опубликовано 20 Апреля, 2012 в 06:31 (изменено) Отчет _https://si55.-мы не распространяем ссылки на [народ.ру]-/hybrid/Hybrid.htm Изменено 27 Июня, 2012 в 06:36 пользователем SergP Ссылка на комментарий Поделиться на другие сайты Поделиться
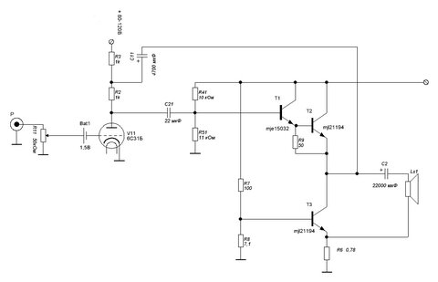
Гость mosfet Опубликовано 20 Апреля, 2012 в 19:58 Жалоба Поделиться Опубликовано 20 Апреля, 2012 в 19:58 (изменено) Имеется годная идея от Сергея Рубцова (предположительно). Первоисточники: _https://www.dvdworld.ru/cgi-bin/audiobbs.pl/read/141688 и на Веге _https://www.vegalab.ru/forum/showthread.php/10880-%D0%9F%D1%80%D0%B8%D0%B2%D0%B5%D1%82-%D0%BE%D1%82-%D0%A1%D0%B5%D0%BC%D0%B8%D0%B3%D0%BE%D1%80%D0%B0-%28%D1%8D%D0%BA%D0%BE%D0%BD%D0%BE%D0%BC%D0%B8%D1%87%D0%BD%D1%8B%D0%B9-%D0%BA%D0%BB.%D0%90-2%29 По схеме: убираем пред на 6С31Б, вышвыриваем или заменяем чем-то конденсатор С11 и в источнике тока делаем дарлингтон как "наверху" избавляясь от резистора R7, на котором выделяется порядка 13Вт тепла. Лампа может быть 12AU7 как вариант и непосредственная связь. Как идея? --------------- В Microcap только вранье при попытке получить спектры гармоник, но ток покоя 600мА точно и на 4 Ом при входном сигнале 10В RMS я "получил" 20Вт. P.S. Использованные в схеме транзисторы наловчились палить ушлые китайцы и левые MJL21194 горят как спички, про левые MJE15032 не слышал пока. Motorola уже давно такого не производит, только ON Semiconductor или 99% фуфло! Безсвинцоывых разновидностей можно не бояться, они существуют. Изменено 20 Апреля, 2012 в 20:19 пользователем mosfet Ссылка на комментарий Поделиться на другие сайты Поделиться
SergP Опубликовано 21 Апреля, 2012 в 20:09 Жалоба Поделиться Опубликовано 21 Апреля, 2012 в 20:09 (изменено) удалено Изменено 18 Мая, 2012 в 12:54 пользователем SergP Ссылка на комментарий Поделиться на другие сайты Поделиться
Гость mosfet Опубликовано 22 Апреля, 2012 в 07:24 Жалоба Поделиться Опубликовано 22 Апреля, 2012 в 07:24 (изменено) КПД варианта, который я нашел явно под 50%, а здесь 25% максимум. Вариант из предыдущего поста проще, но это уже обыкновенный однотакт с динамической нагрузкой. --------------------------- А кто что думает конкретно на счет моего варианта? Если не очень понятно, то могу нарисовать. Изменено 22 Апреля, 2012 в 07:25 пользователем mosfet Ссылка на комментарий Поделиться на другие сайты Поделиться
SergP Опубликовано 23 Апреля, 2012 в 14:48 Жалоба Поделиться Опубликовано 23 Апреля, 2012 в 14:48 КПД варианта, который я нашел явно под 50%, а здесь 25% максимум. От куда там взяться 50% ? Максимум 18-20%. В моделе лампа и транзисторы не те, что на схеме, но сути не меняет. Ссылка на комментарий Поделиться на другие сайты Поделиться
Гость semigor Опубликовано 23 Апреля, 2012 в 14:58 Жалоба Поделиться Опубликовано 23 Апреля, 2012 в 14:58 От куда там взяться 50% ? Максимум 18-20%. От модулируемого ИТ В моделе лампа и транзисторы не те, что на схеме, но сути не меняет. Верно, но точка подключения нагрузки меняет многое :smile: Ссылка на комментарий Поделиться на другие сайты Поделиться
SergP Опубликовано 23 Апреля, 2012 в 15:13 Жалоба Поделиться Опубликовано 23 Апреля, 2012 в 15:13 (изменено) Верно, но точка подключения нагрузки меняет многое Это действительно только для нагрузки 4 ома. Изменено 24 Апреля, 2012 в 07:38 пользователем SergP Ссылка на комментарий Поделиться на другие сайты Поделиться
Гость mosfet Опубликовано 23 Апреля, 2012 в 16:53 Жалоба Поделиться Опубликовано 23 Апреля, 2012 в 16:53 Значит идея подтверждается. Нерациональный вариант всё же почему-то на редкость живучий, мне сильно не нравится делитель в цепи базы нижнего транзистора, там получается порядка 13Вт на верхнем резисторе и конденсатор номиналом 4700мкФ на приличное напряжение маленьким не бывает и нечто приличное дорого стоит. Как бы избавиться от этих недостатков? Ссылка на комментарий Поделиться на другие сайты Поделиться
Рекомендуемые сообщения
Для публикации сообщений создайте учётную запись или авторизуйтесь
Вы должны быть пользователем, чтобы оставить комментарий
Создать учетную запись
Зарегистрируйте новую учётную запись в нашем сообществе. Это очень просто!
Регистрация нового пользователяВойти
Уже есть аккаунт? Войти в систему.
Войти