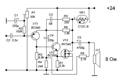
Andre_Green Опубликовано 9 Августа, 2017 в 10:42 Жалоба Поделиться Опубликовано 9 Августа, 2017 в 10:42 (изменено) Товарищ презентовал парочку бареттеров СТ2С-В Ток стабилизации 1А в пределах напряжений от 9 до 17 Вольт. Прикинул как их использовать в схеме JLH. Схема в приложении. Моделька в симуляторе показала следующие характеристики 2 Ватта на нагрузке 8 Ом при питании 24 вольта и КНИ порядка 0.04%. Вроде как неплохо но как то хотелось бы получше. Может кто подскажет как улучшить характеристики. Извините в названии темы лишняя J... Изменено 13 Августа, 2017 в 08:26 пользователем Datagor 1 Ссылка на комментарий Поделиться на другие сайты Поделиться
Гость rubenlukin Опубликовано 9 Августа, 2017 в 14:03 Жалоба Поделиться Опубликовано 9 Августа, 2017 в 14:03 Какие именно характеристики? Чего хотелось-бы получше? Ссылка на комментарий Поделиться на другие сайты Поделиться
Andre_Green Опубликовано 9 Августа, 2017 в 14:30 Автор Жалоба Поделиться Опубликовано 9 Августа, 2017 в 14:30 (изменено) Как всегда: мощности побольше, искажений поменьше. :smile: А то 8% КПД ну как то совсем мало... Изменено 9 Августа, 2017 в 14:33 пользователем Andre_Green Ссылка на комментарий Поделиться на другие сайты Поделиться
Гость rubenlukin Опубликовано 9 Августа, 2017 в 15:13 Жалоба Поделиться Опубликовано 9 Августа, 2017 в 15:13 Шашечки или ехать? Режим А -- он такой... Худ 300-Ваттные лампы накаливания применял вместо бареттеров, помнится из Радиохобби 15-летней давности. Ссылка на комментарий Поделиться на другие сайты Поделиться
Chugunov Опубликовано 9 Августа, 2017 в 15:21 Жалоба Поделиться Опубликовано 9 Августа, 2017 в 15:21 8% КПД ну как то совсем мало... Сделайте Nelson Pass F5. 2 Ссылка на комментарий Поделиться на другие сайты Поделиться
Andre_Green Опубликовано 9 Августа, 2017 в 15:33 Автор Жалоба Поделиться Опубликовано 9 Августа, 2017 в 15:33 Рубен, а поконкретнее номер журнала не помните? Я как то пропустил это дело, да в те времена и не увлекался так серьезно Сейчас вот интерес появился... Ну а насчет шашечек или ехать тут как сказать. Судя по моим экспериментам с JLH где то он не додает... Ссылка на комментарий Поделиться на другие сайты Поделиться
Andre_Green Опубликовано 9 Августа, 2017 в 15:44 Автор Жалоба Поделиться Опубликовано 9 Августа, 2017 в 15:44 ... Сделайте Nelson Pass F5. ... Сергей, Вы радикально к этому вопросу подошли... Спасибо, но нет. Есть две стекляшки с набором определенных параметров вот вкруг их и пытаюсь плясать с бубном. Ссылка на комментарий Поделиться на другие сайты Поделиться
Yamazaki Опубликовано 10 Августа, 2017 в 09:26 Жалоба Поделиться Опубликовано 10 Августа, 2017 в 09:26 Андрей Геннадьевич, вы же сами всё понимаете. Сама постановка задачи задает предел возможностям усилителя. До чего дожили! Набираю в гугле JLH, выдает Jennifer Love Hewitt Ссылка на комментарий Поделиться на другие сайты Поделиться
Andre_Green Опубликовано 10 Августа, 2017 в 09:45 Автор Жалоба Поделиться Опубликовано 10 Августа, 2017 в 09:45 (изменено) Задавать то задает, но... Но никто не доказал что это предел. Вот в таком виде 4 Ватта 0.05% А если по этому принципу сделать усилитель для наушников то КНИ можно довести до уровня 0.001% при сопротивлении наушников 32 Ома, Вот теперь я на распутье... Изменено 10 Августа, 2017 в 09:51 пользователем Andre_Green Ссылка на комментарий Поделиться на другие сайты Поделиться
Yamazaki Опубликовано 10 Августа, 2017 в 10:23 Жалоба Поделиться Опубликовано 10 Августа, 2017 в 10:23 Если подумать, тут от бареттера никакой пользы вообще. Он всё равно как ГСТ полноценно не работает, слишком медленная реакция. Можно считать его просто резистором со стабилизацией тока покоя, который и так никуда не уплывает. Очевидный шаг - заменить его на нормальный транзисторный источник тока. Ссылка на комментарий Поделиться на другие сайты Поделиться
Гость rubenlukin Опубликовано 10 Августа, 2017 в 10:32 Жалоба Поделиться Опубликовано 10 Августа, 2017 в 10:32 Ошибся, посыпаю голову пеплом. Там как раз Зен и Пасс. Радиохобби №2 за 2002 г. В дайджесте. Ссылка на комментарий Поделиться на другие сайты Поделиться
Andre_Green Опубликовано 10 Августа, 2017 в 10:37 Автор Жалоба Поделиться Опубликовано 10 Августа, 2017 в 10:37 ... Очевидный шаг - заменить его на нормальный транзисторный источник тока. ... Чисто из практических соображений ГСТ на транзисторах лучше, бесспорно... Но как говорил товарищ Сухов: "Предпочитаю помучиться..." ... Ошибся, посыпаю голову пеплом. Там как раз Зен и Пасс. Радиохобби №2 за 2002 г. В дайджесте. ... Зато теперь у меня подборка "Радиохобби" на компе... :smile: Ссылка на комментарий Поделиться на другие сайты Поделиться
Рекомендуемые сообщения
Для публикации сообщений создайте учётную запись или авторизуйтесь
Вы должны быть пользователем, чтобы оставить комментарий
Создать учетную запись
Зарегистрируйте новую учётную запись в нашем сообществе. Это очень просто!
Регистрация нового пользователяВойти
Уже есть аккаунт? Войти в систему.
Войти