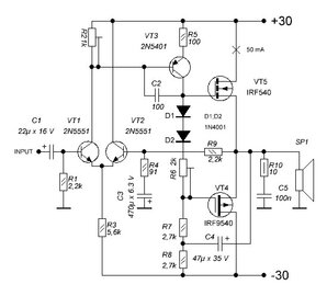
Популярный пост Andre_Green Опубликовано 24 Июля, 2017 в 07:23 Популярный пост Жалоба Поделиться Опубликовано 24 Июля, 2017 в 07:23 На создание этого усилителя у меня ушло три дня! Это с разводкой печатной платы, ее откаткой в ЛУТ травлением, сверловкой и сборкой первого экземпляра а так же его наладки. Вторую платку я собрал и настроил за час... Поскольку многие, особенно начинающие радиолюбители, ищут схему простого, мощного и надежного усилителя я бы порекомендовал эту схемку. При всей своей простоте мощность усилителя может достигать 100 Ватт на нагрузке 4 Ома. Искажения не выше пяти сотых процента. Диапазон питающих напряжений от 25 до 35 Вольт в плечо. Настройка сводится к установке нуля на выходе при помощи подстроечника R2 и тока покоя выходных транзисторов при помощи R6. В приложении схема, рисунок расположения деталей на ПП и в архиве сама печатка в формате *.lay6 Простой усилитель_V1.rar 6 Ссылка на комментарий Поделиться на другие сайты Поделиться
Chugunov Опубликовано 24 Июля, 2017 в 14:49 Жалоба Поделиться Опубликовано 24 Июля, 2017 в 14:49 Андрей, спасибо, интересно! Но у меня всегда куча вопросов. Напряжение исток-затвор примерно 4 В, для пары - около 8 В. 1 В чем смысл D1D2R6 ? На одном диоде падает 0,7 В (ну максимум 1 В). Вы не указали, но похоже, что диоды крепятся к радиаторам выходных транзисторов (к одному или к двум?). Изменение напряжения на переходе 2 мВ на градус. Не маловато ли? Хватит ли для термокомпенсации? Может имеет смысл поставить не 2 диода, а 6 или даже 8 штук? Стеклянные диоды маленькие и проблем это не вызовет, хотя если буду пробовать, то попробую поставить в маленьких пластиковых корпусах типа КТ315, но намного мельче, вроде бы КД513. 2 Для уменьшения динамических искажений рекомендуют соединять эмиттеры VT1VT2 не напрямую, а через резисторы примерно 100 Ом. Что скажете? 3 Усилитель получился неинвертирующий. А входное сопротивление 2 кОм. Немного. Если прямо перед ним регулятор громкости и вход, то входное сопротивление будет в несколько раз ниже. Для устройств имеющих выход расчитанный на низкоомные наушники это в самый раз, но для других источников может оказаться маловато. Думаю, сопротивление резисторов R1R4R9 можно легко увеличить на порядок. Что скажете? 4 Ток коллектора VT3 выбран около 5 мА из каких-то соображений или это получилось случайно? 5 Какую рекомендуете площадь радиатора на ватт выходной мощности? 6 Обычно соетуют в цепи затвора ставить резисторы небольшого номинала. Что Вы думаете по этому поводу? Спасибо. Ссылка на комментарий Поделиться на другие сайты Поделиться
z.wadim Опубликовано 24 Июля, 2017 в 19:32 Жалоба Поделиться Опубликовано 24 Июля, 2017 в 19:32 А в чем смысл этого усилителя? Только в скорости сборки... Ведь высокой верности звуковоспроизведения он не дает, к сожалению. Ссылка на комментарий Поделиться на другие сайты Поделиться
Yamazaki Опубликовано 24 Июля, 2017 в 20:00 Жалоба Поделиться Опубликовано 24 Июля, 2017 в 20:00 Андрей Геннадьевич, не хочу ничего критиковать, понятно, что схема на "высокий конец" не претендует... но как-то... нет в нем новизны... Обычный Лин, 1 в 1 из учебника, можно заснуть, пока паяешь :biggrin: Не в обиду) Ссылка на комментарий Поделиться на другие сайты Поделиться
Chugunov Опубликовано 24 Июля, 2017 в 21:54 Жалоба Поделиться Опубликовано 24 Июля, 2017 в 21:54 ...не хочу ничего критиковать, понятно, что схема на "высокий конец" не претендует... но как-то... нет в нем новизны... Обычный Лин, 1 в 1 из учебника, можно заснуть, пока паяешь Тёзка! Понятно, что это не Hi-End, но он не всегда и нужен, а размеры небольшие, детали простые, питание может меняться в широких пределах. Почему бы такой усилитель не сделать для отдельного НЧ-канала? Применение полевых транзисторов в выходном каскаде резко сокращает число транзисторов - не нужны "тройки" биполярных транзисторов для усиления тока, а это тоже позволяет обойти некоторые проблемы. Наверное, для перезарядки емкостей затворов полевых транзисторов нужны определенные токи и здесь могут возникнуть проблемы, могут возникнуть проблемы со сквозным током. Надеюсь, эти проблемы не возникнут, если ограничить частотный диапазон усилителя, например, RC фильтром по входу. Печатная плата есть. Работа в классе АВ в свете отсутствия претензий на Hi-End, разумна. По размерам и числу деталей схема вполне конкурирует с микросхемными усилителями. Насколько хорошо его качество - это большой вопрос, интересно было бы посмотреть на осциллограммы прямоугольников, интересно послушать, всё-таки полевые транзисторы - это не плохо (даже "не звуковые"). Но мне было бы интересно прочитать ответы на мои вопросы именно от автора. 2 Ссылка на комментарий Поделиться на другие сайты Поделиться
Andre_Green Опубликовано 25 Июля, 2017 в 04:07 Автор Жалоба Поделиться Опубликовано 25 Июля, 2017 в 04:07 Доброе утро всем кто отписался в теме! Для скептиков и критиков - ох и унылые вы люди! Теперь по вопросу "Аксакала" Сергея (CHUGUNOV): ... 1 В чем смысл D1D2R6 ? На одном диоде падает 0,7 В (ну максимум 1 В). Вы не указали, но похоже, что диоды крепятся к радиаторам выходных транзисторов (к одному или к двум?). Изменение напряжения на переходе 2 мВ на градус. Не маловато ли? Хватит ли для термокомпенсации? Может имеет смысл поставить не 2 диода, а 6 или даже 8 штук? Стеклянные диоды маленькие и проблем это не вызовет, хотя если буду пробовать, то попробую поставить в маленьких пластиковых корпусах типа КТ315, но намного мельче, вроде бы КД513. ... Да Сергей Вы совершенно правы D1D2R6 это цепочка температурной стабилизации тока покоя выходных транзисторов, Диоды крепятся на радиатор и для удобства в архиве с основной платой усилителя приведена платка отдельная для диодов называется Плата1, первая вкладочка. В принципе вот уже неделю усилитель работает и я отслеживаю ток покоя пока все ровно. Возможно имеет смысл поставить три диода и уменьшить сопротивление R6 до 1 кОм но при большем количестве диодов вы уже не сможете выставить нужный ток покоя так как падение напряжения на них увеличится и вам необходимо будет переходить на германиевые диоды, или увеличивая количество диодов соответственно увеличивать сопротивление резисторов R7,R8 уменьшая ток через VT3. Я занимался этим с первым своим Линном потом сделал термокомпенсацию на транзисторе и забыл на эту тему... ...2 Для уменьшения динамических искажений рекомендуют соединять эмиттеры VT1VT2 не напрямую, а через резисторы примерно 100 Ом. Что скажете?... Если бы это был усилитель с претензиями то для 2N5551 по 10 Ом в эмиттеры я бы поставил, при увеличении больше 10 Ом начинают расти искажения. Тут видимо нужен компромисс какой-то... ... 3 Усилитель получился неинвертирующий. А входное сопротивление 2 кОм. Немного. Если прямо перед ним регулятор громкости и вход, то входное сопротивление будет в несколько раз ниже. Для устройств имеющих выход расчитанный на низкоомные наушники это в самый раз, но для других источников может оказаться маловато. Думаю, сопротивление резисторов R1R4R9 можно легко увеличить на порядок. Что скажете? ... Без проблем эти резисторы увеличиваются на порядок, просто планировался с нему предварительный усилитель с эмиттерным повторителем. ... 4 Ток коллектора VT3 выбран около 5 мА из каких-то соображений или это получилось случайно? ... Сергей, ток коллектора VT3 не то чтобы выбирался, при существующей схеме он получается автоматически. А все остальное как бы в ответе на первый вопрос. ... 5 Какую рекомендуете площадь радиатора на ватт выходной мощности? ... Вообще вопрос поставлен неправильно, категорически неправильно и в корне неправильно! Радиатор рассчитывается под рассеиваемую мощность выходных транзисторов а никак не под выходную мощность. Тут все просто - считаем потребляемую мощность выходным каскадом, отнимаем выходную мощность, остаток умножаем на 15 см.кв. При выходной мощности 100 Ватт выходной каскад потребляет 160 Ватт, следовательно 60 Ватт рассеивается на транзисторах. Соответственно площадь радиатора необходимая для рассеивания тепла выделяемого транзисторами 60х15=900 квадратных сантиметров. ... 6 Обычно советуют в цепи затвора ставить резисторы небольшого номинала. Что Вы думаете по этому поводу? ... Обычно это делается при параллельном включении выходных транзисторов для выравнивания токов базы или затвора, Здесь это ни к чему... 1 Ссылка на комментарий Поделиться на другие сайты Поделиться
slayer Опубликовано 25 Июля, 2017 в 06:22 Жалоба Поделиться Опубликовано 25 Июля, 2017 в 06:22 А я бы на фото готовой конструкции глянул..) Ссылка на комментарий Поделиться на другие сайты Поделиться
Yamazaki Опубликовано 25 Июля, 2017 в 08:05 Жалоба Поделиться Опубликовано 25 Июля, 2017 в 08:05 ... Почему бы такой усилитель не сделать для отдельного НЧ-канала? ... Согласен. Там как раз и нужен просто усилитель, без сюрпризов. Ссылка на комментарий Поделиться на другие сайты Поделиться
dsarotor Опубликовано 25 Июля, 2017 в 10:22 Жалоба Поделиться Опубликовано 25 Июля, 2017 в 10:22 А можно еще больше упростить, не ухудшая, на мой взгляд, результата. 1) R7, R8, C4 это вольтодобавка. Более целесообразна, когда на выходе стоят биполярные транзисторы, а т.к. у полевых ток затвора возникает только когда заряжается затворная емкость, то и особого смысла добавлять в точке R7, R8 напряжение ниже отрицательного питания нет. Для верхнего транзистора напряжение на затворе не превышает +30В. симметрия размаха питающего напряжения и без вольтодобавки обеспечивается. Может только чуток увеличить ток коллектора VT2, например убрав С4 и закоротив R8. Резистор R2 взять как R6 = 2кОм. 2) можно попробовать убрать С3, закоротив его. Транзисторы схемы имеют большой коэфф. усиления и на стабильность нулевого выходного напряжения это не скажется. да и просто электролит в петле ОС уберем. хуже не будет. Ссылка на комментарий Поделиться на другие сайты Поделиться
Andre_Green Опубликовано 25 Июля, 2017 в 11:02 Автор Жалоба Поделиться Опубликовано 25 Июля, 2017 в 11:02 Сергей (dsarator) можно все это сделать но это приводит к резкому увеличению КНИ. Ссылка на комментарий Поделиться на другие сайты Поделиться
Chugunov Опубликовано 25 Июля, 2017 в 11:40 Жалоба Поделиться Опубликовано 25 Июля, 2017 в 11:40 Для скептиков и критиков - ох и унылые вы люди! Спасибо за полный ответ. Унылые тоже нужны для баланса, не всем же .snm весельчаками, иначе дом хи-хи получится. Если позволите, поворчу еще. Может быть это не имеет значения и вообще это крохи. но на то и форум с обсуждениями. 1 Архив с платкой еще не качал и не смотрел, каюсь. при большем количестве диодов вы уже не сможете выставить нужный ток покоя Я рассуждал так. По прикидкам ток покоя 5 мА. Напряжение между затворами 8 В. На одном диоде падает 0,7 В, на 6 диодах 4,2 В. Тогда на подстроечном резисторе 4 В (примерно). При 5 мА его сопротивление 800 Ом. Подстроечник 2 кОм - всё в ажуре. Если на диодах падает даже по 1 В, остается 2 В. При 5 мА это 400 Ом, тоже без проблем. Качество подстроечников в данной цепи должно быть высоким, и если есть сомнения, лучше подобрать нужный номинал из двух постоянных резисторов, это тоже элементарно. Не утверждаю, что всё это необходимо, просто мысли вслух. 2 для 2N5551 по 10 Ом в эмиттеры я бы поставил, при увеличении больше 10 Ом начинают расти искажения Хм. По памяти ставили и по 100 Ом, может ошибаюсь, приму к сведению. 3 Без проблем эти резисторы увеличиваются на порядок ПризнАюсь. Это мне понятно, а написал для других, кто считает, что надо скурпулезно повторять все номиналы. 4 ток коллектора VT3 не то чтобы выбирался, при существующей схеме он получается автоматически Ну ток при регулировке напряжения на выходе в ноль равен (30В - 4В) / (R7+R8)=4,8 мА и зависит от этих резисторов. Но я предполагал вот что. Для быстрого управления емкостями затворов полевых транзисторов, ток желателен побольше (5мА -это не мало), из этих соображений и был выбран ток. 5 вопрос поставлен неправильно, категорически неправильно и в корне неправильно. Радиатор рассчитывается под рассеиваемую мощность выходных транзисторов Именно это я и имел в виду, но написал нечётко. Значит я недостаточный зануда и ворчун. Я стараюсь писать точно и конкретно, фразами не допускающими двойного толкования, требую этого от других. Но это выходит долго и получается не всегда. Стоило мне немного расслабиться, как я был пойман и меня ткнули носом. Всё правильно.6 Обычно это делается при параллельном включении выходных транзисторов для выравнивания токов базы или затвора Здесь не соглашусь. Сплошь и рядом ставят в цепь затвора одиночного полевика, ну да ладно. 1 Ссылка на комментарий Поделиться на другие сайты Поделиться
Chugunov Опубликовано 25 Июля, 2017 в 11:51 Жалоба Поделиться Опубликовано 25 Июля, 2017 в 11:51 В приложении схема, рисунок расположения деталей Забыл спросить. 7 Ваше личное мнение про использование в этом и подобных усилителях SMD резисторов? Ссылка на комментарий Поделиться на другие сайты Поделиться
Рекомендуемые сообщения
Для публикации сообщений создайте учётную запись или авторизуйтесь
Вы должны быть пользователем, чтобы оставить комментарий
Создать учетную запись
Зарегистрируйте новую учётную запись в нашем сообществе. Это очень просто!
Регистрация нового пользователяВойти
Уже есть аккаунт? Войти в систему.
Войти