Гость Опубликовано 30 Мая, 2016 в 09:28 Жалоба Поделиться Опубликовано 30 Мая, 2016 в 09:28 Привожу схему, которую буду реализовывать на печатной плате УМ Одиссея 002. Модель этой схемы тоже привожу Одиссей_002_стерео_NE5532_.zip Изменения в печатной плате приведу по мере продвижения конструкции. Конструктивная критика приветствуется. Ссылка на комментарий Поделиться на другие сайты Поделиться
Гость termen Опубликовано 30 Мая, 2016 в 09:31 Жалоба Поделиться Опубликовано 30 Мая, 2016 в 09:31 Привожу схему, которую буду реализовывать на печатной плате УМ Одиссея 002. Модель этой схемы тоже привожу Одиссей_002_стерео_NE5532_.zip Изменения в печатной плате приведу по мере продвижения конструкции. Конструктивная критика приветствуется. А почему эту? ККВК остается, ещё и ОУ на входе... Не поленитесь, повторите более сложную схему. Оно того стоит. :music: Ссылка на комментарий Поделиться на другие сайты Поделиться
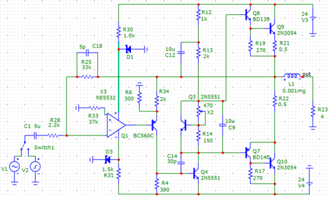
Гость Опубликовано 30 Мая, 2016 в 09:37 Жалоба Поделиться Опубликовано 30 Мая, 2016 в 09:37 ... Прикрепленные изображения ... Огромное спасибо! :music: Но я - человек ленивый, новую плату делать не хочу... Постараюсь на старой плате реализовать добавление микросхемы к практически заводской схеме. Модель показывает удовлетворительные параметры. ... Не поленитесь, повторите более сложную схему. Оно того стоит. ... Не... тогда уж проще поставить КИТ на LM3886... :cool: Ссылка на комментарий Поделиться на другие сайты Поделиться
Гость termen Опубликовано 30 Мая, 2016 в 09:44 Жалоба Поделиться Опубликовано 30 Мая, 2016 в 09:44 Огромное спасибо! :cool: Но я - человек ленивый, новую плату делать не хочу... Постараюсь на старой плате реализовать добавление микросхемы к практически заводской схеме. Модель показывает удовлетворительные параметры. Не... тогда уж проще поставить КИТ на LM3886... :cool: На старой не получится - дорожки отлетают на раз. Пробовал так тоже, реализуя первую схему из ссылку и ККВК. Пустая трата времени и нервов. КИТ на ЛМ... Смысл тогда вообще этого всего?.. Рас так ленитесь - могу и печатку поискать на выходных - на дачном компе рисовал, должна была остаться. С Вас вытравить и посварлить. Только сегодня и только для Вас, акция! :music: Ссылка на комментарий Поделиться на другие сайты Поделиться
Гость Опубликовано 30 Мая, 2016 в 09:48 Жалоба Поделиться Опубликовано 30 Мая, 2016 в 09:48 ... Только сегодня и только для Вас, акция! ... Буду очень признателен! Ссылка на комментарий Поделиться на другие сайты Поделиться
Гость termen Опубликовано 30 Мая, 2016 в 10:08 Жалоба Поделиться Опубликовано 30 Мая, 2016 в 10:08 Буду очень признателен! Заметано! Ссылка на комментарий Поделиться на другие сайты Поделиться
Andre_Green Опубликовано 30 Мая, 2016 в 11:05 Жалоба Поделиться Опубликовано 30 Мая, 2016 в 11:05 А ведь пинал в этом направлении.... :music: Ссылка на комментарий Поделиться на другие сайты Поделиться
Гость Максим_В Опубликовано 30 Мая, 2016 в 11:14 Жалоба Поделиться Опубликовано 30 Мая, 2016 в 11:14 Во как пошл дела. Уже входная часть от усилителя Зуева не устраивает. Ну вобщем не знаю. Предложенные мною на транзисторах чем плохи при их простоте? Тем что что в отличии от предложенных обладают повышенной перегрузочной способностью по входам? разве это недостатки ? А композитный оу+ дифкаскад? Чем он плох? То,что в полностью проработанной схеме Кг состоит только из одной третьей гармоники ,а уровень остальных на полтора два порядка меньше?Тем.что все оос согласованы? офф исправил ваш файл,убрал огрехи. все прилично стало,а .горбик в точке суммирования реакция на квазикомплементарный ВК. Компромиссное решение. АФЧХ и Кг в норме. Ссылка на комментарий Поделиться на другие сайты Поделиться
Гость Опубликовано 30 Мая, 2016 в 13:21 Жалоба Поделиться Опубликовано 30 Мая, 2016 в 13:21 А ведь пинал в этом направлении.... :music: Да всё проще... Ваша схема хорошая, годная... Но она практически готовый усилитель от Вега 109, который у меня есть, о котором я заявил в старттопике. Но камрады не одобрили установку плат от Веги в Одиссей. Та схема моя, последняя, требует добавления копеечной микросхемы, которая у меня есть в наличии. Получается, не вкладывая ничего, ни материально, ни трудозатрат больших (переделка для установки микросхемы небольшая), ни делая новой печатной платы, можно значительно повысить качество усилителя. Модель показывает, что NE5532 очень линейна в инвертирующем включении, и линейность всего усилителя тоже высокая. По-сути, это схема Брига 001 второй редакции. Только другие выходные транзисторы (более высокочастотные) и другой ОУ (более линейный, но и менее быстрый). Если городить заново, то уж лучше купить КИТ. Ссылка на комментарий Поделиться на другие сайты Поделиться
Andre_Green Опубликовано 30 Мая, 2016 в 14:29 Жалоба Поделиться Опубликовано 30 Мая, 2016 в 14:29 ... Если городить заново, то уж лучше купить КИТ. ... Так вам вроде и файл печатной платы Вадим предложил. И схемы в Микрокапе есть... И токовое зеркало в схеме есть, и ГСТ, и эмиттерный повторитель перед усилителем напряжения, и симметричный выход на разнополярных транзисторах. Весь набор вкусностей! Я бы сделал! Лежит у меня каркас без кожуха с трансформатором от Одиссея и индикатор от Маяка-233. Давно лежат... Ссылка на комментарий Поделиться на другие сайты Поделиться
Гость Опубликовано 30 Мая, 2016 в 15:27 Жалоба Поделиться Опубликовано 30 Мая, 2016 в 15:27 ... Так вам вроде и файл печатной платы Вадим предложил. И схемы в Микрокапе есть... ... Я не нашел на Радиокоте схемы оконечного усилителя с платами и моделью. Возможно, что предложенный там усилитель хорош... но ... И токовое зеркало в схеме есть, и ГСТ, и эмиттерный повторитель перед усилителем напряжения, и симметричный выход на разнополярных транзисторах. ... Вот тут кроется главная разгадка! Чтобы реализовать всё задуманное автором того усилителя, нужно купить радиодетали. Потом выбрать из них парные... Потом - сделать печатную плату. И получить определённый результат.. Опять же, многие конструкторы проектируют усилители под 8 Ом, так получается меньше гармоник. Мне нужно исключительно 4 Ом - колонки у меня такие, на 100ГДШ65-4. У меня нет запаса радиодеталей совсем! Всё осталось в прошлой жизни, за границей. Проще, лучше, купить набор с платой. Мне понравились наборы: Усилитель Ланзар, набор деталей, печатные платы - 1600 руб + пересылка ок. 300 руб. Всего 1900. Усилитель 2 канала LM3886 со схемой защиты громкоговорителя - 1400 рублей из Китая, пересылка бесплатно. Или же, добавить копеечную микросхему, и получить усилитель класса Бриг 001 второй редакции. Звук оконечника Брига вполне годный (есть много мнений). 0.003% при полной мощности! 0,0016% при 70% мощности! 0,0005% при 30% мощности! Конечно, это идеализированные модели для импортных деталей. Но всё же.. не пустячок! Одиссей_002_стерео_NE5532_.zip Попробуйте эту модель. Я её буду реализовывать. Ссылка на комментарий Поделиться на другие сайты Поделиться
Andre_Green Опубликовано 30 Мая, 2016 в 15:47 Жалоба Поделиться Опубликовано 30 Мая, 2016 в 15:47 А можно просто картинку в любом графическом формате. Ссылка на комментарий Поделиться на другие сайты Поделиться
Рекомендуемые сообщения
Для публикации сообщений создайте учётную запись или авторизуйтесь
Вы должны быть пользователем, чтобы оставить комментарий
Создать учетную запись
Зарегистрируйте новую учётную запись в нашем сообществе. Это очень просто!
Регистрация нового пользователяВойти
Уже есть аккаунт? Войти в систему.
Войти