Гость kdtp Опубликовано 17 Ноября, 2014 в 22:15 Жалоба Поделиться Опубликовано 17 Ноября, 2014 в 22:15 Раз.... и готово....:smile: Ссылка на комментарий Поделиться на другие сайты Поделиться
Гость don pedro Опубликовано 17 Ноября, 2014 в 22:38 Жалоба Поделиться Опубликовано 17 Ноября, 2014 в 22:38 О как! Спасибо. Ссылка на комментарий Поделиться на другие сайты Поделиться
Chugunov Опубликовано 18 Ноября, 2014 в 11:45 Жалоба Поделиться Опубликовано 18 Ноября, 2014 в 11:45 О как! Спасибо. А сами сделать не хотите? Ссылка на комментарий Поделиться на другие сайты Поделиться
Гость don pedro Опубликовано 18 Ноября, 2014 в 12:24 Жалоба Поделиться Опубликовано 18 Ноября, 2014 в 12:24 (изменено) А сами сделать не хотите? :smile: Изменено 18 Ноября, 2014 в 12:25 пользователем don pedro Ссылка на комментарий Поделиться на другие сайты Поделиться
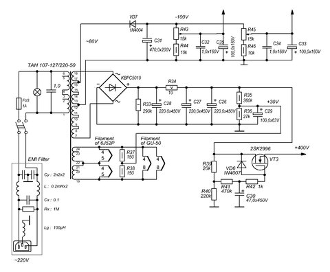
Гость don pedro Опубликовано 25 Ноября, 2014 в 19:29 Жалоба Поделиться Опубликовано 25 Ноября, 2014 в 19:29 Доброго всем времени суток! Давно хотел спросить: а что если организовать смещение, как на схеме ниже? С этих двух обмоток ТАНа в аккурат 80 вольт будет, потребление мизерное, и вроде аж никак не повлияет на анодное питание. Как бы сама собой напрашивающаяся схема подключения, чтобы не лепить еще один трансформатор, но как-то нигде такого не видел :smile: Может я чего-то не знаю? Что вполне вероятно Ссылка на комментарий Поделиться на другие сайты Поделиться
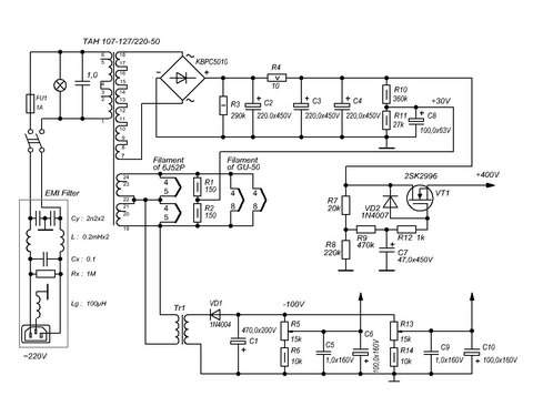
TANk Опубликовано 26 Ноября, 2014 в 06:02 Жалоба Поделиться Опубликовано 26 Ноября, 2014 в 06:02 чтобы не лепить еще один трансформатор, но как-то нигде такого не видел unsure.gifМожет я чего-то не знаю? Что вполне вероятно И получим КЗ половины обмотки трансформатора 7-12 выводы через диод четвертинку диодного моста анодного питания. Добавлено после раздумий: Попробуйте так: С31 можно и поменьше сделать. 100мкФ хватит выше крыши. Ток потребления по цепи смещения очень маленький. Ссылка на комментарий Поделиться на другие сайты Поделиться
Рекомендуемые сообщения
Для публикации сообщений создайте учётную запись или авторизуйтесь
Вы должны быть пользователем, чтобы оставить комментарий
Создать учетную запись
Зарегистрируйте новую учётную запись в нашем сообществе. Это очень просто!
Регистрация нового пользователяВойти
Уже есть аккаунт? Войти в систему.
Войти