Allroy Опубликовано 12 Ноября, 2014 в 17:53 Жалоба Поделиться Опубликовано 12 Ноября, 2014 в 17:53 Вечер добрый! Нужен DC-DC преобразователь с 12 на 15 вольт и нагрузкой 2А. Играюсь пока с микросхемой таймером 555. Она есть в наличии, и решил на ней собрать DC-DC преобразователь. Заодно и изучаю программу Multisim. Смоделировал в программе Multisim схему, вроде все по схеме собрал, но программа показывает на выходе не 15 вольт, а ниже. Точней доходит до 15 В и плавно снижается. Частота и скважность остается не изменой. (судя по программному осциллографу). Вопрос: ошибка в схеме, или я не правильно в мультисиме смоделировал? Или не обращать внимания на то, что показывает программа, и собрать реальную модель? Ссылка на комментарий Поделиться на другие сайты Поделиться
Гость jank5 Опубликовано 12 Ноября, 2014 в 18:23 Жалоба Поделиться Опубликовано 12 Ноября, 2014 в 18:23 (изменено) MC34063 =https://bsvi.ru/dc-dc-na-mc34063/ Плата =https://radioskot.ru/publ/bp/povyshajushhij_dc_dc_preobrazovatel/7-1-0-535 =https://easyelectronics.ru/povyshayushhij-dc-dc-preobrazovatel-princip-raboty.html Изменено 12 Ноября, 2014 в 18:25 пользователем jank5 Ссылка на комментарий Поделиться на другие сайты Поделиться
Lexter Опубликовано 12 Ноября, 2014 в 18:28 Жалоба Поделиться Опубликовано 12 Ноября, 2014 в 18:28 (изменено) ... программа показывает на выходе не 15 вольт, а ниже. Точней доходит до 15 В и плавно снижается. ... У вас на рисунке - 0,5 мс/дел. по горизонтали. Вы наблюдаете переходной процесс включения - первые 3,5 мс. Масштаб по вертикали - 10 В/дел. Если посмотрите внимательно, то увидите сначала выброс до 20 В, затем снижение до заданных 15 В. Вроде всё так, как вы и хотели. Что не так? Кстати, выброс действительно великоват. Можно "поиграть" цепочкой R4 - C4 - R3. Изменено 12 Ноября, 2014 в 18:37 пользователем Lexter Ссылка на комментарий Поделиться на другие сайты Поделиться
Allroy Опубликовано 12 Ноября, 2014 в 18:32 Автор Жалоба Поделиться Опубликовано 12 Ноября, 2014 в 18:32 Но если подождать, то вот до чего доходит: Ссылка на комментарий Поделиться на другие сайты Поделиться
Гость cybbrk Опубликовано 13 Ноября, 2014 в 07:49 Жалоба Поделиться Опубликовано 13 Ноября, 2014 в 07:49 Если есть возможность, поищите LM2577ADJ и ваша проблема будет решена легко и просто. Схема из даташита у меня питает ноутбук в машине 12v -> 16v 3,7А. Ссылка на комментарий Поделиться на другие сайты Поделиться
Allroy Опубликовано 13 Ноября, 2014 в 10:05 Автор Жалоба Поделиться Опубликовано 13 Ноября, 2014 в 10:05 Спасибо всем кто подсказал. Буду искать доступную микросхему DC-DC преобразователя. З.Ы. Но все равно соберу на таймере 555, посмотрю в живую. Как раз все детали есть :smile: Ссылка на комментарий Поделиться на другие сайты Поделиться
Allroy Опубликовано 17 Ноября, 2014 в 15:41 Автор Жалоба Поделиться Опубликовано 17 Ноября, 2014 в 15:41 Отчитаюсь за проделанную работу. Был собран вначале на макетке DC-DC преобразователь на 16 вольт, все работает. Кривовато, но терпимо. Стабилизация 16 вольт происходит путем прекращения импульсов совсем, схема питается только от конденсатора, отсюда напряжение на выходе немного плавает. Далее по аналогии собрал схему на 100 вольт, только на печатке, для питания индикатора тлеющего разряда ИН-8, но там на выходе по напряжению совсем беда. Обратная связь сделана не стабилитроном, и потенциометром. Изменение первичного напряжение на десятые вольта, приводит на десятки на выходе. Вывод: буду собирать только на специализированной микросхеме, коих очень много. Спасибо всем откликнувшимся :smile: Ссылка на комментарий Поделиться на другие сайты Поделиться
Гость victors Опубликовано 19 Ноября, 2014 в 08:22 Жалоба Поделиться Опубликовано 19 Ноября, 2014 в 08:22 Если в схеме из первого поста, транзистор со стабилитроном заменить на TL431, стабильность и предсказуемость работы преобразователя резко возрастёт. По такой схеме я собрал преобразователь 12В - 200В 100ма, для питания вых. каскадов осциллографа. Напряжение держит под разной нагрузкой, регулируется - 150 - 200В. Ссылка на комментарий Поделиться на другие сайты Поделиться
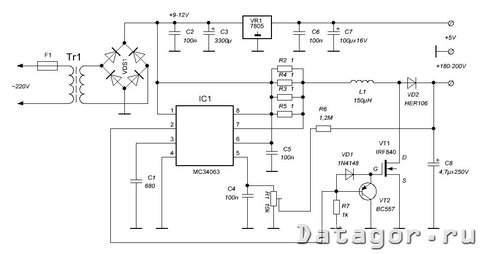
Allroy Опубликовано 22 Ноября, 2014 в 18:45 Автор Жалоба Поделиться Опубликовано 22 Ноября, 2014 в 18:45 Столкнулся с проблемой, сильно греется полевик IRF730. Преобразователь собран на микросхеме MC34063, схема взята с этой статьи _https://datagor.ru/microcontrollers/1878-nixie-tube-clock-gps.html На осциллографе вот такая картина: Желтым с ножки микросхемы, зеленым с ножки полевика. Сигнал должен же быть прямоугольным, а тут ни пойми что :smile: Ссылка на комментарий Поделиться на другие сайты Поделиться
Lexter Опубликовано 22 Ноября, 2014 в 23:39 Жалоба Поделиться Опубликовано 22 Ноября, 2014 в 23:39 ...Желтым с ножки микросхемы, зеленым с ножки полевика. ...Наверное, я правильно догадался, с какой именно ножки, но это не важно.Проверьте (измерьте) индуктивность катушки L1. Какого она типа? Какого типа диод VD2? Он исправен? Попробуйте замкнуть диод VD1, включить с нагрузкой 200 - 300 кОм и показать осциллограммы на затворе и на стоке полевика VD1. Осторожно! На стоке можно смотреть осциллографом через резистивный делитель (1:20, он же нагрузка) или высоковольтным щупом. Ссылка на комментарий Поделиться на другие сайты Поделиться
Allroy Опубликовано 23 Ноября, 2014 в 09:24 Автор Жалоба Поделиться Опубликовано 23 Ноября, 2014 в 09:24 Виной был дроссель, заменил его, и все стало ОК, полевик еле теплый. Ссылка на комментарий Поделиться на другие сайты Поделиться
Рекомендуемые сообщения
Для публикации сообщений создайте учётную запись или авторизуйтесь
Вы должны быть пользователем, чтобы оставить комментарий
Создать учетную запись
Зарегистрируйте новую учётную запись в нашем сообществе. Это очень просто!
Регистрация нового пользователяВойти
Уже есть аккаунт? Войти в систему.
Войти