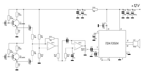
gutman Опубликовано 28 Сентября, 2014 в 17:43 Жалоба Поделиться Опубликовано 28 Сентября, 2014 в 17:43 (изменено) Всем привет. Собираю товарищу саб в авто из саба от домашнего кинотеатра. Использую только корпус ФИ и головку. На глаза попалась схема режущая всё что выше 100Гц и в загажнике была обнаружена микросхема TDA7350А даташит обещает 20Вт в режиме моста, нам этого хватит. Отрисовал печать и получил неприятную генерацию при молчании источника или закороченом входе. Частота ориентировочно 0,5 - 0,25 Гц, тоесть один "пук" раз в 2 -3 секунды. Прикладываю схему и рисунок печати. Помогите, а? Вот еще сто вспомнил, чем больше крутим ручку громкости, то громкость генерации больше, следовательно генерит ФНЧ. Изменено 28 Сентября, 2014 в 17:45 пользователем gutman Ссылка на комментарий Поделиться на другие сайты Поделиться
Гость victors Опубликовано 28 Сентября, 2014 в 18:08 Жалоба Поделиться Опубликовано 28 Сентября, 2014 в 18:08 Сразу настораживает следующая ошибка - резистор 220 КОМ в базу ЭП. Режим ЭП задают не током, а напряжением. Нужно ставить делитель - от плюса в базу - 100КОм, от базы на землю - 120. Это если коэф. передачи транзистора ЭП больтше 300 (КТ3102 итп). Если кэф передачи 100 - 200 - от плюса нужен резистор ок 33КОм, а на землю - ок. 47 Ком. В делителе должны использоваться резисторы максимально близких номиналов, но таких, чтобы на эмиттере ЭП было пол питающего напряжения. Второе - какое напряжение на обкладках электролитических конденсаторов? Если 1 - 2В - лучшк заменить керамикой Если больше 4В - можно оставить электролиты. (10 μF, возможно, взяли с запасом, особенно С1 и С2). С14 поставить ёмкостью 10 Мкф. Ссылка на комментарий Поделиться на другие сайты Поделиться
Yamazaki Опубликовано 28 Сентября, 2014 в 18:13 Жалоба Поделиться Опубликовано 28 Сентября, 2014 в 18:13 Костя, попробуйте добавить перемычку А то блокировочный конденсатор как будто есть, но возвратный ток офигенную петлю делает. Ссылка на комментарий Поделиться на другие сайты Поделиться
gutman Опубликовано 28 Сентября, 2014 в 19:45 Автор Жалоба Поделиться Опубликовано 28 Сентября, 2014 в 19:45 Всем спасибо за советы. Пока сделал перемычку с землёй и поставил делитель 100к\120к. Увы, но ситуация не изменилась. Понаблюдал внимательнее весь эфект. Частота ровно 1Гц, снял гриль с динамика - динамик ходит с большой амплитудой, в этот момент калится микросхема 7350. Куда дальше рыть? Ссылка на комментарий Поделиться на другие сайты Поделиться
Dimonos Опубликовано 28 Сентября, 2014 в 20:13 Жалоба Поделиться Опубликовано 28 Сентября, 2014 в 20:13 (изменено) Куда дальше рыть? Ну Костя, какбудто ты не знаешь. Сначала отдели усилок от Фнч и точно убедись где это. И проверь как с питанием всей схемы( не идет ли это по питанию). Определи точно сначала блок, потом ищи узел в том блоке. И проверь, не пробит ли С7. Изменено 28 Сентября, 2014 в 20:15 пользователем dimonos Ссылка на комментарий Поделиться на другие сайты Поделиться
Yamazaki Опубликовано 28 Сентября, 2014 в 21:01 Жалоба Поделиться Опубликовано 28 Сентября, 2014 в 21:01 Надо подумать... операционники на таких низких частотах не возбуждаются. Больше похоже на какую-то релаксационную генерацию. Какой-нибудь электролит медленно заряжается, потом что-то где-то пробивает и он разряжается. Но что может так себя вести? Загадка... Ссылка на комментарий Поделиться на другие сайты Поделиться
gutman Опубликовано 28 Сентября, 2014 в 21:47 Автор Жалоба Поделиться Опубликовано 28 Сентября, 2014 в 21:47 (изменено) Мне кажется, что это генерит именно 7350 из-за несоответствия входного сопротивления, на слабых углах поворота движка потенциометра генерации нету, как только уровень 50% - появляется генерация, сейчас при вращении потенциометра динамик двигается (выпучивается) т.е. чего-то с постояной составляющей во входном сигнале?! Добавлено после раздумий: врезал перет потенциометром первый попавшийся под руку электролит. Скажем так, генерация проявляется при каких-то внешних раздражителях, толи пальцем где-то дёрнул толи еще чего. Когда просто вращаю потенциометром, то динамик больше не ходит тудой-сюдой и срыва в генерацию нет. Открыл шитодату и увидел цифру в 50к на входное сопротивление 7350, у меня же стоит 20к, другого под рукой не нашлось. Изменено 28 Сентября, 2014 в 21:55 пользователем gutman Ссылка на комментарий Поделиться на другие сайты Поделиться
Lexter Опубликовано 28 Сентября, 2014 в 22:35 Жалоба Поделиться Опубликовано 28 Сентября, 2014 в 22:35 (изменено) ...Частота ориентировочно 0,5 - 0,25 Гц, ...Прикладываю схему и рисунок печати. На схеме укажите тип операционника и номера его выводов. Если в усилителе звуковой частоты (любом) с ёмкостями по питанию что-то не так, он как раз и будет "хлопать", как вы описываете. Шунтирование питания операционника у вас на плате сделано очень неудачно. Шунтирующая ёмкость должна стоять напосредственно у выводов питания и "общего" операционника, тем более у сдвоенного. У вас соединение "общего" идёт окольными путями. Попробуйте подпаять ещё ёмкость непосредственно к выводам операционника, длину ножек сделайте минимальную. Проверьте, как шунтируется ёмкостью питание 7350. Элементарный непропай или полудохлый электролит могут дать такой же эффект. Сопротивление переменника 20 кОм вместо 50 - нормально. Насчёт "динамик ходит тудой-сюдой" при вращении потенциометра - это дефект, заложенный автором данной схемы. На переменнике - пол-питания. Когда крутите ручку, то изменяете напряжение на его движке от "0" до половины питания, то есть подаёте изменяющееся (переменное) напряжение на вход 7350. Так как напряжение меняется, то оно спокойно проходит через разделительный конденсатор, а 7350 это дело честно отрабатывает. Изменено 28 Сентября, 2014 в 22:52 пользователем Lexter Ссылка на комментарий Поделиться на другие сайты Поделиться
Dimonos Опубликовано 29 Сентября, 2014 в 05:35 Жалоба Поделиться Опубликовано 29 Сентября, 2014 в 05:35 Мне кажется.... Константин, зачем гадать, когда можно все по отдельности проверить. Для этого выпаять некоторые детали или полностью или только по одной ножке. Замыкать на землю не обязательно. В схеме 4 узла: эммитерный повторитель, сумматор, ФНЧ, и УНЧ. Да, и не забыть ткнуть в источник питания, вдруг оттуда все идет . Ссылка на комментарий Поделиться на другие сайты Поделиться
gutman Опубликовано 29 Сентября, 2014 в 15:29 Автор Жалоба Поделиться Опубликовано 29 Сентября, 2014 в 15:29 Помните как было в народной поговорке: "Дело было не в бобине....." Так получилось и у меня на место конденсаторов С7 и С8 я установил 470нФ т.к. 220нФ у меня был только один. Сегодня порывшись в мусоре я заменил оба этих кондёра на разные по типу диэлектрика, но одинаковые по ёмкости и усилитель заработал исправно. Вывод нечего выделываться - ставь то, что написал разработчик. Ссылка на комментарий Поделиться на другие сайты Поделиться
Рекомендуемые сообщения
Для публикации сообщений создайте учётную запись или авторизуйтесь
Вы должны быть пользователем, чтобы оставить комментарий
Создать учетную запись
Зарегистрируйте новую учётную запись в нашем сообществе. Это очень просто!
Регистрация нового пользователяВойти
Уже есть аккаунт? Войти в систему.
Войти